股份有限公司董事会——2026年中级会计《经济法》预习阶段知识点
时不可及,日不可留。2026年中级会计考试预习已启程。此刻当立足基础,精读教材框架,梳理三科脉络。每日勤学如春起之苗,不见其增,日有所长。愿以今日之耕耘,换明日之从容。

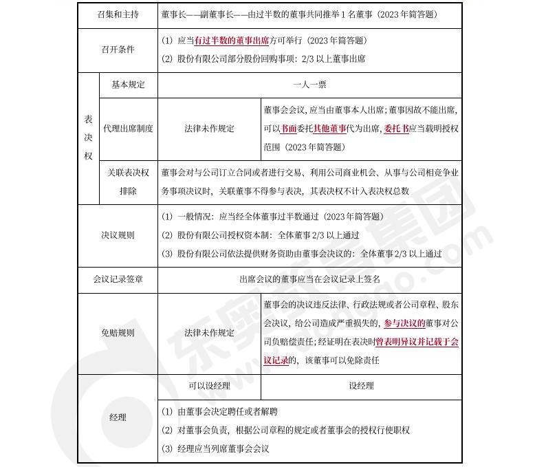
【第二章 公司法律制度】
股份有限公司董事会



✅推荐阅读:预习有道!2026年中级会计《经济法》预习知识点汇总
以上就是为大家整理的关于股份有限公司董事会相关内容。考生们要合理安排时间,充分利用预习阶段的学习时间,积极备考,希望大家都能取得中级会计师资格证!
注:以上内容选自黄洁洵老师2025年《经济法》2025考季轻1·基础细讲班课程讲义。
(本文为东奥会计在线原创文章,仅供考生学习使用,禁止任何形式的转载)

津公网安备12010202000755号