2020年CPA-税法《题分宝典》-企业所得税
参加注册会计师考试,除了有坚持到底的恒心,还要有高效的学习方法。东奥会计团队为大家精编的《题分宝典》,将历年真题与高频考点相结合,能帮助大家快速理解、掌握重难点。本节税法《题分宝典》第六讲,深入解读了企业所得税的相关学习内容,不要错过哦!
听双名师交叉解读,CPA难点瞬间突破 丨题分宝典汇总丨全科思维导图

热点推荐:2020年注册会计师-六科考情考点精解《题分宝典》汇总
> > > > 知识点1 收入的确认
【2018年真题 • 单选题】
某居民企业以其持有的一处房产投资设立一家公司,如不考虑特殊性税务处理,下列关于该投资行为涉及企业所得税处理正确的是( )。
A.以房产的账面价值作为被投资方的计税基础
B.以房产对外投资确认的转让所得,按6年分期均匀计入相应年度的应纳税所得额
C.以签订投资协议的当天为纳税申报时间
D.对房产进行评估,并按评估后的公允价值扣除计税基础后的余额确认房产的转让所得
【2018年真题 • 多选题】
某民办学校计划按照非营利组织的免税收入认定条件,申请学费收入免征企业所得税。下列各项中,属于非营利组织免税收入认定条件的有( )。
A.工作人员工资福利开支控制在规定的比例内
B.投入人对投入该学校的财产不保留或者享有任何财产权利
C.依法履行非营利组织登记手续
D.财产及孳生息可以在合理范围内根据确定的标准用于分配
【2016年真题 • 单选题】
某企业转让代个人持有的限售股,取得转让收入 68 万元,但不能提供真实的限售股原
值凭证,该企业就限售股转让应缴纳的企业所得税是( )。
A.13.6 万元
B.14.45 万元
C.12.75 万元
D.15.3 万元
【2016年真题 • 单选题】
企业在境内发生的处置资产的下列情形中,应视同销售确认企业所得税应税收入的是( )。
A.将资产用于职工奖励或福利
B.将资产用于加工另一种产品
C.将资产结构或性能改变
D.将资产在总分支机构之间转移
(注:该知识点在2015-2019年考试中均考过综合题,综合题部分已单独整理,请点击查看!)
乐学一刻-考点相关知识
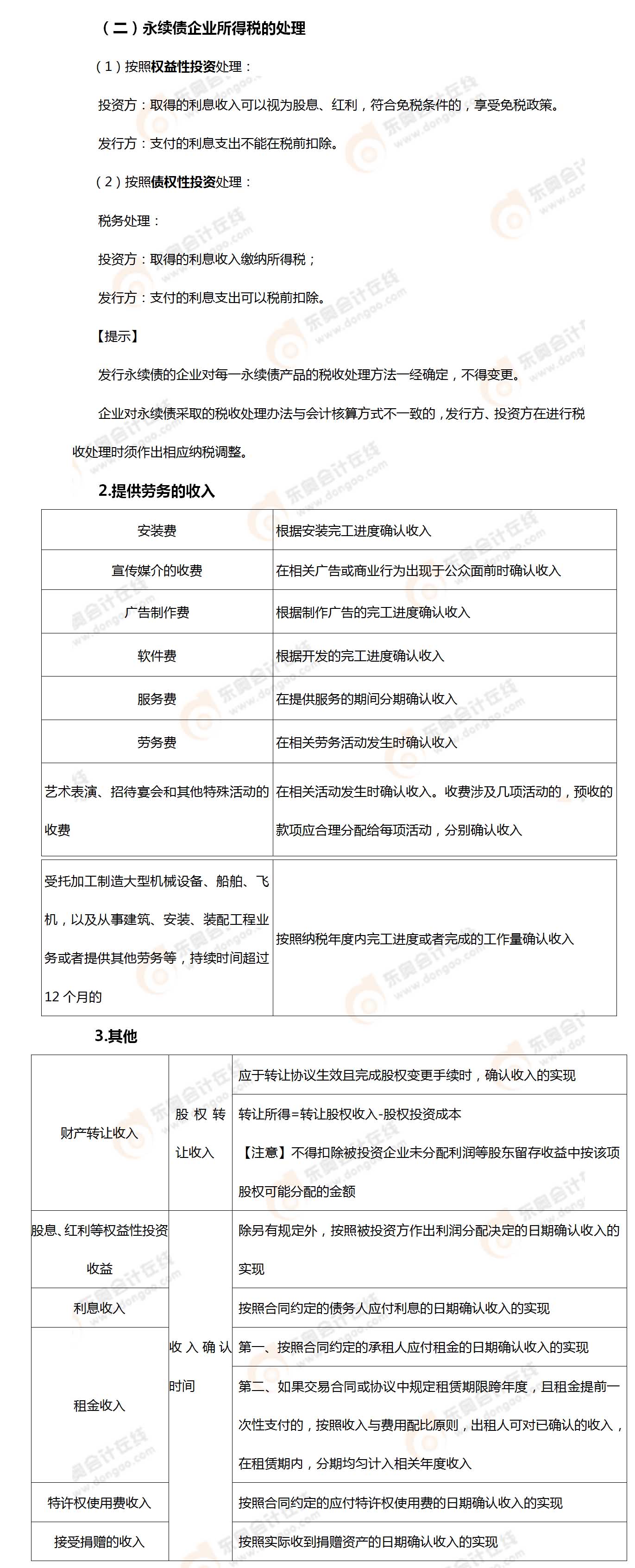
(一)销售货物收入
收入的 确认 | 以旧换新 | 按照新价确认收入,回收的商品作为购进商品处理 |
商业折扣 | 折后金额确认收入 | |
现金折扣 | 折前金额确认收入 | |
买一赠一 | 应将总的销售金额按各项商品的公允价值的比例来分摊确认各项的销售收入 | |
售后回购 | ①符合收入确认条件的,按售价确认收入,回购的商品作为购进商品处理 ②有证据表明不符合销售收入确认条件的,如以销售商品方式进行融资,收到的款项应确认为负债,回购价格大于原售价的,差额应在回购期间确认为利息费用 | |
收入确认时间 | 分期收款 | 按照合同约定的收款日期确认收入 |
预收款 | 发出商品时确认收入 | |
委托代销 | 收到代销清单时确认收入 |
1.对企业投资者持有2019~2023年发行的铁路债券取得的利息收入,减半征收企业所得税。
铁路债券是指以中国铁路总公司为发行和偿还主体的债券,包括中国铁路建设债券、中期票据、短期融资券等债务融资工具。
—— 摘自马兆瑞老师基础精讲班
乐学一刻-考点相关知识
可以上下滚动的图片
乐学一刻-考点相关知识

乐学一刻-考点相关知识
可以上下滚动的图片
注会考试的备考时间越来越短,想要提高复习效率,考生们可以通过东奥资料中心快速找到所需的学习干货,海量真题+思维导图,来这里统统带走~
注:以上专业知识来自东奥教研团队
(本文为东奥会计在线原创文章,仅供考生学习使用,禁止任何形式的转载)








津公网安备12010202000755号