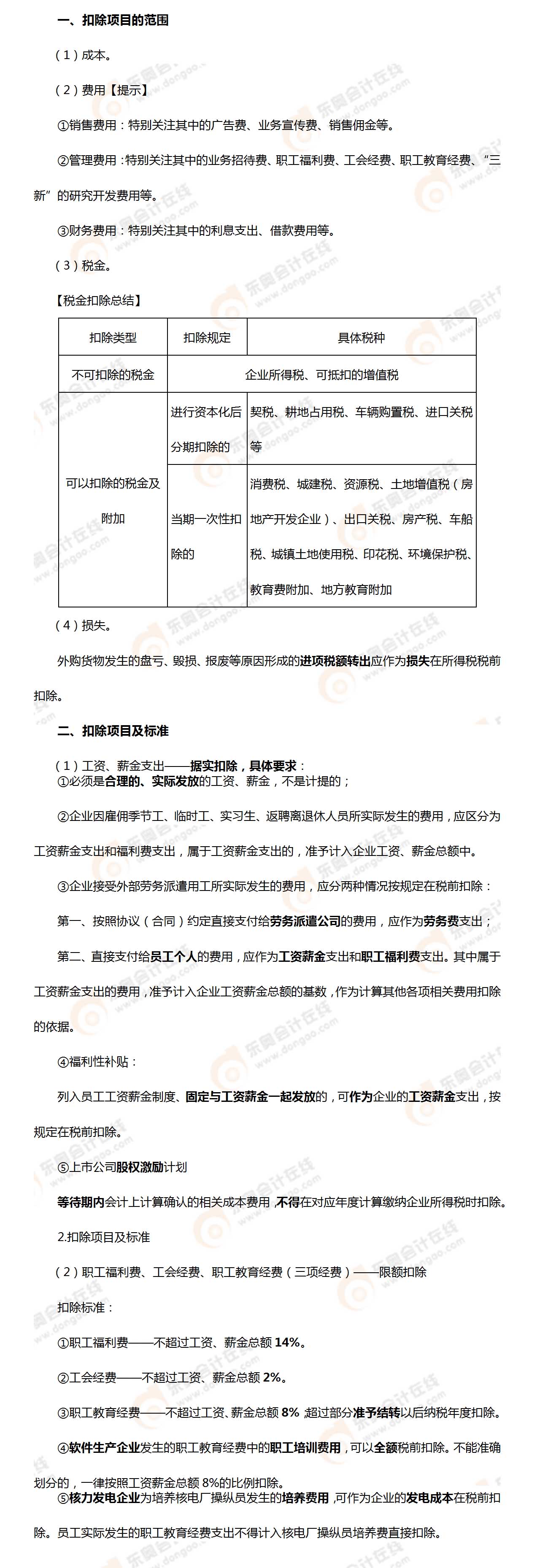
2020年CPA-税法《题分宝典》-企业所得税扣除项目
注册会计师考试即将到来,备考冲刺进入白热化阶段。考生们在忙着刷真题的同时,也不要忘了对考点的回顾。税法《题分宝典》第七讲,将为大家解读企业所得税扣除项目的相关学习内容。希望大家通过对考点和真题的学习,高效提高分数!
听双名师交叉解读,CPA难点瞬间突破 丨题分宝典汇总丨全科思维导图

热点推荐:2020年注册会计师-六科考情考点精解《题分宝典》汇总
> > > > 知识点1 企业所得税扣除项目
【2019年真题 • 单选题】
企业发生的下列支出中,在计算企业所得税应纳税所得额时准予扣除的是( )。
A.缴纳的增值税税款
B.违反消防规定被处以的行政罚款
C.向投资者分配的红利
D.按规定缴纳的财产保险费
【2019年真题 • 多选题】
企业发生的下列支出中,在计算企业所得税应纳税所得额时准予扣除的是( )。
A.税收滞纳金
B.被没收财物的损失
C.因延期交货支付给购买方的违约金
D.向投资者支付的股息
【2017年真题 • 单选题】
下列支出在计算企业所得税应纳税所得额时,准予按规定扣除的是( )。
A.企业之间发生的管理费支出
B.企业筹建期间发生的广告费支出
C.企业内营业机构之间发生的特许权使用费支出
D.企业内营业机构之间发生的租金支出
【2015年真题 • 单选题】
18.企业发生的下列支出中,按照企业所得税法的规定可在税前扣除的是( )。
A.税收滞纳金
B.非广告性赞助
C.企业所得税税款
D.按规定缴纳的财产保险费
【2015年真题 • 单选题】
企业发生的下列支出中,可在发生当期直接在企业所得税税前扣除的是( )。
A.固定资产改良支出
B.租入固定资产的改建支出
C.固定资产的日常修理支出
D.已足额提取折旧的固定资产的改建支出
(注:由于篇幅原因,全部题目请在答案中查看!)
(注:该知识点在2015-2019年考试中均考过综合题,综合题部分已单独整理,请点击查看!)
乐学一刻-考点相关知识
可以上下滚动的图片
(一)保险费—— 据实扣除+限额扣除
保险费 | 为员工 | 社险 | 按规定范围和标准缴纳的“五险一金” | 据实扣除 |
补充“两险” | 限额扣除(工资总额的5%) | |||
商业险 | 雇主的责任险 | 据实扣除 | ||
特殊工种职工人身安全保险 | 据实扣除 | |||
家庭财产保险 | 不准扣除 | |||
为企业 | 财产险、运输险 | 据实扣除 |
(二)利息费用—— 据实扣除+限额扣除
扣除类型 | 范围 | 扣除标准 |
据实扣除 | ①非金融企业向金融企业借款的利息支出②金融企业的各项存款利息支出③金融企业的同业拆借利息支出④企业经批准发行债券的利息支出 | 按实际发生数扣除 |
限定比例扣除 | ①非金融企业向无关联关系的非金融企业借款的利息支出 ②支付给符合条件的无关联关系的自然人的利息支出 | 借款本金×金融企业同期同类贷款利率×借款时间 |
限定比例+限定基数扣除 | ①支付给关联方的利息支出 ②支付给股东或其他与企业有关联关系的自然人的利息支出 | 不超过比例(2:1或5:1)的借款金额×金融企业同期同类贷款利率×借款时间 |
不得一次性扣除 | 资本化利息支出 | 按照计提的折旧或摊销分期扣除 |
——摘自马兆瑞老师基础精讲班
乐学一刻-考点相关知识
可以上下滚动的图片
注会考试的备考时间越来越短,想要提高复习效率,考生们可以通过东奥资料中心快速找到所需的学习干货,海量真题+思维导图,来这里统统带走~
注:以上专业知识来自东奥教研团队
(本文为东奥会计在线原创文章,仅供考生学习使用,禁止任何形式的转载)








津公网安备12010202000755号