公司股东会、董事会会议决议的效力——2026年中级会计《经济法》预习阶段知识点
成功是一段旅程,而不是终点。过程远比结果重要。2026年中级会计考试预习阶段,正是这段旅程坚实的第一步。此刻的每一分积累,都是在为未来的质变铺路。

【第二章 公司法律制度】
公司股东会、董事会会议决议的效力
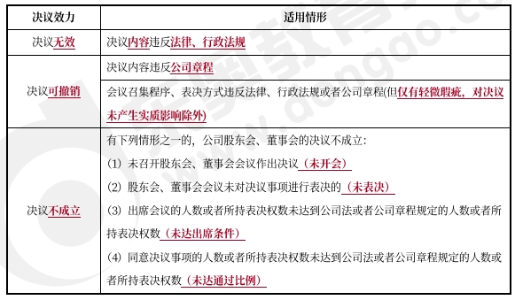
1.决议的效力样态

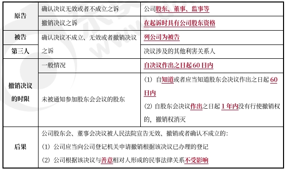
2.有关认定决议无效、不成立或撤销决议的诉讼

✅推荐阅读:预习有道!2026年中级会计《经济法》预习知识点汇总
以上就是为大家整理的关于公司股东会、董事会会议决议的效力相关内容。考生们要合理安排时间,充分利用预习阶段的学习时间,积极备考,希望大家都能取得中级会计师资格证!
注:以上内容选自黄洁洵老师2025年《经济法》2025考季轻1·基础细讲班课程讲义。
(本文为东奥会计在线原创文章,仅供考生学习使用,禁止任何形式的转载)

津公网安备12010202000755号