滥用股东权利及法人人格否认——2026年中级会计《经济法》预习阶段知识点
学贵心悟,守旧无功。2026年中级会计备考,重在理解原理、消化重难点,而非死记硬背。主动搭建知识框架,结合新准则与案例剖析,方能在业财融合趋势下游刃有余,为新考季打下不可动摇的根基。

【第二章 公司法律制度】
滥用股东权利及法人人格否认
1.禁止滥用股东权利
公司股东应当遵守法律、行政法规和公司章程,依法行使股东权利,不得滥用股东权利损害公司或者其他股东的利益。公司股东滥用股东权利给公司或者其他股东造成损失的,应承担赔偿责任。
2.法人人格否认
(1)基本规定
①公司股东滥用公司法人独立地位和股东有限责任,逃避债务,严重损害公司债权人利益的,应当对公司债务承担连带责任。
②股东利用其控制的两个以上公司实施上述行为的,各公司应当对任一公司的债务承担连带责任。
③只有一个股东的公司,股东不能证明公司财产独立于股东自己的财产的,应当对公司债务承担连带责任。
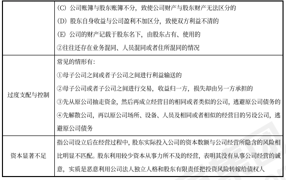
(2)滥用公司法人独立地位和股东有限责任的行为


✅推荐阅读:预习有道!2026年中级会计《经济法》预习知识点汇总
以上就是为大家整理的关于滥用股东权利及法人人格否认相关内容。考生们要合理安排时间,充分利用预习阶段的学习时间,积极备考,希望大家都能取得中级会计师资格证!
注:以上内容选自黄洁洵老师2025年《经济法》2025考季轻1·基础细讲班课程讲义。
(本文为东奥会计在线原创文章,仅供考生学习使用,禁止任何形式的转载)

津公网安备12010202000755号