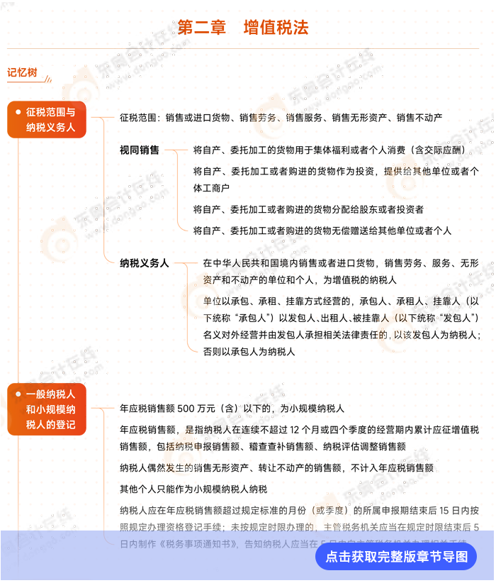
第二章增值税法_25年注会税法思维导图
在注册会计师《税法》科目的考试中,第二章增值税法与第四章企业所得税法两个章节的分值占比较大,合计约占卷面总分值的35%作用,所以考生备考时应提起足够的重视,下文整理了第二章增值税法的思维导图,各位考生快来利用本文内容复盘巩固吧!
《税法》各章思维导图汇总> |《税法》各章学习要点汇总> | 备考资料注册免费领取>

● ● ●
学好本章知识点,能给后续相关税种税额的计算打好基础。东奥会计在线已结合注会税法《轻一》的著书作者——刘颖老师的课程讲义,为注会考生提炼成集,考生在使用导图巩固复盘时,可以使用下文考点地图,强化巩固章节要点!
持续更新中
以上为注会《税法》科目第二章增值税法的思维导图。该章节在注会考试中内容多、难度大、知识面广,要求考生能够在全面熟悉内容的基础上,做到融汇贯通,在考试中尽量拿到更多的分数!
(本文为东奥会计在线原创文章,仅供考生学习使用,禁止任何形式的转载)





津公网安备12010202000755号