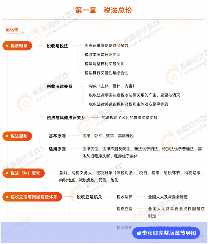
第一章税法总论_25年注会税法思维导图
所谓“基础不牢、地动山摇”,考生们要将注册会计师《税法》备考的一半时间花费在基础知识点的学习上,其中就包括对知识点的复盘巩固,复盘也是一个主动学习的过程,只有将教材的内容真正变成自己的知识,才能真正算掌握了《税法》科目。
《税法》各章思维导图汇总> |《税法》各章学习要点汇总> | 备考资料注册免费领取>

● ● ●
尽管本章分值不高且内容繁杂、考点细碎、有些考点不明显,但本章中的许多内容直接影响学习者对后续章节的理解和掌握,打好基础才能构建税法的高楼大厦。东奥会计在线已结合注会税法《轻一》的著书作者——刘颖老师的课程讲义,为注会考生提炼成集,考生在使用导图巩固复盘时,可以使用下文考点地图,强化巩固章节要点!
| 税收与税法的概念> | 税收法律关系> |
| 税法基本原则> | 税法适用原则> |
| 纳税义务人> | 征税对象> |
| 税率> | 税收立法机关> |
| 我国现行税法体系> | 税收征收管理范围划分> |
| 税收收入划分> | 纳税人、扣缴义务人的权利与义务> |
| 涉税专业服务机构的范围和服务内容> | 国际重复征税与国际税收协定> |
以上为注会《税法》科目第一章税法总论的思维导图。复盘在注会考试备考中扮演着至关重要的角色。它不仅是知识巩固的手段,更是提升学习效率、培养自我反思能力的有效途径,希望以上内容能够帮助考生有效复盘、顺利备考。
(本文为东奥会计在线原创文章,仅供考生学习使用,禁止任何形式的转载)





津公网安备12010202000755号