第十一章车辆购置税法、车船税法和印花税法_2025年注会税法抢学记忆树
注会税法第十一章主要包括车辆购置税法、车船税法和印花税法,属于非重点章节。尽管如此,考生在学习时仍需重视这些内容,掌握基本的考试重点和常见题型,以提高应试能力。
✅ 25考季注会《税法》抢学记忆树汇总> ✅ 备考免费资料,注册即可打开全科资料库>
| 快速跳转导航 | |
| 车辆购置税 | 车船税 |
| 印花税 | —— |
考点解读:
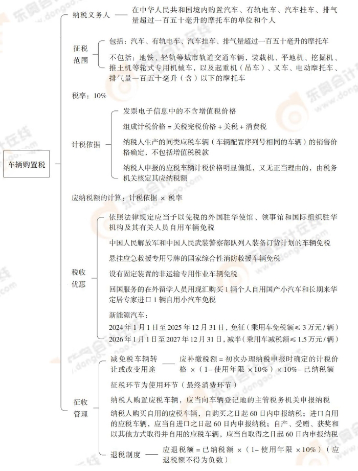
| 车辆购置税纳税义务人与征税范围 | 点击查看>> |
| 车辆购置税税率与计税依据 | 点击查看>> |
| 车辆购置税应纳税额的计算 | 点击查看>> |
| 车辆购置税税收优惠 | 点击查看>> |
| 车辆购置税征收管理 | 点击查看>> |
● ● ●
考点解读:
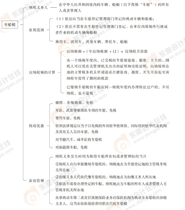
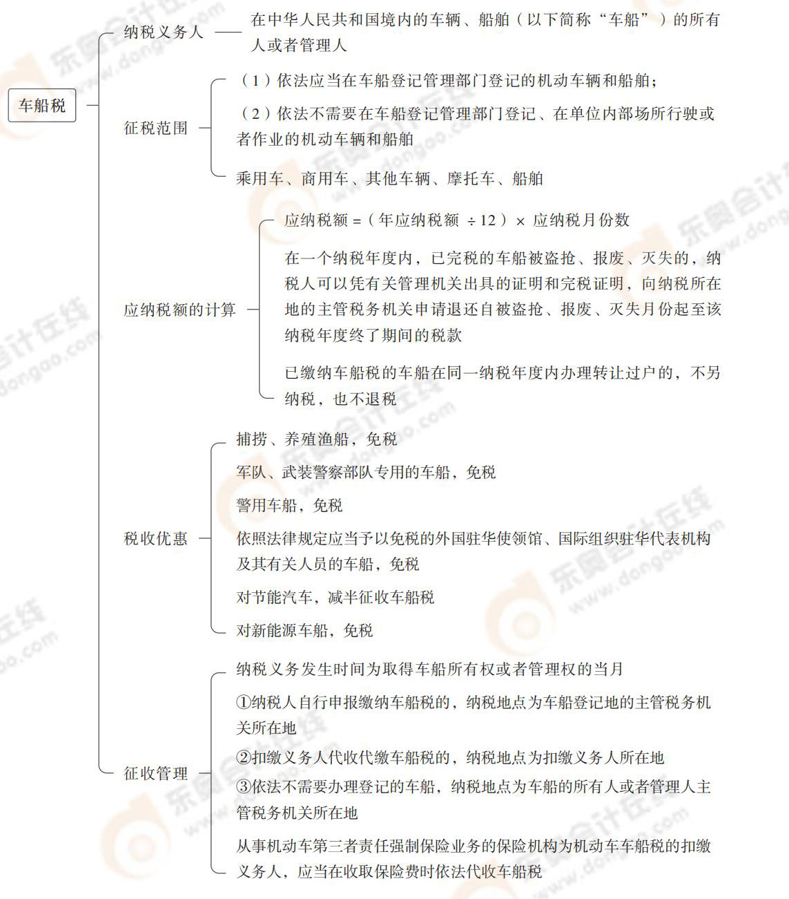
| 车船税纳税义务人与征税范围 | 点击查看>> |
| 车船税税目与税率 | 点击查看>> |
| 车船税应纳税额的计算 | 点击查看>> |
| 车船税税收优惠 | 点击查看>> |
| 车船税征收管理 | 点击查看>> |
● ● ●
考点解读:
| 印花税纳税人和扣缴义务人 | 点击查看>> |
| 印花税的税目和税率 | 点击查看>> |
| 印花税计税依据和应纳税额计算 | 点击查看>> |
| 印花税的税收优惠 | 点击查看>> |
| 印花税的征收管理 | 点击查看>> |
● ● ●
2025年注会考试时间是8月23日-24日,以上的2025年注会税法第十一章抢学记忆导图希望大家能够有效利用,认真预习。东奥会计在线预祝各位考生顺利通过2025年注册会计师考试。
(本文为东奥会计在线原创文章,仅供考生学习使用,禁止任何形式的转载)








津公网安备12010202000755号