2020年CPA-税法《题分宝典》-资源税和房产税
要努力,不是为了证明什么,而是为了以自己喜欢的方式过一生,既然参加注册会计师考试,就要全力以赴。税法《题分宝典》第十二讲,将为大家解读资源税和房产税的相关学习内容,想要通关的伙伴们,不要错过哦!
听双名师交叉解读,CPA难点瞬间突破 丨题分宝典汇总丨全科思维导图

| 快捷导航→ 点击跳转→ | 房产税法 |
热点推荐:2020年注册会计师-六科考情考点精解《题分宝典》汇总
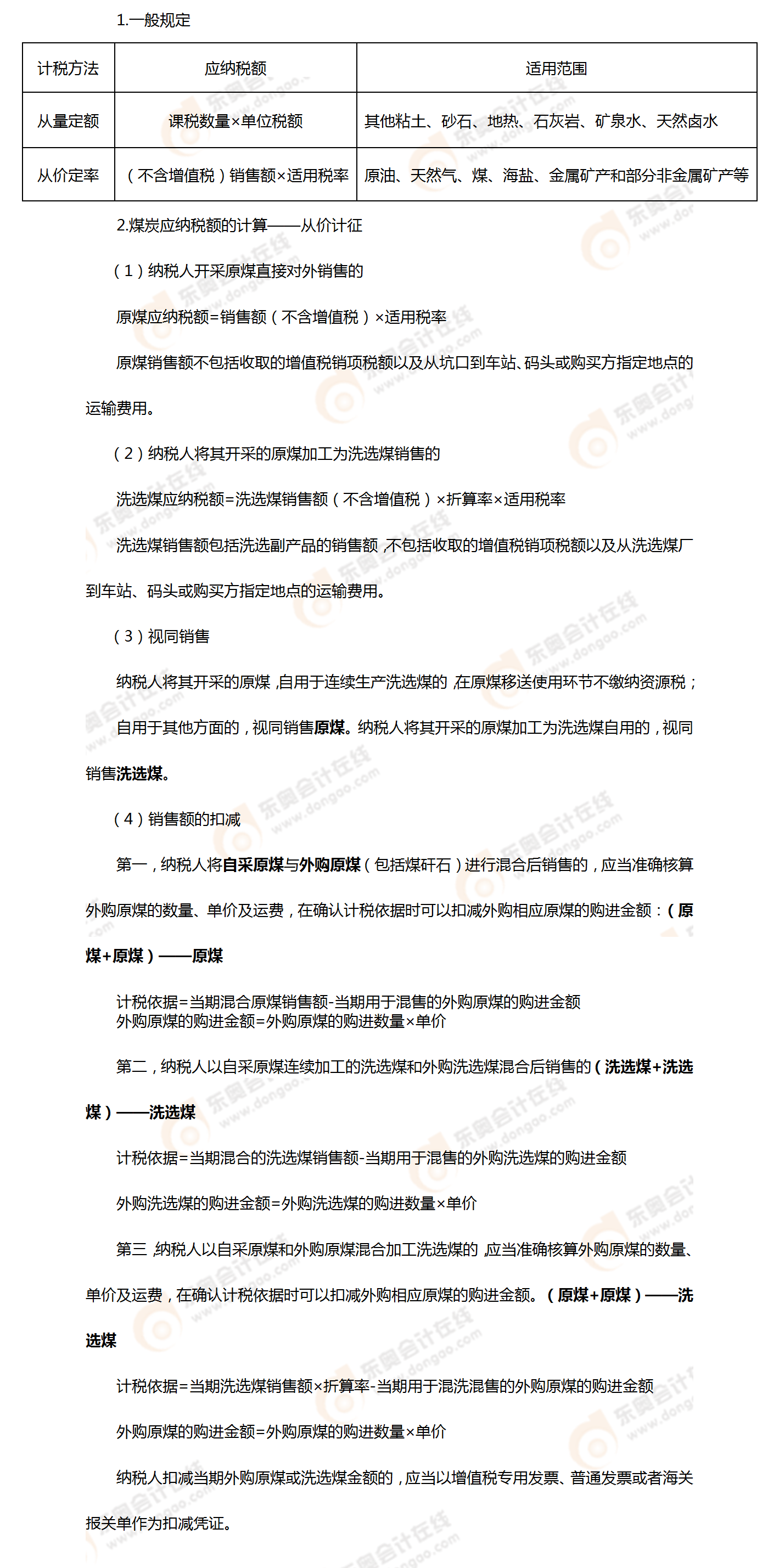
> > > >知识点1 资源税应纳税额的计算
【2016年真题 • 单选题】
某油田开采企业2019年12月销售天然气90万立方米,取得不含增值税收入1350000元,另向购买方收取手续费1615元,延期付款利息2200元,假设天然气的资源税税率为10%,该企业2019年12月销售天然气应缴纳的资源税为( )元。(改编)
A.135150
B.135346
C.135000
D.135350
【2016年真题 • 多选题】
企业生产或开采的下列资源产品中,应当计算征收资源税的有( )。(改编)
A.煤炭开采企业因安全生产需要抽采的煤成气
B.深水油气田开采的天然气
C.人造石油
D.从低丰度油田开采的原油
【2015年真题 • 单选题】
某煤炭开采企业 2015 年 4 月销售洗煤 5 万吨,开具增值税专用发票注明金额 5000 万
元,另取得从洗煤厂到码头不含增值税的运费收入 50 万元。假设洗煤的折算率为 80%,资
源税税率为 10%,该企业销售洗煤应缴纳的资源税为( )。
A.400 万元
B.404 万元
C.505 万元
D.625 万元
(注:由于篇幅原因,大题部分请在答案中查看!)
乐学一刻-考点相关知识
可以上下滚动的图片
乐学一刻-解题小妙招

> > > >知识点2 房产税法
【2019年真题 • 单选题】
下列情形中,应该从租计征房产税的是( )。
A.融资租赁租出房产的
B.以居民住宅区内业主共有的经营性房产进行自营的
C.接受劳务抵付房租的
D.具有房屋功能的地下建筑自用的
【2018年真题 • 多选题】
下列关于房产税纳税义务发生时间的表述中,正确的有( )。
A.纳税人自行新建房屋用于生产经营,从建成之月起缴纳房产税
B.纳税人将原有房产用于生产经营,从生产经营之月起缴纳房产税
C.纳税人出租房产,自交付出租房产之次月起缴纳房产税
D.房地产开发企业自用本企业建造的商品房,自房屋使用之次月起缴纳房产税
【2017年真题 • 单选题】
某企业2016年3月投资1500万元取得5万平方米的土地使用权,用于建造面积为3万平方米的厂房,建筑成本和费用为2000万元,2016年4月底竣工验收并投入使用。对该厂房征收房产税时所确定的房产原值是( )万元。
A.2900
B.3500
C.5000
D.3800
(注:由于篇幅原因,全部题目请在答案中查看!)
乐学一刻-考点相关知识
可以上下滚动的图片
乐学一刻-解题小妙招

注会考试的备考时间越来越短,想要提高复习效率,考生们可以通过东奥资料中心快速找到所需的学习干货,海量真题+思维导图,来这里统统带走~
注:以上专业知识来自东奥教研团队
(本文为东奥会计在线原创文章,仅供考生学习使用,禁止任何形式的转载)









津公网安备12010202000755号