代位权_26年注会经济法预习知识点
2026年注会备考的号角已经吹响,考生准备好了吗?面对内容繁多、体系庞杂的《经济法》,提前预习绝不是“可选项”,而是“必选项”。它帮助考生熟悉框架、识别重点,让正式学习事半功倍。
✅注会《经济法》预习知识点汇总> ✅ 备考资料,注册即可免费领取>

债权人代位权
1.什么是债权人代位权
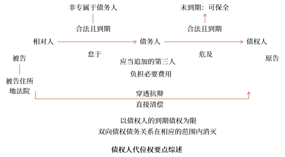
因债务人怠于行使其债权或者与该债权有关的从权利,影响债权人的到期债权实现的,债权人可以向人民法院请求以自己的名义代位行使债务人对相对人的权利,但是该权利专属于债务人自身的除外。
2.债权人代位权的行使条件
(1)行使条件
①债权人对债务人的债权必须合法且已经到期。
②债务人怠于行使其合法且到期的债权或者与该债权有关的从权利,影响债权人到期债权的实现。
③债务人对次债务人所享有的权利不是专属于债务人自身的权利。
(2)细化理解——债权未到期:不得行使代位权,但可保全代位权
债权人的债权到期前,债务人的债权或者与该债权有关的从权利存在诉讼时效期间即将届满或者未及时申报破产债权等情形,影响债权人的债权实现的,债权人可以代位向债务人的相对人请求其向债务人履行、向破产管理人申报或者作出其他必要的行为。
(3)细化理解——什么是“怠于行使债权”
债务人不履行其对债权人的到期债务,又不以诉讼或者仲裁方式向相对人主张其享有债权或者与该债权有关的从权利,致使债权人的到期债权未能实现的,人民法院可以认定为“债务人怠于行使其债权或者与该债权有关的从权利,影响债权人的到期债权实现”。
(4)细化理解——什么是“专属于债务人自身的权利”
下列权利,人民法院可以认定为“专属于债务人自身的权利”:
①抚养费、赡养费或者扶养费请求权;
②人身损害赔偿请求权;
③劳动报酬请求权,但是超过债务人及其所扶养家属的生活必需费用的部分除外;
④请求支付基本养老保险金、失业保险金、最低生活保障金等保障当事人基本生活的权利;
⑤其他专属于债务人自身的权利。
3.相对人的穿透抗辩
(1)相对人对债务人的抗辩,可以向债权人主张。
(2)债权人提起代位权诉讼后,债务人无正当理由减免相对人的债务或者延长相对人的履行期限,相对人不得以此向债权人抗辩。
4.债权人代位权诉讼
(1)行使方式
代位权的行使必须通过诉讼进行,不能通过通知次债务人或者申请仲裁行使。
(2)诉讼当事人的列置
在代位权诉讼中,债权人是原告(债权人以自己的名义行使代位权),相对人是被告,债务人为诉讼上应当追加的第三人。
(3)管辖法院
债权人依法对债务人的相对人提起代位权诉讼的,由被告住所地人民法院管辖,但是依法应当适用专属管辖规定的除外。
(4)债权人行使代位权的必要费用由债务人承担。
5.债权人代位权行使的法律效果
(1)行使范围
代位权的行使范围以债权人的到期债权为限。
(2)相对人直接向债权人履行义务
人民法院认定代位权成立的,由债务人的相对人向债权人履行义务,债权人接受履行后,债权人与债务人、债务人与相对人之间相应的权利义务终止。

知识点来源:第四章 合同法律制度
● ● ●
注:以上内容选自黄洁洵老师《经济法》科目基础班授课讲义
(本文为东奥会计在线原创文章,仅供考生学习使用,禁止任何形式的转载)




津公网安备12010202000755号