2020年CPA-财管《题分宝典》-作业成本法、本量利分析
努力很重要,然而更重要的是:相信自己。从报名注册会计师考试的时候,我们就应该坚信自己的能力。不要受外界环境的影响,也不要被自己的懒惰所束缚。本节财管《题分宝典》第十二讲,将为大家解读作业成本法、本量利分析的相关学习内容,快来学习吧!

| 快捷导航→ 点击跳转→ | 本量利分析 |
热点推荐:2020年注册会计师-六科考情考点精解《题分宝典》汇总
> > > > 知识点1 作业成本法
【2019年多选题】
甲公司采用作业成本法,下列选项中,属于生产维持级作业库的有( )。
A.工厂安保
B.机器加工
C.行政管理
D.半成品检验
【2017年多选题】
下列各项作业中,属于品种级作业的有( )。
A.产品组装
B.产品生产工艺改造
C.产品检验
D.产品推广方案制定
【2017年单选题】
甲企业采用作业成本法计算产品成本,每批产品生产前需要进行机器调试,在对调试作业中心进行成本分配时,最适合采用的作业成本动因是( )。
A.产品品种
B.产品数量
C.产品批次
D.每批产品数量
【2016年单选题】
下列各项中,应使用强度动因作为作业量计量单位的是( )。
A.产品的生产准备
B.产品的研究开发
C.产品的机器加工
D.产品的分批质检
(注:由于篇幅原因,大题部分请在答案中查看!)
乐学一刻-考点相关知识
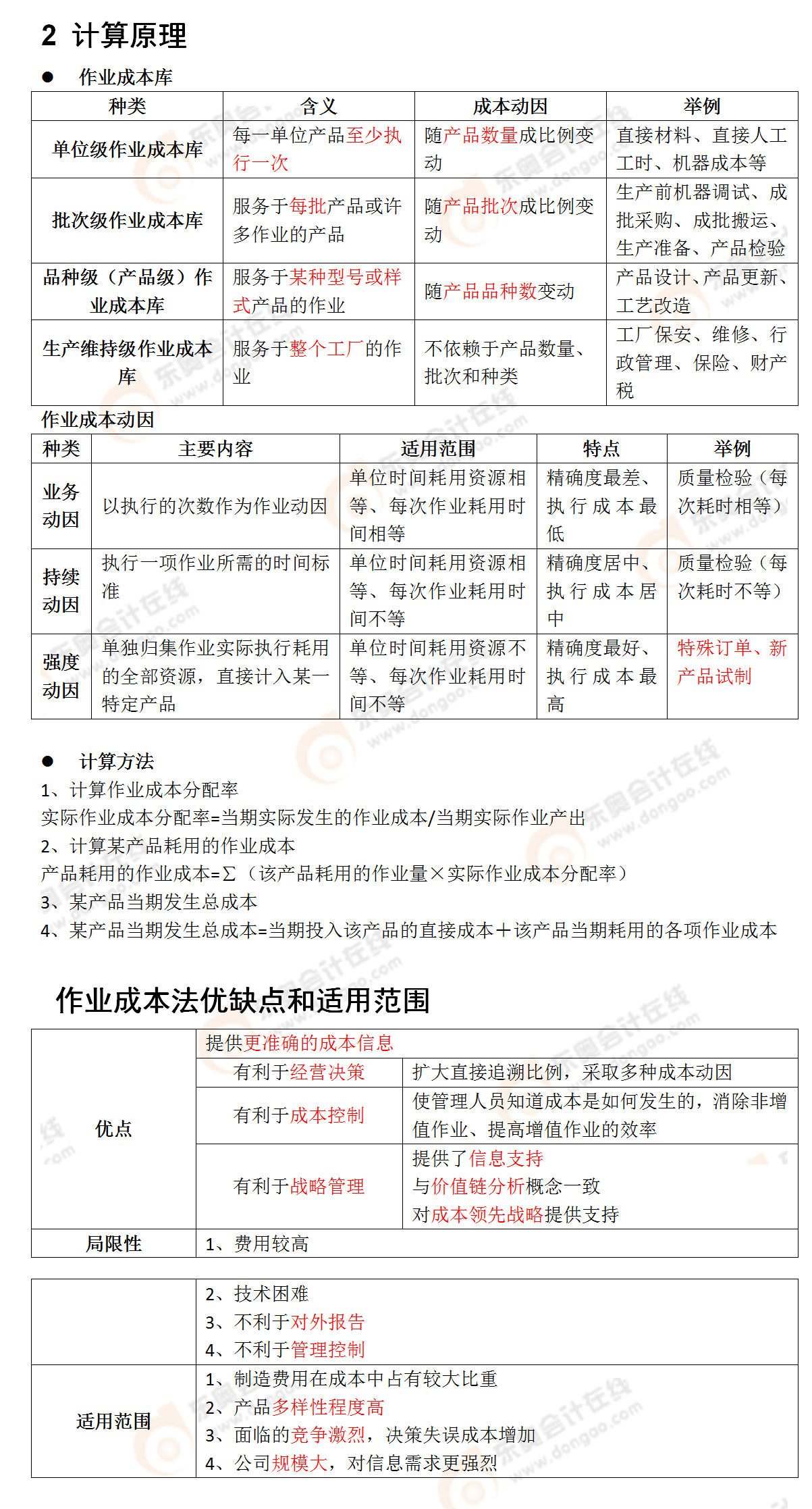
(一)作业成本法与传统成本法的异同
作业成本法 | 传统成本法 | ||
适用 | 适用于新兴的高科技领域 | 适用于传统加工业 | |
成本信息 | 成本信息更准确 | 夸大高产量产品的成本,缩小低产量产品的成本 | |
成本分配 | 追溯(最准确) | 尽可能扩大追溯到个别产品的成本比例 | 仅限于直接材料和直接人工 |
动因分配(较准确) | 对不能追溯的成本使用动因分配的方式 | 以产品数量作为间接费用的唯一成本动因 | |
分摊(不太准确) | 很少使用 | 对间接费用使用分摊方法 | |
相同点 | 1、都是完全成本法(不是变动成本法) 2、直接成本都是直接计入产品成本 | ||
可以上下滚动的图片
> > > > 知识点2 本量利分析
【2019年单选题】
甲公司销售收入50万元,边际贡献率40%。该公司仅设M和N两个部门,其中M部门的变动成本26万元,边际贡献率35%。下列说法中,错误的是( )。
A.M部门边际贡献14万元
B.M部门销售收入40万元
C.N部门销售收入10万元
D.N部门变动成本6万元
【2019年单选题】
甲公司销售收入50万元,边际贡献率30%。该公司仅设K和W两个部门,其中K部门的变动成本30万元,边际贡献率25%。下列说法中,错误的是( )。
A.K部门边际贡献为10万元
B.W部门边际贡献率为50%
C.W部门销售收入为10万元
D.K部门变动成本率为70%
【2018年单选题】
甲公司的经营处于盈亏临界点,下列表述正确的有( )。
A.经营杠杆系数等于零
B.安全边际等于零
C.销售额等于销售收入线与总成本线交点处销售额
D.边际贡献等于固定成本
(注:由于篇幅原因,全部题目请在答案中查看!)
乐学一刻-考点相关知识
可以上下滚动的图片
乐学一刻-解题小妙招

注会考试的备考时间越来越短,想要提高复习效率,考生们可以通过东奥资料中心快速找到所需的学习干货,海量真题+思维导图,来这里统统带走~
注:以上专业知识来自东奥教研团队
(本文为东奥会计在线原创文章,仅供考生学习使用禁止任何形式的转载)









津公网安备12010202000755号