2020年CPA-财管《题分宝典》-产品成本计算和标准成本
去做你爱做的事情,但同时你也要为此付出代价和努力。正如我们选择会计行业,参加注册会计师考试,这一切都是我们自己选择,既然选择,就要坚持到底。本节财管《题分宝典》第十一讲,将为大家解读产品成本计算和标准成本的相关学习内容,一起来学习吧!
听双名师交叉解读,CPA难点瞬间突破 丨题分宝典汇总丨全科思维导图

| 快捷导航→ 点击跳转→ | 标准成本法 |
热点推荐:2020年注册会计师-六科考情考点精解《题分宝典》汇总
> > > > 知识点1 产品成本计算
【2019年卷Ⅱ真题•单选题】
下列关于平行结转分步法的说法中,正确的是( )。
A.平行结转分步法适用于经常对外销售半成品的企业
B.平行结转分步法有利于考察在产品存货资金占用情况
C.平行结转分步法有利于各步骤在产品的实物管理和成本管理
D.平行结转分步法在产品是尚未最终完成的产品
【2016年真题•单选题】
企业在生产中为生产工人发放安全头盔所产生的费用,应计入( )。
A.直接材料
B.管理费用
C.直接人工
D.制造费用
【2018年卷Ⅰ真题•单选题】
甲企业基本生产车间生产乙产品,依次经过三道工序,工时定额分别为40小时、35小时和25小时。月末完工产品和在产品成本采用约当产量法分配。假设制造费用随加工进度在每道工序陆续均匀发生,各工序月末在产品平均完工程度60%,第三道工序月末在产品数量6000件。分配制造费用时,第三道工序在产品约当产量是( )件。
A.3660
B.3450
C.6000
D.5400
(注:由于篇幅原因,大题部分请在答案中查看!)
乐学一刻-考点相关知识
可以上下滚动的图片
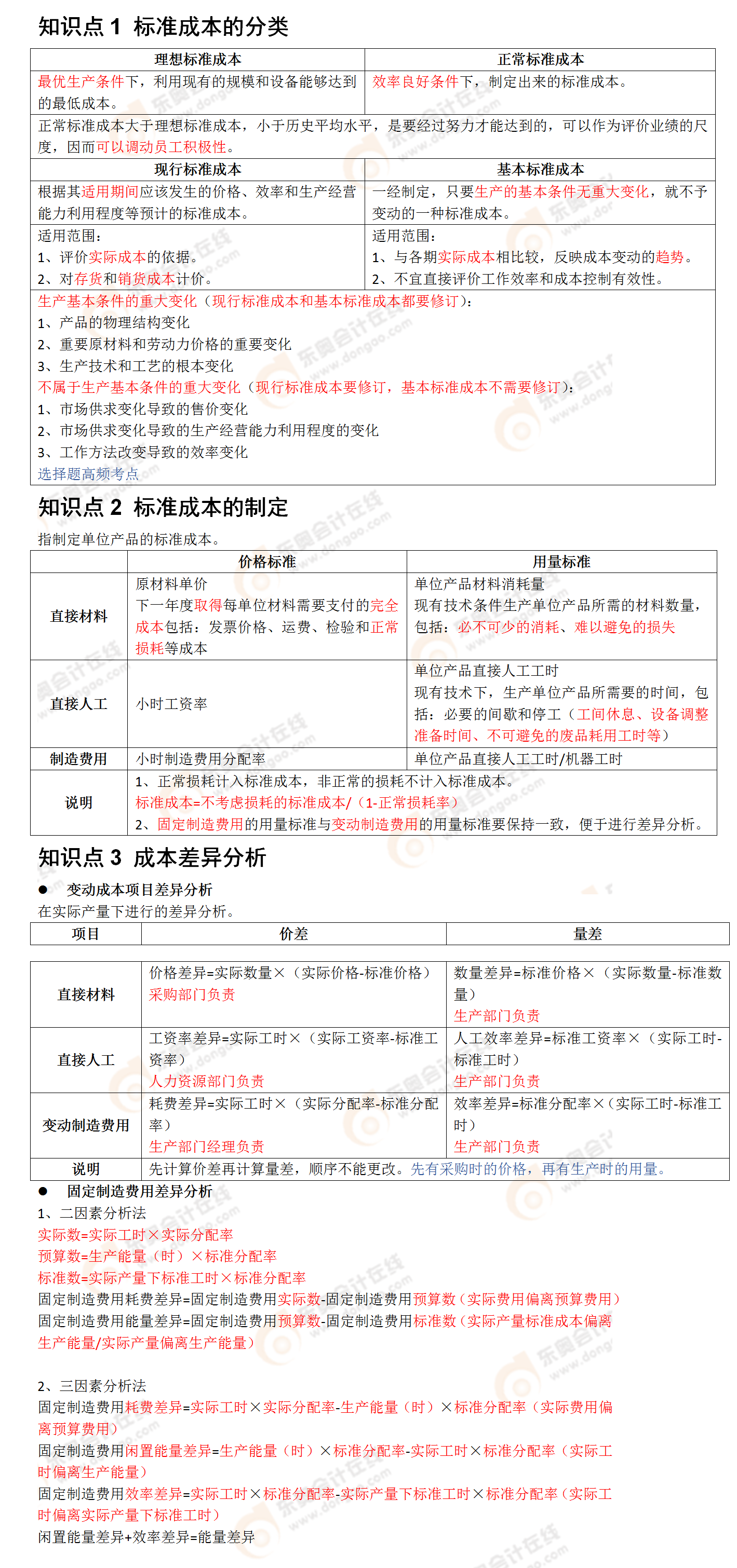
> > > > 知识点2 标准成本法
【2019年卷Ⅰ、卷Ⅱ真题•单选题】
甲企业生产能量1100件,每件产品标准工时1.1小时,固定制造费用标准分配率8元/小时。本月实际产量1200件,实际工时1000小时,固定制造费用12000元。固定制造费用标准成本是( )元。
A.9680
B.8000
C.10560
D.14520
【2018年卷Ⅰ、真题•单选题】
使用三因素法分析固定制造费用差异时,固定制造费用闲置能量差异是( )。
A.实际工时偏离生产能量而形成的差异
B.实际费用与预算费用之间的差异
C.实际工时脱离实际产量标准工时形成的差异
D.实际产量标准工时偏离生产能量形成的差异
【2018年卷Ⅱ真题•多选题】
下列各项情形中,需要对基本标准成本进行修订的有( )。
A.产品的物理结构发生变化
B.重要原材料价格发生重大变化
C.生产技术和工艺发生根本变化
D.市场供求变化导致售价发生变化
【2018年卷Ⅰ真题•多选题】
下列各项中,易造成材料数量差异的情况有( )。
A.优化操作技术节约材料
B.材料运输保险费提高
C.工人操作疏忽导致废品增加
D.机器或工具不合适多耗材料
(注:由于篇幅原因,全部题目请在答案中查看!)
可以上下滚动的图片
注会考试的备考时间越来越短,想要提高复习效率,考生们可以通过东奥资料中心快速找到所需的学习干货,海量真题+思维导图,来这里统统带走~
注:以上专业知识来自东奥教研团队
(本文为东奥会计在线原创文章,仅供考生学习使用禁止任何形式的转载)









津公网安备12010202000755号