2020年CPA-财管《题分宝典》-短期经营和全面预算
决定我们成为什么样人的,不是我们的能力,而是我们的选择。在注册会计师的备考途中,也许我们也曾迷茫、失望过,但是请坚定自己的选择,不忘初心,方得始终。本节财管《题分宝典》第十三讲,将为大家解读短期经营和全面预算的相关学习内容,不要错过哦~

| 快捷导航→ 点击跳转→ | 全面预算编制 |
热点推荐:2020年注册会计师-六科考情考点精解《题分宝典》汇总
> > > > 知识点1 短期经营决策
【2019年卷Ⅰ、卷Ⅱ真题•单选题】
甲公司是一家汽车制造企业,每年需要M零部件20000个,可以自制或外购。自制时直接材料400元/个,直接人工100元/个,变动制造费用200元/个,固定制造费用150元/个。甲公司有足够的生产能力,如不自制,设备出租可获得年租金400000元。甲公司选择外购的条件是单价小于( )元。
A.720
B.680
C.830
D.870
【2017年真题•单选题】
甲公司生产乙产品,生产能力为500件,目前正常订货量为400件,剩余生产能力无法转移。正常销售单价80元,单位产品成本50元,其中变动成本40元。现有客户追加订货100件,报价70元,甲公司如果接受这笔订货,需要追加专属成本1200元。甲公司若接受这笔订货,将增加利润( )元。
A.800
B.2000
C.1800
D.3000
【2018年真题•多选题】
零部件自制或外购决策中,如果有剩余产能,需要考虑的因素有( )。
A.专属成本
B.变动成本
C.沉没成本
D.机会成本
【2018年真题•单选题】
甲公司生产销售乙、丙、丁三种产品,固定成本50000元。除乙产品外,其余两种产品均盈利。乙产品销售量2000件,单价105元,单位成本110元(其中,单位直接材料成本20元,单位直接人工成本35元,单位变动制造费用45元,单位固定制造费用10元)。假定生产能力无法转移,在短期经营决策时,决定继续生产乙产品的理由是( )。
A.乙产品单价大于55元
B.乙产品单价大于20元
C.乙产品单价大于100元
D.乙产品单价大于80元
(注:由于篇幅原因,大题部分请在答案中查看!)
乐学一刻-考点相关知识
(一)生产决策
决策类型 | 决策原则 | 计算 |
亏损产品是否停产 | 如果亏损产品相关损益为正,就不应该立即停产(当不存在产能问题时,相关损益为正即代表边际贡献为正) | 相关损益>0→不应该停产 否则停产 |
零部件外购或自制 | 选择相关成本较小的方案 | 外购成本>自制的相关成本→自制 否则外购 (相关成本包括变动成本、转产的机会成本、专属成本等) |
特殊订单是否接受 | 相关损益为正,就应该接受订单 | 订单所提供的边际贡献-订单引起的相关成本>0→接受订单,否则拒绝。 (注意相关成本中的机会成本,包括剩余产能的机会成本和妨碍正常订货产生的机会成本) |
是否进一步深加工 | 差额利润为正,才选择深加工 | 差额利润=深加工的相关收入-深加工相关成本 差额利润>0→深加工,否则不进行深加工 (注意相关成本中机会成本、专属成本的计算) |
约束资源最优利用决策 | 优先安排“单位约束资源的边际贡献”最大的方案 | 单位约束资源的边际贡献=单位产品边际贡献/单位产品所需约束资源量 |
(二)定价决策
方法 | 内容 |
成本加成定价法 | 产品的目标价格=成本基数+成数 1、完全成本加成法 价格=单位产品的制造成本+非制造成本+预期利润 2、变动成本加成法 价格=单位产品的变动成本(包括变动销管费用)+固定成本+预期利润 |
市场定价法 | 根据市场上相似或同类产品来定价,有利于保持对市场的敏感性 |
新产品销售定价方法 | 撇脂性定价:初期价格高,然后价格降低→短期策略,适用生命周期较短的产品 渗透性定价:初期价格低,然后价格升高→长期市场定价策略,旨在建立长期市场地位 |
有闲置能力下的定价方法 | 报价在变动成本和目标价格之间选择。 变动成本=直接材料+直接人工+变动制造费用+变动销售和行政管理费用 目标价格=变动成本+固定成本+预期利润 |
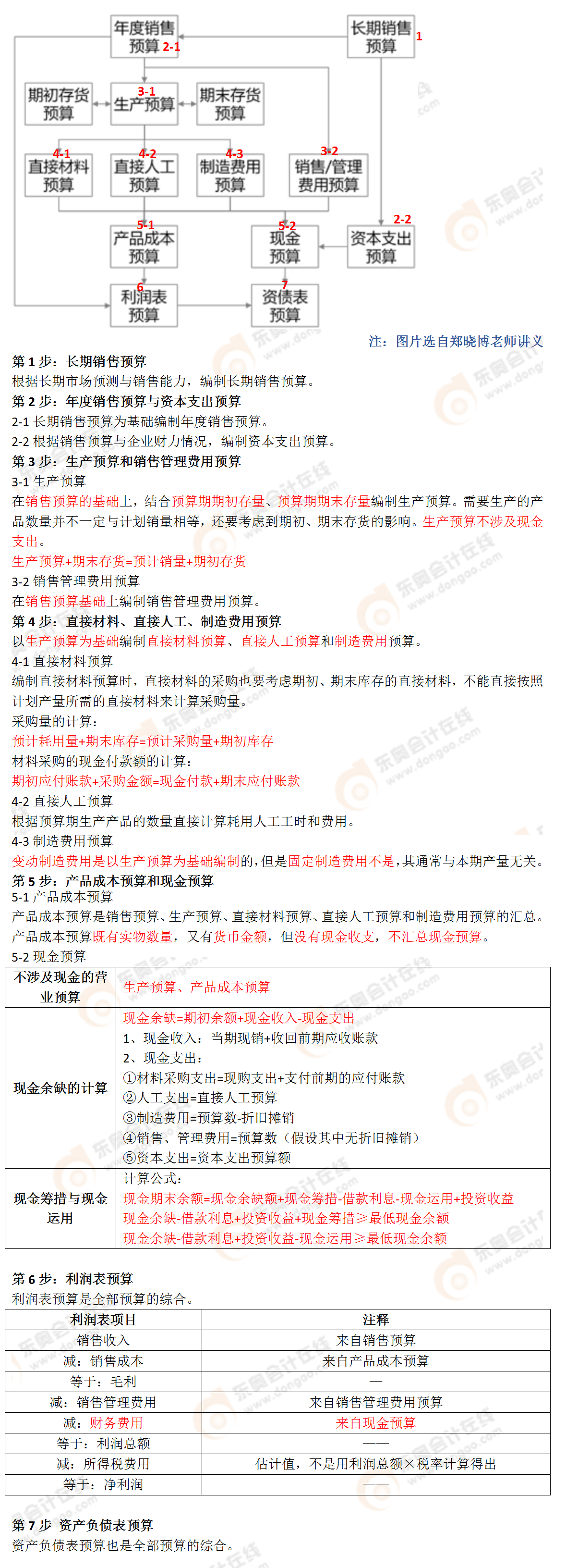
> > > > 知识点2 全面预算编制
【2019年真题•单选题】
甲公司正在编制直接材料预算。预计单位产成品材料消耗量10千克,材料价格40元/千克。第一季度期初、期末材料存货分别为600千克和550千克;第一季度、第二季度产成品销量分别为300件和250件;期末产成品存货按下季度销量10%安排。预计第一季度材料采购金额是( )元。
A.116000
B.120000
C.118000
D.140000
【2019年真题•多选题】
编制直接人工预算时,影响直接人工总成本的因素有( )。
A.预计直接人工工资率
B.预计产量
C.预计车间辅助人员工资
D.预计单位产品直接人工工时
【2017年真题•单选题】
甲企业生产一种产品,每件产品消耗材料10千克。预计本期产量155件,下期产量198件,本期期初材料310千克,期末材料按下期产量用料的20%确定。本期预计材料采购量为( )千克。
A.1464
B.1860
C.1636
D.1946
【2017年真题•多选题】
甲公司正在编制全面预算,下列各项中,以生产预算为编制基础的有( )。
A.直接人工预算
B.销售预算
C.变动制造费用预算
D.直接材料预算
(注:由于篇幅原因,全部题目请在答案中查看!)
乐学一刻-考点相关知识
可以上下滚动的图片
乐学一刻-解题小妙招

注会考试的备考时间越来越短,想要提高复习效率,考生们可以通过东奥资料中心快速找到所需的学习干货,海量真题+思维导图,来这里统统带走~
注:以上专业知识来自东奥教研团队
(本文为东奥会计在线原创文章,仅供考生学习使用禁止任何形式的转载)








津公网安备12010202000755号