2020年CPA-财管《题分宝典》-应收款项管理、存货管理
每个不凡的人生都始于平凡的脚步,报考注册会计师,即是踏上我们人生道路中的又一征程。坚持到底,你将收获颇丰的学识和阅历。财管《题分宝典》第十讲,将为大家解读应收款项管理、存货管理的相关学习内容,赶快通过学习,来提升自己的实力吧!
听双名师交叉解读,CPA难点瞬间突破 丨题分宝典汇总丨全科思维导图

| 快捷导航→ 点击跳转→ | 存货管理 |
热点推荐:2020年注册会计师-六科考情考点精解《题分宝典》汇总
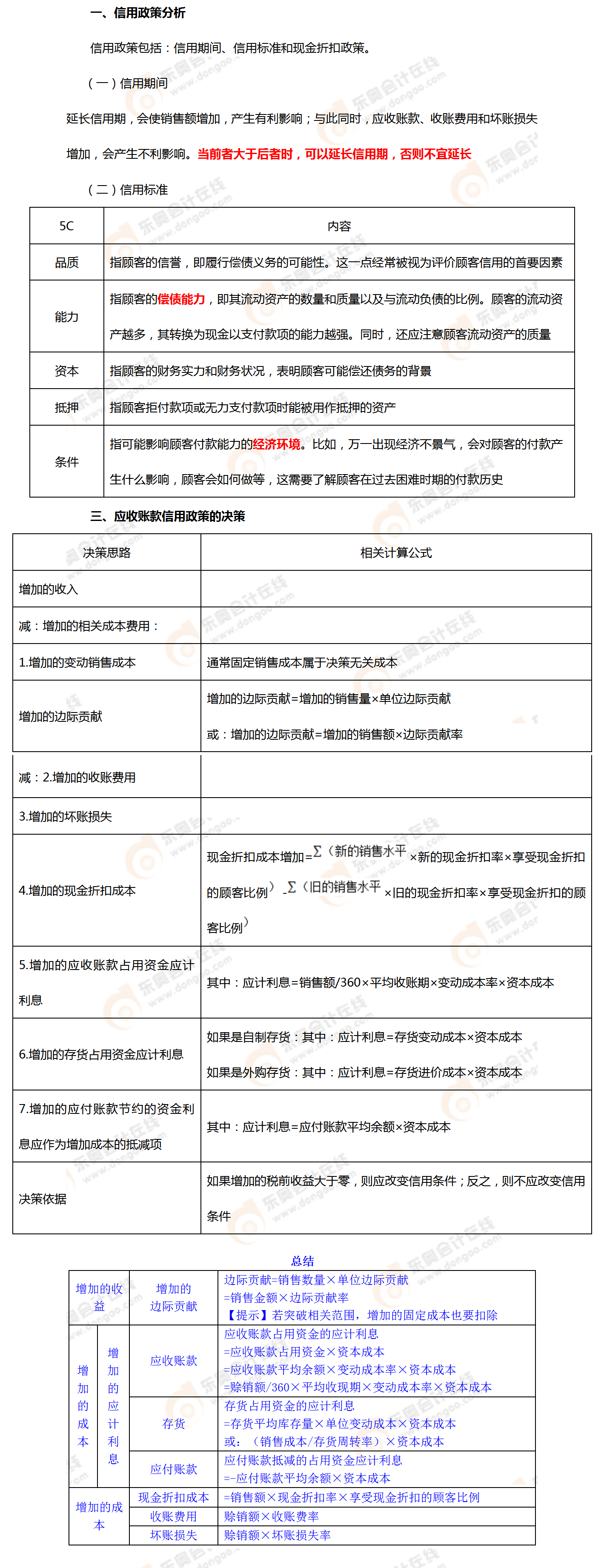
> > > > 知识点1 应收款项管理
【2018年真题•多选题】
下列各项措施中,可降低应收账款周转天数的有( )。
A.提高信用标准
B.延长信用期限
C.提高坏账准备计提比率
D.提高现金折扣率
【2017年真题•单选题】
应用“5C”系统评估顾客信用标准时,客户“能力”是指( )。
A.偿债能力
B.盈利能力
C.营运能力
D.发展能力
乐学一刻-考点相关知识
可以上下滚动的图片
> > > > 知识点2 存货管理
【2017年真题•多选题】
根据存货经济批量模型,下列各项中,导致存货经济订货批量增加的情况有( )。
A.单位储存成本增加
B.存货年需求量增加
C.订货固定成本增加
D.单位订货变动成本增加
【2015年真题•单选题】
甲公司生产产品所需某种原料的需求量不稳定,为保障产品生产的原料供应,需要设置保险储备,确定合理保险储备量的判断依据是( )。
A.缺货成本与保险储备成本之差最大
B.边际保险储备成本大于边际缺货成本
C.缺货成本与保险储备成本之和最小
D.边际保险储备成本小于边际缺货成本
乐学一刻-考点相关知识
可以上下滚动的图片
注会考试的备考时间越来越短,想要提高复习效率,考生们可以通过东奥资料中心快速找到所需的学习干货,海量真题+思维导图,来这里统统带走~
注:以上专业知识来自东奥教研团队
(本文为东奥会计在线原创文章,仅供考生学习使用禁止任何形式的转载)








津公网安备12010202000755号