2013《财务成本管理》高频考点:金融市场的类型
【小编导言】我们一起来学习2013《财务成本管理》高频考点:金融市场的类型。本考点属于《财务成本管理》第一章财务管理概述第四节金融市场的内容。
【内容导航】:
1.金融市场的类型
【考频分析】:
考频:★★
复习程度:熟悉本考点。尤其关注货币市场和资本市场这个分类。
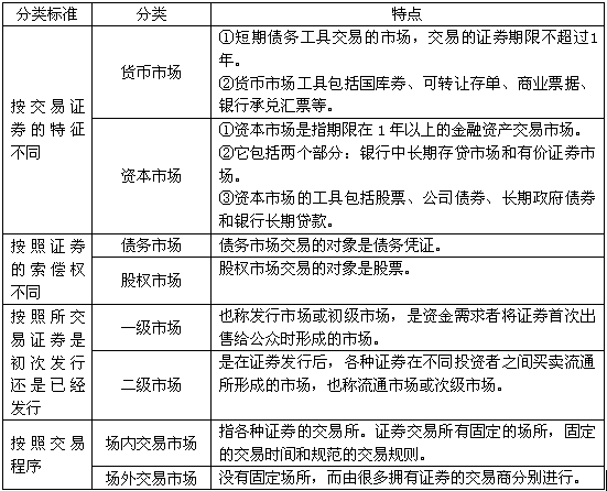
【高频考点】:金融市场的类型

注会频道相关推荐:
2013《财务成本管理》高频考点:金融市场的类型
【小编导言】我们一起来学习2013《财务成本管理》高频考点:金融市场的类型。本考点属于《财务成本管理》第一章财务管理概述第四节金融市场的内容。
【内容导航】:
1.金融市场的类型
【考频分析】:
考频:★★
复习程度:熟悉本考点。尤其关注货币市场和资本市场这个分类。
【高频考点】:金融市场的类型

注会频道相关推荐:
责任编辑:龙猫的树洞