2013《财务成本管理》高频考点:财务管理原则的种类及其内容
【小编导言】我们一起来学习2013《财务成本管理》高频考点:财务管理原则的种类及其内容。本考点属于《财务成本管理》第一章财务管理概述第三节财务管理的原则的内容。
【内容导航】:
1.竞争环境原则
2.创造价值的原则
3.财务交易的原则
【考频分析】:
考频:★★
复习程度:熟悉本考点。在脑子形成印象,不需要背诵。
【高频考点】:财务管理原则的种类及其内容
(一)竞争环境原则

(二)创造价值的原则

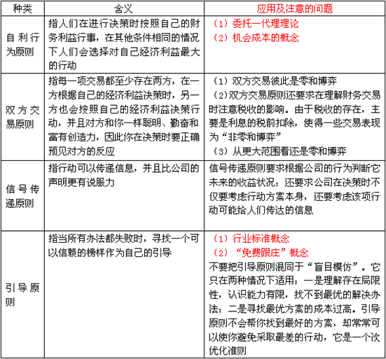
(三)财务交易的原则

注会频道相关推荐:

东奥首页












津公网安备12010202000755号