东奥首页
会计云课堂
专注辅导财会考试
东奥继教学堂
离线观看 畅学无忧
资讯
考试报名
了解考试
报名时间
入口
条件
考试时间
补报名
报名费用
常见问题
专业问答
准考证
打印入口
打印时间
成绩查询
时间
复核
证书领取
政策解读
备考
考试大纲
税法一
税法二
涉税实务
相关法律
财务与会计
税务知识
高频考点
考试经验
答疑
免费题库
每日一练
章节练习
历年真题
资料库
名师
课程
课程方案
图书
图书方案
图书资讯
直播
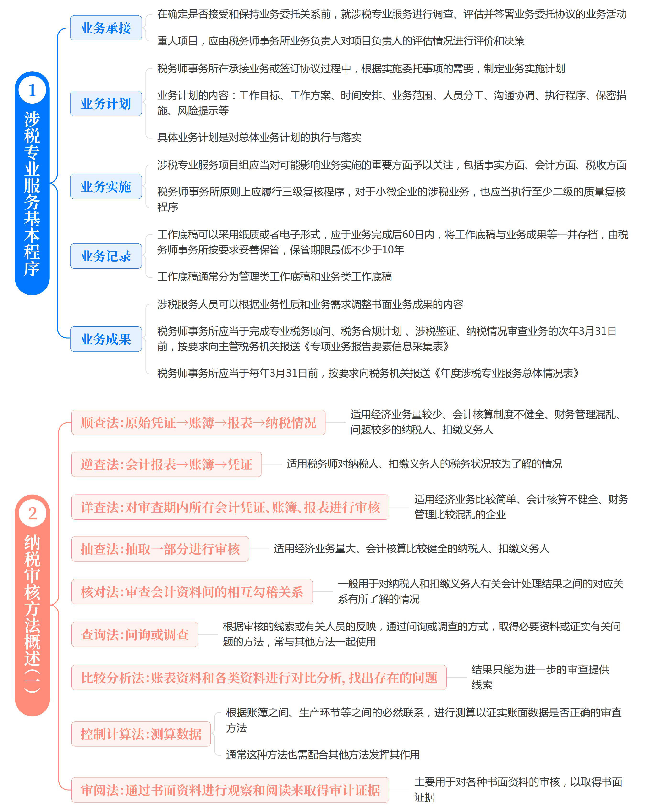
在备考税务师考试中,通过绘制思维导图,考生可以将各个知识点按照一定的逻辑关系进行分类和整理,形成一个完整的知识体系。并且这样考生在复习时能一目了然,快速定位到需要重点掌握的内容。
■ 平均分值:1.5分
■ 考核题型:单项选择题、多项选择题
注:以上《涉税服务实务》内容由东奥教研团队提供,点击进入免费资料库解锁更多内容>>
(本文为东奥会计在线原创文章,仅供考生学习使用,禁止任何形式的转载)
精选推荐
报考咨询中心 资深财会老师为考生解决报名备考相关问题 立即提问
上一篇: 2025年税务师《涉税服务实务》易错易混知识点汇总
下一篇: 25年税务师《涉税服务实务》章节思维导图——第二章税收征收管理
相关文章
学习指南 报考指南
学习方法指导
0基础轻松入门
轻1名师课程
一备两考班
阶段学习计划
考试指南