考生在备考注册会计师考试时,往往会将整个备考过程拆解为若干个小目标。在不同的备考阶段,学习重心各有侧重,考生也需分阶段对备考经验加以总结。然而,无论处于哪个备考阶段,都务必重视回归教材,毕竟对基础知识点进行扎实掌握是备考过程中不可或缺的一环。

【所属章节】
第二十七章:合并财务报表
第四节:长期股权投资与所有者权益的合并处理(非同一控制下企业合并)
【知 识 点】
长期股权投资与所有者权益的合并处理(非同一控制下企业合并)
一、非同一控制下取得子公司购买日合并财务报表的编制
(一)按公允价值对非同一控制下取得子公司的财务报表进行调整,调整分录(以固定资产为例,假定固定资产公允价值大于账面价值)如下:
借:固定资产—原价(调增固定资产价值)
贷:资本公积
借:资本公积
贷:递延所得税负债
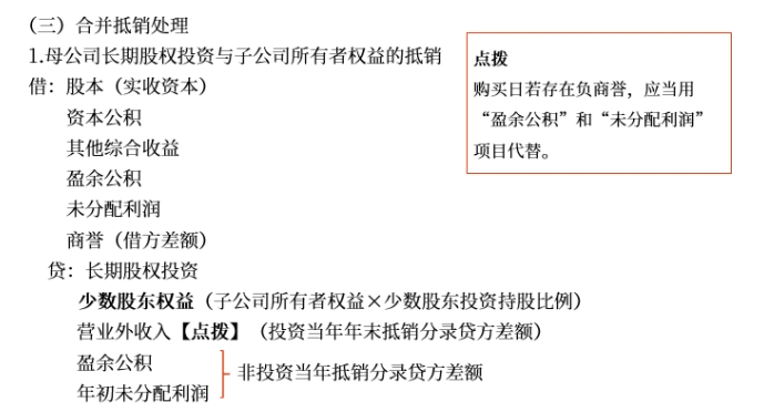
(二)母公司长期股权投资与子公司所有者权益抵销处理
借:股本(实收资本)
资本公积
其他综合收益
盈余公积
未分配利润
商誉(借方差额)
贷:长期股权投资
少数股东权益
二、非同一控制下取得子公司购买日后合并财务报表的编制
(一)对子公司个别财务报表进行调整
对于非同一控制下企业合并中取得的子公司,应当根据母公司在购买日设置的备查簿中登记的该子公司有关可辨认资产、负债的公允价值,对子公司的个别财务报表进行调整,使子公司的个别财务报表反映为在购买日公允价值基础上确定的可辨认资产、负债等在本期资产负债表日应有的金额。

调整分录(以固定资产为例,假定固定资产公允价值大于账面价值)如下:
1.投资当年
借:固定资产—原价(调整固定资产价值)
贷:资本公积
借:资本公积
贷:递延所得税负债
借:管理费用(当年按公允价值应补提折旧)
贷:固定资产—累计折旧
借:递延所得税负债
贷:所得税费用【点拨】
点拨:
因按公允价值补提折旧会减少应纳税暂时性差异,所以递延所得税负债应转回,由于补提折旧计入管理费用,影响利润总额,因此,递延所得税负债转回时对应所得税费用,而不是资本公积。
2.连续编制合并财务报表
借:固定资产—原价(调整固定资产价值)
贷:资本公积—年初
借:资本公积—年初
贷:递延所得税负债
借:年初未分配利润(年初累计补提折旧)
贷:固定资产—累计折旧
借:递延所得税负债
贷:年初未分配利润
借:管理费用(当年补提折旧)
贷:固定资产—累计折旧
借:递延所得税负债
贷:所得税费用
提示:
非同一控制下企业合并,存货评估增值,合并报表调整分录:
(1)投资当年
借:存货
贷:资本公积
借:资本公积
贷:递延所得税负债
借:营业成本[(公允价值-账面价值)×本期出售比例]
贷:存货
借:递延所得税负债
贷:所得税费用
(2)连续编制合并财务报表
借:存货
贷:资本公积—年初
借:资本公积—年初
贷:递延所得税负债
借:年初未分配利润(年初已出售部分)
贷:存货
借:递延所得税负债
贷:年初未分配利润
借:营业成本[(公允价值-账面价值)×本期出售比例]
贷:存货
借:递延所得税负债
贷:所得税费用
(二)长期股权投资由成本法调整为权益法
长期股权投资成本法核算的结果调整为权益法核算的结果的会计处理与同一控制原理相同。
提示:
若成本法调整为权益法时考虑逆流交易的内部交易,则不再编制上述调整少数股东权益和少数股东损益的分录,两种做法最终结果相同。
2.母公司对子公司、子公司相互之间持有对方长期股权投资的投资收益的抵销
借:投资收益
少数股东损益
年初未分配利润
贷:提取盈余公积
对所有者(或股东)的分配
年末未分配利润
● ● ●
以上就是注册会计师考试会计科目知识点“ 长期股权投资与所有者权益的合并处理(非同一控制下企业合并)”的相关内容,第二十七章是会计科目的重点章,考生们务必保证其中的知识点能够吃透掌握,下方模块为东奥免费题库,点击模块即可进行章节习题打卡!
注:以上内容选自张志凤老师《会计》科目基础班授课讲义
(本文是东奥会计在线原创文章,转载请注明来自东奥会计在线)
责任编辑:刘佳慧





25年
49位
6000万



