2022年注册会计师考试基础阶段的备考已经接近尾声,注会会计思维导图已经更新到了最后一章,小伙伴们跟上进度了吗?以下是2022年注会《会计》第三十章思维导图+章节练习,快来为基础阶段的备考画上句号吧!
推荐阅读:注会《会计》各章节思维导图汇总

「 2022年注会《会计》第三十章思维导图 」
●●● ●●
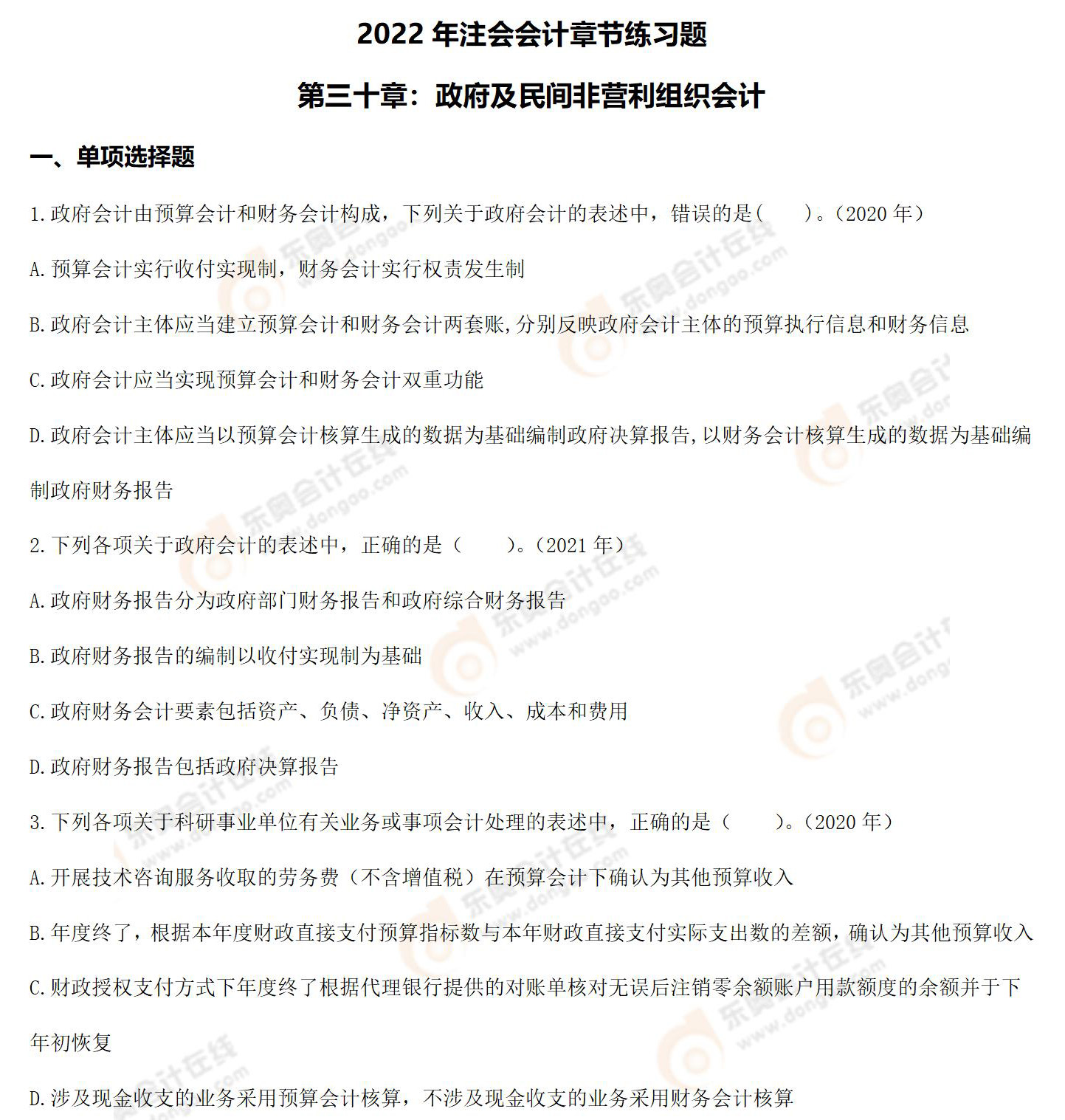
「 注册会计师《会计》第三十章章节练习题 」
注会会计科目需要先理解知识,再做习题加以巩固,这样才能让知识点牢牢刻在脑海中。小编这里有一些注会会计三十章的章节练习题,赶快下载练习吧!
注:章节练习题出自东奥名师张志凤老师的2022年《会计》基础精讲班课程讲义
●●● ●●
2022年注册会计师考试基础阶段备考资料推荐
| 全年学习计划 | 2022年注册会计师全年学习计划!基础阶段备考正在进行中 |
| 会计高频考点 | 2022年注册会计师《会计》重要知识点全梳理!速来领取! |
| 名师课程免费听 | 2022年CPA新课开讲!32位名师课程免费听,赶快收藏! |
| 轻松过关®试读 | 2022年注会《轻松过关®》系列图书试读来袭! |
注会会计考试题虽然覆盖面广,但考试重点仍然十分突出,也就是说,在全面考核的同时,做到了重点突出。2022年注会考试时间是8月26-28日,希望大家珍惜时间,努力学习,争取顺利过关!
(本文为东奥会计在线原创文章,仅供考生学习使用,禁止任何形式的转载)
责任编辑:李雪婷







25年
49位
6000万



