当前位置:东奥会计在线>中级会计职称>中级会计实务>学习计划>正文

火速收藏!2024年中级会计实务预习阶段学习计划

来源:东奥会计在线责编:zhangfan2023-09-26 17:13:18
中级会计实务 财务管理 经济法

2024年中级会计职称预习阶段已经开始了,为了帮助广大考生快速入门,了解考试内容,掌握学习方法及技巧,让你在报名之前就提前完成一轮复习,让大家在新考季学习的时候更加轻松!东奥会计在线为大家整理了预习阶段学习周计划!快来学习吧!✅ 24年课程 ▏✅ 1V1私教  ✅ 24年图书 

火速收藏!2024年中级会计实务预习阶段学习计划

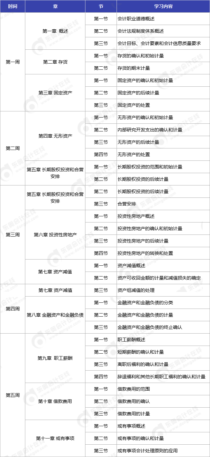
中级会计预习阶段学习计划中级会计实务预习阶段学习计划

中级会计资料下载

中级会计实务预习阶段备考指导

● 坚持执行学习计划

想要通过中级会计师考试,在备考的时候就要制定合理的学习计划,并按照学习计划去进行学习!上面为大家整理了预习阶段学习计划,但是建议大家根据自己的时间再进行细化,如每天学习什么内容,看多少页,复习到什么程度,达到什么要求等,自己要做好规划。

● 合理搭配备考科目

中级会计师考试3门科目需要大家在两个连续的考试年度内通过,因此大家在备考的时候是可以选择备考科目的。因此提前开始预习的考生,要尽早确定好报考科目,将现阶段的预习时间用在刀刃上。《中级会计实务》科目较为基础,且与其他科目关联度大,是很多考生首次报考的首选科目。

关注!2024年中级会计师考试科目介绍及搭配建议>>

● 搭配图书课程备考

建议零基础考生:可以跟着预习班老师的课程进行学习;本阶段需要对教材进行了解,熟悉知识点

【搭配】预习班

建议有基础的考生:

可以开始系统的学习,建议先从2023年《轻一》中3星级考点开始掌握,从难到易的学习,第一遍力求掌握要点。

【搭配】2023年基础班+2023年《轻一

东奥为了帮助中级会计考生在2024年考季中提前抢跑,抢先推出了24年新课,创新开展双轮开班模式,第一轮抢先学,帮助零基础或者基础薄弱考生“抢出”备考时间,打好基础,为后续冲刺蓄力;第二轮积量到质,帮助考生实现知识转化,强化备考效果,实现从量变到质变的转化。更多课程内容点击查看!

说明:因考试政策、内容不断变化与调整,东奥会计在线提供的以上中级会计考试时间等信息仅供参考,如有异议,请考生以官方部门公布的内容为准。

(本文为东奥会计在线原创文章,仅供考生学习使用,禁止任何形式的转载)


+1
打印
资料下载
查看资料
免费领取

学习方法指导

考前学习资料

名师核心课程

摸底测试习题

章节练习前两章

阶段学习计划

考试指南

学霸经验分享