2019年中级会计职称教材变化预测—《中级经济法》
2019年中级会计职称备考战役打响,相信很多考生都比较关心:层出不穷的新政策是否会对教材有影响。东奥小编这里为大家整理了2019年《中级经济法》教材变化预测,希望能帮助大家挖掘旧教材价值,打好学习基础。

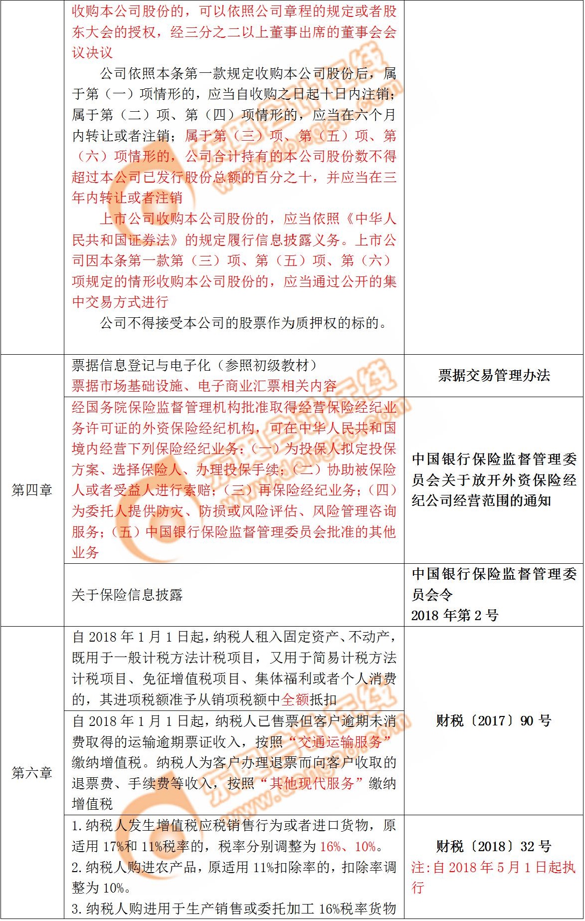
一、2019年《中级经济法》教材变化预测


点击获取完整版:2019年中级会计职称《中级经济法》教材变化预测
二、《中级经济法》高效学习方法
科目特点:
从历年经验来看,《中级经济法》需要记忆的内容比较多。通过对2018年中级会计考试真题的分析,《中级经济法》考试难度适中,四星级以上难题仅占5%左右,且80%左右为记忆题。教材变化和恒重点是考察的重点。
学习规划:
建议大家在教材下发前,先看东奥为大家整理的教材变化预测和《轻松过关.赢》系列,标注出教材可能会出现变化的部分,稍作了解,有效避免记忆困扰与思维陷阱。中级会计《轻松过关.赢》系列以历年教材变化为纲,精筛“60%左右核心不变考点”, 逐一讲解,重难点部分,以专题形式解读,帮助考生们找到恒重点。温馨提示广大考生们,要在理解的基础上加以记忆,否则很容易造成记忆混乱或者干脆忘记了,如果自学知识点进度慢、难度大,可听一听2018年基础班课程和2019预科班课程。东奥2019年中级会计课程套餐中就赠送2018年课程。点击了解>>>
教材下发后,看或者听一下专业名师的教材变化分析指导,同时,在日常做题的过程中,结合教材变化,总结新的答案,让备考与时俱进。2019年中级会计网课就含有教材变化分析指导有关服务。
高效备考的关键就是将主要精力放在重点内容的学习上。虽然很多课程套餐中含有重点串讲,但几个小时的讲解往往是蜻蜓点水式,很难满足考试的需求。建议大家听一听12小时以上的深度串讲课程,更精准区分一下重点和非重点。掌握《中级经济法》核心考点和数字类易考点等。
说明:因考试政策、内容不断变化与调整,东奥会计在线提供的以上中级会计教材变化信息仅供参考,如有异议,请考生以权威部门公布的内容为准。
(本文是东奥会计在线原创文章,转载请注明转自东奥会计在线)


津公网安备12010202000755号