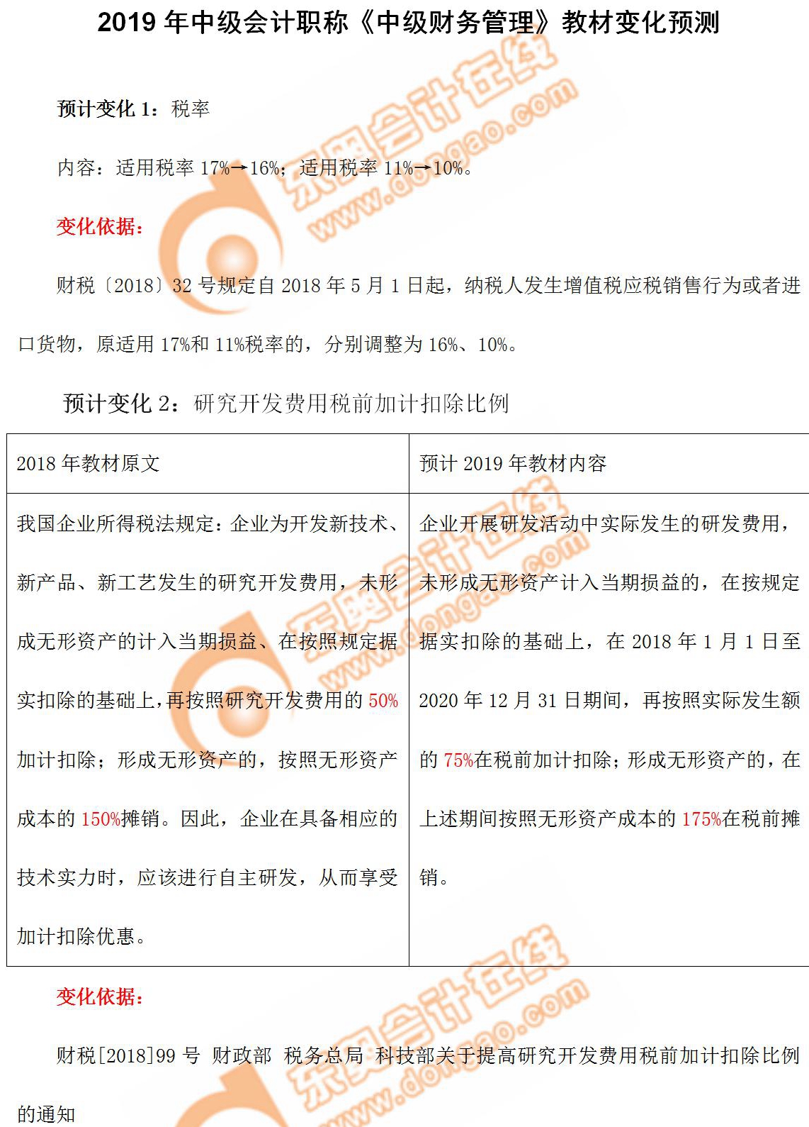
2019年中级会计职称教材变化预测—《中级财务管理》
2019年中级会计职称预习阶段备考感觉迷茫?新教材下发前,很多考生会找不到方向,原因是利用旧教材复习,不清楚哪些部分可能会发生变化,担心自己的努力会白费。那么,这里根据政策变化,为大家整理一下《中级财务管理》可能会发生的变化,希望能帮助大家走出困惑,尽快打好学习基础。

根据历年来考试情况来看,《中级财务管理》的灵魂就是公式,相对来讲,教材变化的地方可能不会特别多。因此,2018年的教材依然有极高的参考价值。如果2019年想考这科,建议大家在教材下发前的几个月时间里,将旧教材学一遍,相信大家只要掌握了正确的学习方法,利用好2018年基础班课程和2019预科班课程,会很快攻克教材,打好入门基础。这样等到教材下发后,再学一遍新教材,几乎等于有了两遍的教材基础,学习效率会更高,且学习压力更小。
此外,《中级财务管理》科目在中级会计师考试的三科当中难度中等,和另两科相比计算内容较多,涉及到很多公式的运用。考生在复习过程中不能手懒,要多动笔多做题,在做题过程中不断强化对知识的理解对公式的记忆。也可以结合基础精讲班课程和习题精析班课程,将知识点活学活用,举一反三。
福利专区:
2019中级会计教材预计在3、4月上市,现通过东奥官网预订,可享受8.5折优惠。立即预订>>>
2019中级会计《轻松过关一》惊喜升级,预订送《轻松过关.赢》系列和预科班课程,先订先发>>>
2019年中级会计网课购名师高效班、畅听无忧班限时赠送精品保障班、逆袭提分班课程。前往了解>>>
说明:因考试政策、内容不断变化与调整,东奥会计在线提供的以上中级会计教材变化信息仅供参考,如有异议,请考生以权威部门公布的内容为准。
(本文是东奥会计在线原创文章,转载请注明转自东奥会计在线)


津公网安备12010202000755号