提分!2021年中级会计《经济法》考前10天学习计划
| 中级会计实务 | 财务管理 |
经济法 |
2021年中级会计考试于9月4日正式开始,距离考试越来越近,能用来备考的时间也越来越少,想要收获好成绩,在最后的这几天也一定要好好学习,不要懈怠!小编为大家整理了考前最后10天的学习计划,希望大家能认真执行计划!
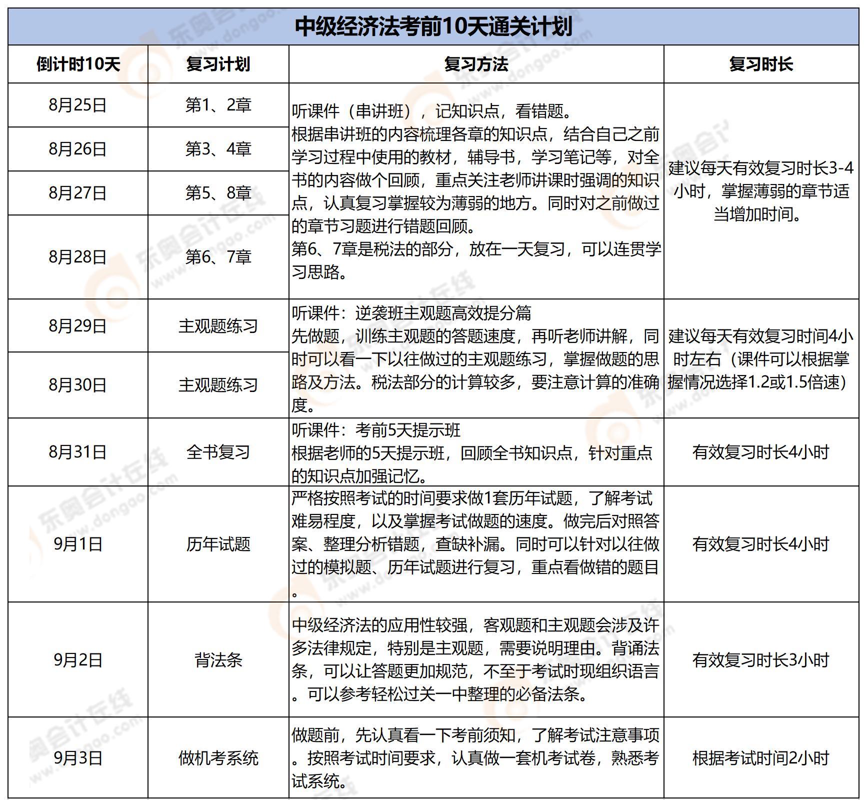
● 考前10天通关计划
点击图片查看大图
以上学习计划由东奥教研专家团队整理
● 思维导图汇总
| 2021年《经济法》科目思维导图汇总 | ||
● 各章节涉及考试题汇总
| 第一章 | 第二章 | 第三章 |
| 第四章 | 第五章 | 第六章 |
| 第七章 | 第八章 |
—— |
说明:因考试政策、内容不断变化与调整,东奥会计在线提供的以上中级会计考试信息仅供参考,如有异议,请考生以权威部门公布的内容为准。
(本文为东奥会计在线原创文章,仅供考生学习使用,禁止任何形式的转载)










津公网安备12010202000755号