2025年中级会计实务重难点问题难攻破?这份资料速来解锁!
| 中级会计实务 | 财务管理 | 经济法 |
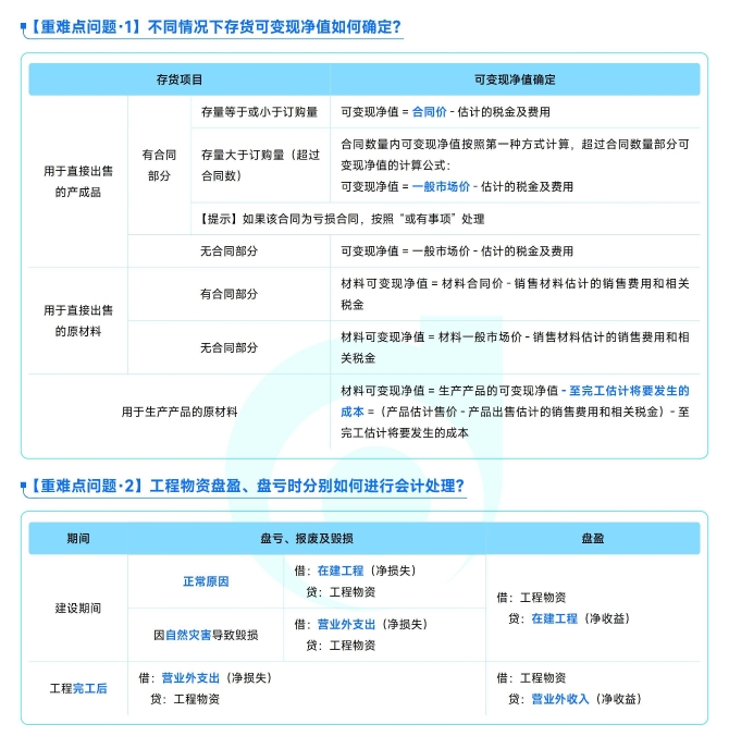
备考中级会计你还在盲目的“啃”教材?还沉浸在中级会计实务庞杂模糊的知识点中而陷入低效循环?别让无效努力拖垮你的备考节奏!想要精准发力、高效突围,必须直击中级会计实务的重难点!东奥梳理了2025年中级会计实务重难点问题汇总资料,助你告别盲目啃书,精准锁定得分点!


![]() | ![]() | ![]() | ![]() | |

面对《中级会计实务》中的“重难点”,盲目刷题或死记硬背收效甚微。想真正突破,需采取科学策略:
★精准锁定目标,搭建逻辑框架
切忌平均用力!优先攻克高频高分值难点,结合考纲与《中级会计实务》重难点问题汇总资料,标注核心章节,用思维导图梳理知识脉络。
★深度拆解原理,拒绝表面记忆
重难点之“难”,在于底层逻辑复杂,大家要善用以上资料,通过经典例题反向推导准则本质。注意!对知识点的理解>背诵。
★对比准则变化,强化实务应用
新准则和变化一直都是命题焦点,注意识别新旧差异。针对2025年新增的知识点,进行专项训练,提高对新内容的巩固。
★跨章节综合训练,提升应试能力
近年考题趋势强调知识点融合,冲刺阶段需要精做跨章节大题,训练综合能力和全局思维。
距离2025年中级会计考试越来越近!备考中级会计,拼的是效率,更是方法!与其在教材中“埋头苦读”,不如借助专业资料“精准出击”!
注:以上中级会计考试重难点问题汇总资料由东奥教研团队提供
(本文为东奥会计在线原创文章,仅供考生学习使用,禁止任何形式的转载)









津公网安备12010202000755号