第七章风险评估(二)_2025年注会审计抢学记忆树
| 第七章:风险评估(一) | 第七章:风险评估(二) |
注会审计第七章风险评估是最重要的考试章节之一,本章知识点会在各种题型中进行考查,最近五年考试平均分值6分左右。以下是东奥为大家整理的2025年注会审计第七章抢学记忆树,一起来学习吧!
✅ 25考季注会《审计》抢学记忆树汇总> ✅ 备考免费资料,注册即可打开全科资料库>

| 快速跳转导航 | |
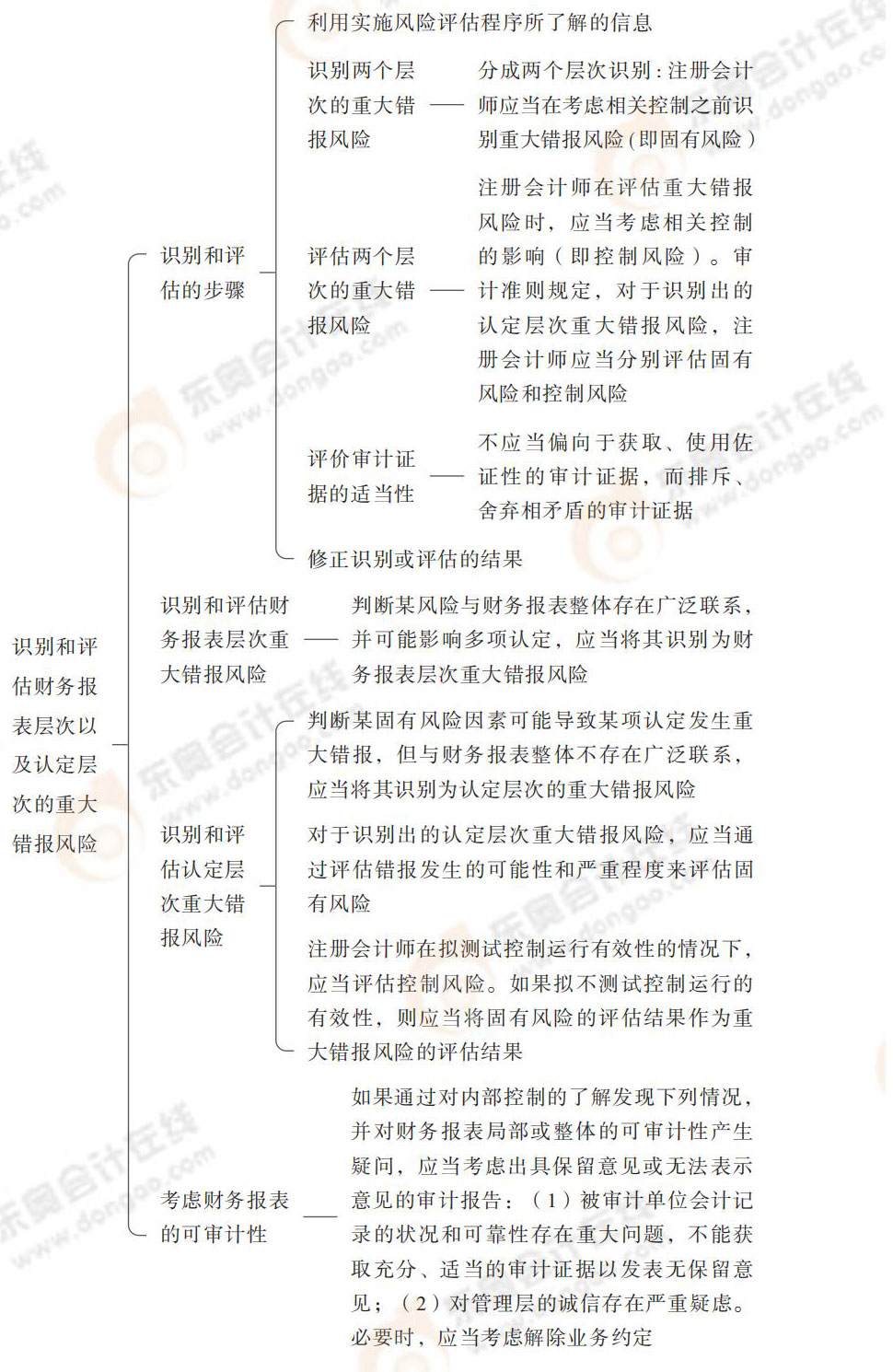
| 识别和评估财务报表层次以及认定层次的重大错报风险 | 评估固有风险等级 |
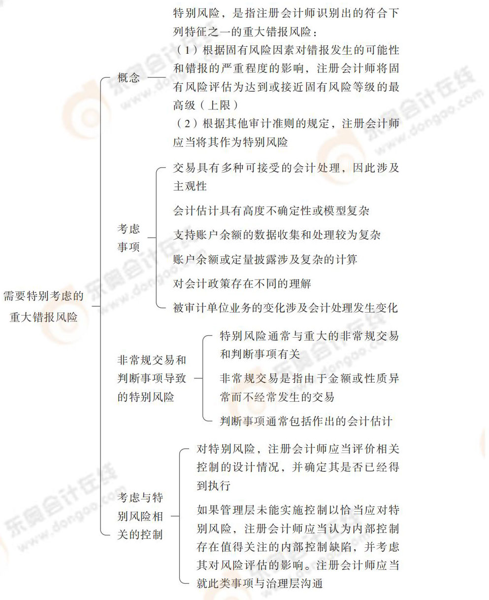
| 需要特别考虑的重大错报风险 | 仅实施实质性程序无法应对的重大错报风险 |
| 修正风险识别或评估结果 | —— |
● ● ●
● ● ●
● ● ●
● ● ●
● ● ●
2025年注会审计抢学记忆树将持续更新,希望各位考生跟上脚步,稳扎稳打完成预习。2025年注会考试时间预计在8月份,掌握方法和勤学苦练是制胜秘诀,大家一起加油吧!
(本文为东奥会计在线原创文章,仅供考生学习使用,禁止任何形式的转载)









津公网安备12010202000755号