2023年注会审计易错易混点辨析,快来下载!
| 会计 | 审计 | 税法 | 经济法 | 财管 | 战略 |
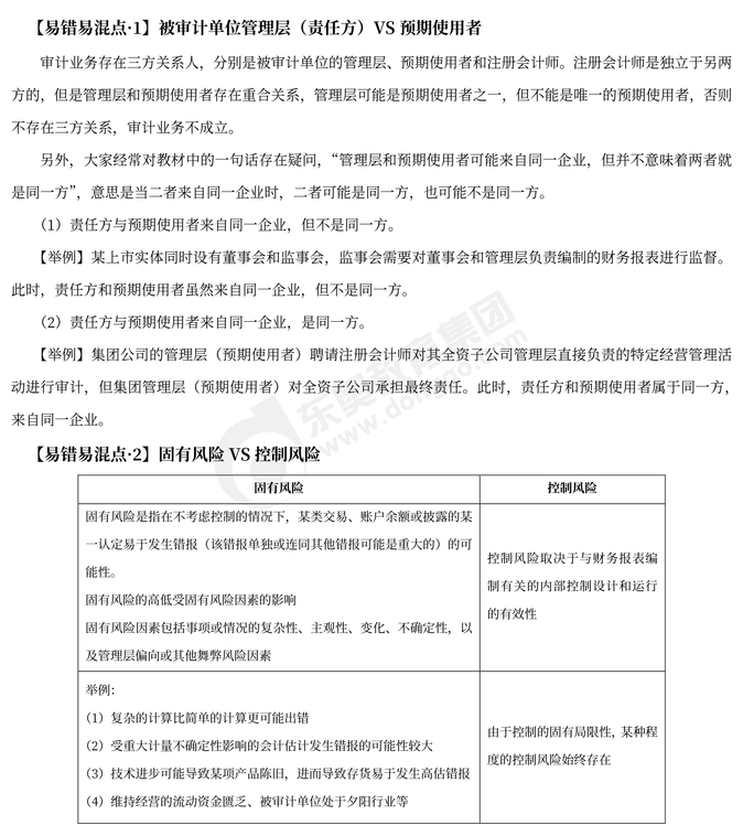
2023年注会考试时间在8月25日-27日,相信大部分考生已经完成了第一轮基础知识的全面学习,注会审计科目知识体系庞杂,考生们最害怕的就是记忆混淆,东奥会计在线将注会审计科目20个易错易混知识点汇总整理并进行辨析,有需要的考生赶快下载吧!

很多注会考生认为《审计》是很“枯燥”的学科,其实不然。单从考试难度来说,《审计》是相对简单的,因为考点集中,历年考点重复率很高,只要掌握备考策略,通关《审计》科目是相对容易的。以下是东奥会计在线整理的注会审计备考资料大全,有需要的考生快来领取吧!
| 思维导图 | 2023年注会《审计》各章节思维导图!速领>> |
| 历年试题 | 注会《审计》科目历年试题集训,开始做题>> |
| 百天计划 | 2023年注会《审计》冲刺计划,开始学习>> |
| 答题技巧 | 审计怎么考?掌握解题技巧,备考事半功倍>> |
| 机考操作 | 2023年注会考试机考系统操作指南,建议收藏>> |
| 计算器选购 | 计算器应该怎么选?注会考试计算器操作详解>> |
| 好课上新 | 购24年新课赠23年对应班次全部课程,今年明年都能学>> |

想要摒除记忆混淆,考生们还需认真研读以上的2023年注会审计易错易混点辨析!2023年注会考试时间是8月25日-27日,希望考生们能够珍惜每分每秒的学习时间,加倍努力,争取顺利通过今年的考试。
(本文为东奥会计在线原创文章,仅供考生学习使用,禁止任何形式的转载)







津公网安备12010202000755号