免费资料!2023年注会税法易错易混点辨析
| 会计 | 审计 | 税法 | 经济法 | 财管 | 战略 |
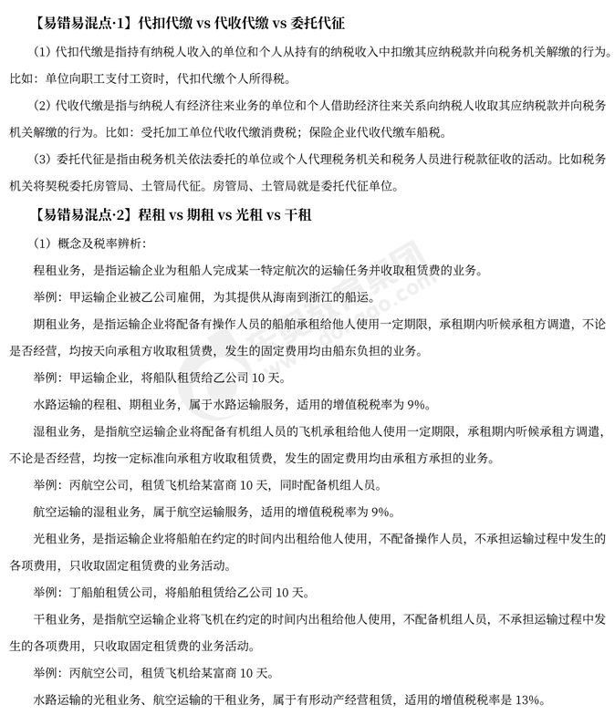
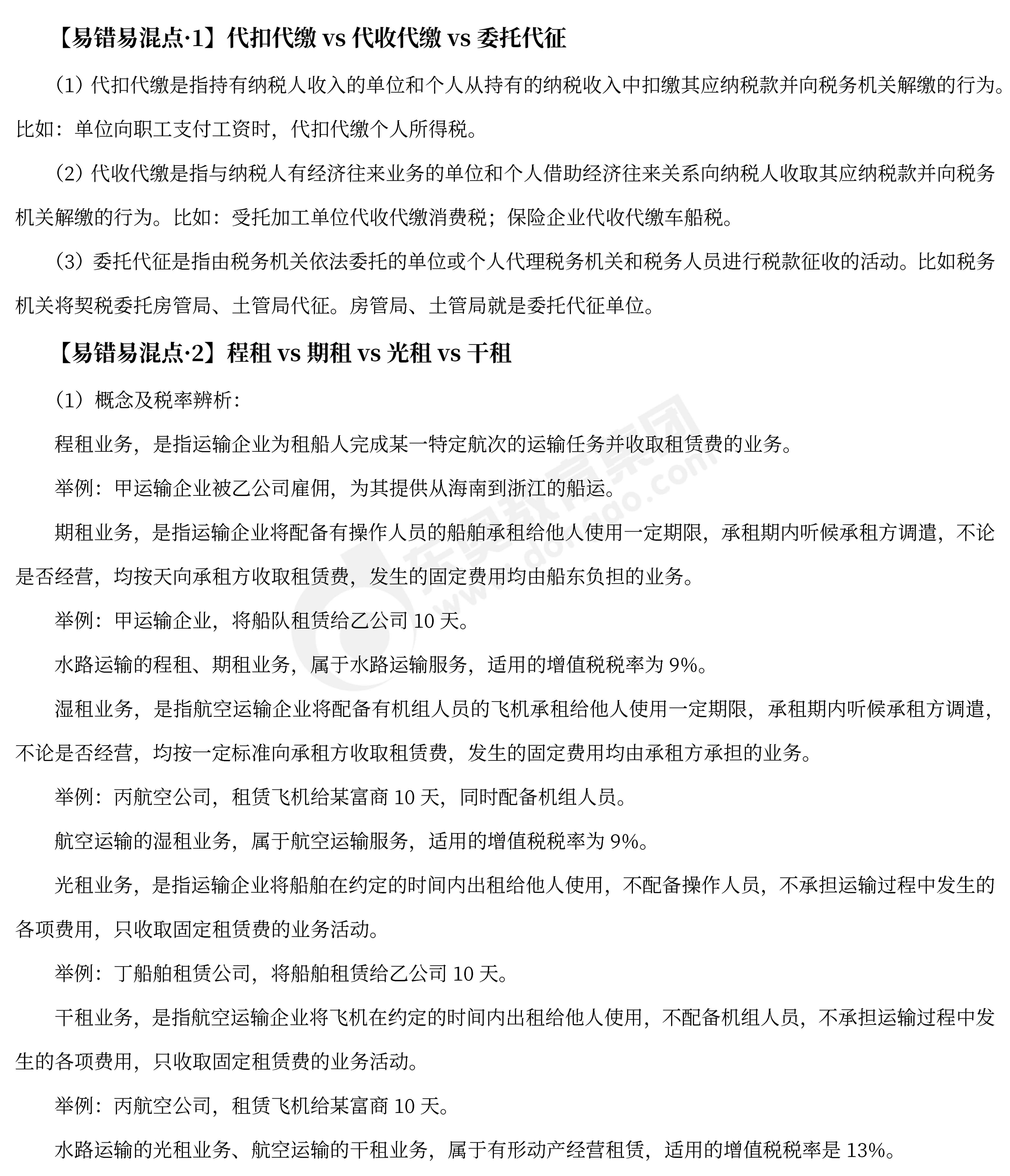
注会税法科目难度适中,但是税种繁多,哪些知识点是容易出错,且老是记不住的?东奥会计在线将注会财管科目的40个易错易混知识点汇总整理并进行辨析,有需要的考生快来下载!


在注会专业阶段考试中,税法科目作为六门科目中唯一一个“文理兼容”的学科,既需理解记忆,还需计算分析。以下是东奥会计在线整理的注会税法备考资料大全,赶快来领取吧!

以上就是东奥会计在线教研团队为大家整理的2023年注会税法易错易混点辨析,备考注会税法科目的小伙伴赶快来下载吧!东奥祝愿各位考生乘风破浪,顺利通过注会考试。
(本文为东奥会计在线原创文章,仅供考生学习使用,禁止任何形式的转载)






津公网安备12010202000755号