2020年CPA-审计《题分宝典》-会计估计和审计意见类型
哪有什么触手可及的幸运,不过是默默付出后的绽放。注册会计考试中那些看似拥有“好运气”的人,都曾独自熬过了很多个埋头苦读的日子。本节《题分宝典》第十三讲,将为大家解读会计估计和审计意见类型的相关学习内容,赶快通过努力,让自己变强吧!
听双名师交叉解读,CPA难点瞬间突破 丨题分宝典汇总丨全科思维导图

| 快捷导航→ 点击跳转→ | 审计意见类型 |
热点推荐:2020年注册会计师-六科考情考点精解《题分宝典》汇总
> > > > 知识点1 会计估计
【2019年真题·单选题】
下列有关注册会计师作出区间估计以评价管理层的点估计的说法中,错误的是( )。
A.注册会计师作出区间估计时可以使用与管理层不同的假设
B.注册会计师作出的区间估计需要包括所有可能的结果
C.如果注册会计师难以将区间估计的区间缩小至低于实际执行的重要性,可能意味着与会计估计相关的估计不确定性可能导致特别风险
D.在极其特殊的情况下,注册会计师可能缩小区间估计直至审计证据指向点估计
【2019年真题·单选题】
下列各项中,通常不能应对与会计估计相关的重大错报风险的是( )。(网络回忆版)
A.复核上期财务报表中会计估计的结果
B.测试管理层在作出会计估计时采用的关键假设
C.确定截至审计报告日发生的事项是否提供有关会计估计的审计证据
D.测试与管理层如何作出会计估计相关的控制的运行有效性
【2018年真题·多选题】
下列各项中,影响会计估计的估计不确定性程度的有( )。
A.会计估计涉及的预测期的长度
B.会计估计对假设变化的敏感性
C.会计估计对判断的依赖程度
D.会计估计依据不可观察到的输入数据的程度
(注:由于篇幅原因,全部题目请在答案中查看!)
乐学一刻-考点相关知识
可以上下滚动的图片
—— 摘自刘圣妮老师基础精讲班
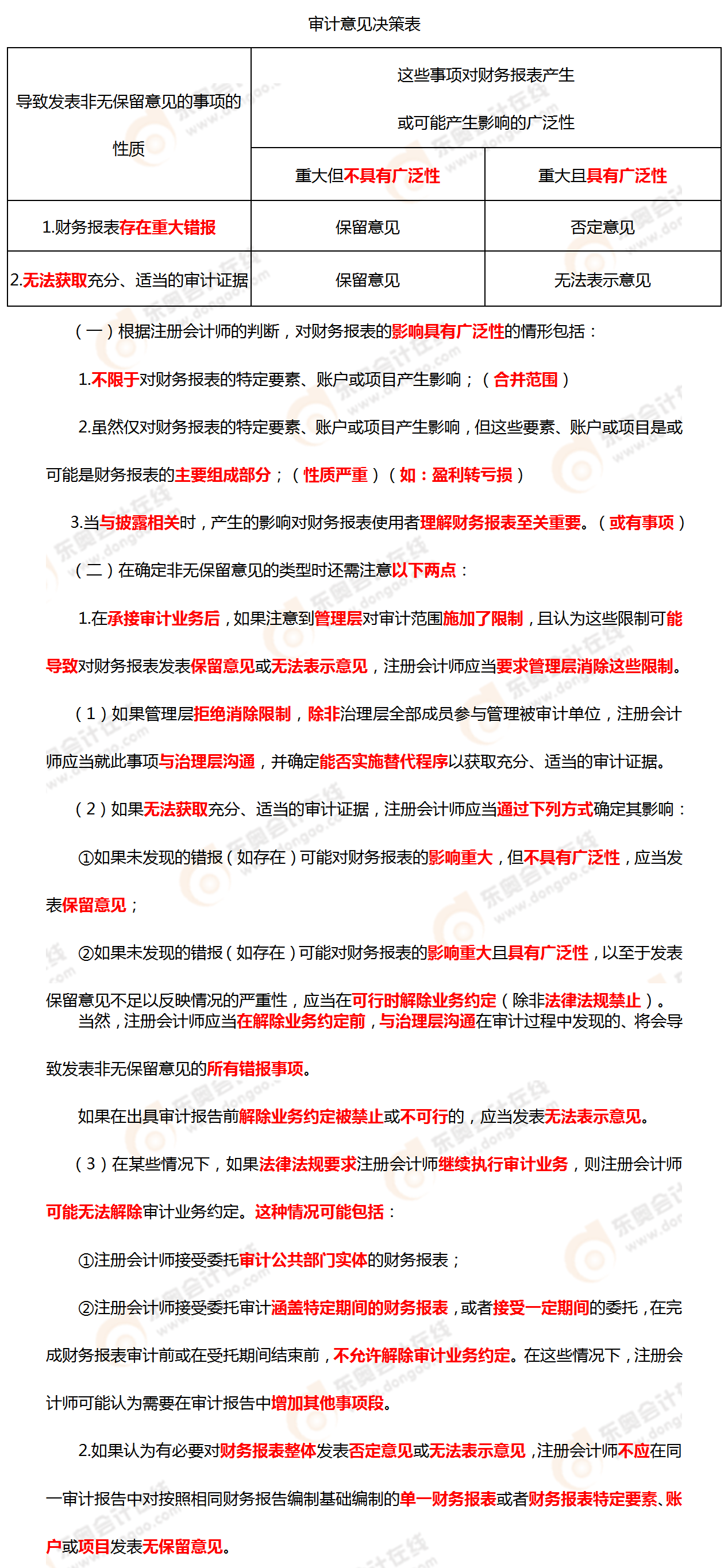
> > > > 知识点2 审计意见类型
【2019年真题·简答题】
ABC会计师事务所的A注册会计师负责审计多家上市公司2018年度财务报表,遇到下列与审计报告相关的事项:
(2)乙公司管理层2017年末未计提商誉减值准备,A注册会计师无法就此获取充分、适当的审计证据,对2017年度财务报表发表了保留意见。管理层于2018年末根据减值测试结果计提了商誉减值准备,并在2018年度利润表中确认了资产减值损失。A注册会计师认为导致上年度发表保留意见的事项已经解决,对2018年度财务报表发表了无保留意见。
(3)因丙公司原董事长以子公司名义违规提供对外担保,导致该子公司2018年度发生多起诉讼。丙公司管理层针对年末未决诉讼在财务报表中估计并确认了大额预计负债。因丙公司在审计报告日前转让了该子公司的全部股权,A注册会计师认为违规担保事项已解决,对2018年度财务报表发表了无保留意见。
(4)2018年11月初,丁公司因处置重要子公司戊公司的部分股权而对其丧失控制,自此不再将其纳入合并财务报表范围。由于无法获取戊公司2018年度财务报表和相关财务信息,A注册会计师认为无法就与剩余股权相关的财务报表项目获取充分、适当的审计证据,对财务报表发表了保留意见。
(5)2018年末,己公司将大额债权转让给庚公司,因转回相关的坏账准备而产生的利润占当年利润总额的20%。因无法就该交易的商业理由获取充分、适当的审计证据,A注册会计师对财务报表发表了保留意见。
要求:
针对上述第(2)至(5)项,逐项指出A注册会计师的做法是否恰当。如不恰当,简要说明理由。
(注:由于篇幅原因,全部题目请在答案中查看!)
乐学一刻-考点相关知识
可以上下滚动的图片
乐学一刻-考点相关知识

注会考试的备考时间越来越短,想要提高复习效率,考生们可以通过东奥资料中心快速找到所需的学习干货,海量真题+思维导图,来这里统统带走~
注:以上专业知识来自东奥教研团队
(本文为东奥会计在线原创文章,仅供考生学习使用禁止任何形式的转载)









津公网安备12010202000755号