2020年CPA-审计《题分宝典》-银行存款审计和内部审计
注册会计师的备考路上,东奥与大家结伴而行。审计《题分宝典》第九讲,将为大家解读银行存款审计和内部审计的相关内容。通过真题和解题技巧的搭配学习,能够增强我们对知识点的记忆,想要提分的伙伴们,不要错过哦!
听双名师交叉解读,CPA难点瞬间突破 丨题分宝典汇总丨全科思维导图

热点推荐:2020年注册会计师-六科考情考点精解《题分宝典》汇总
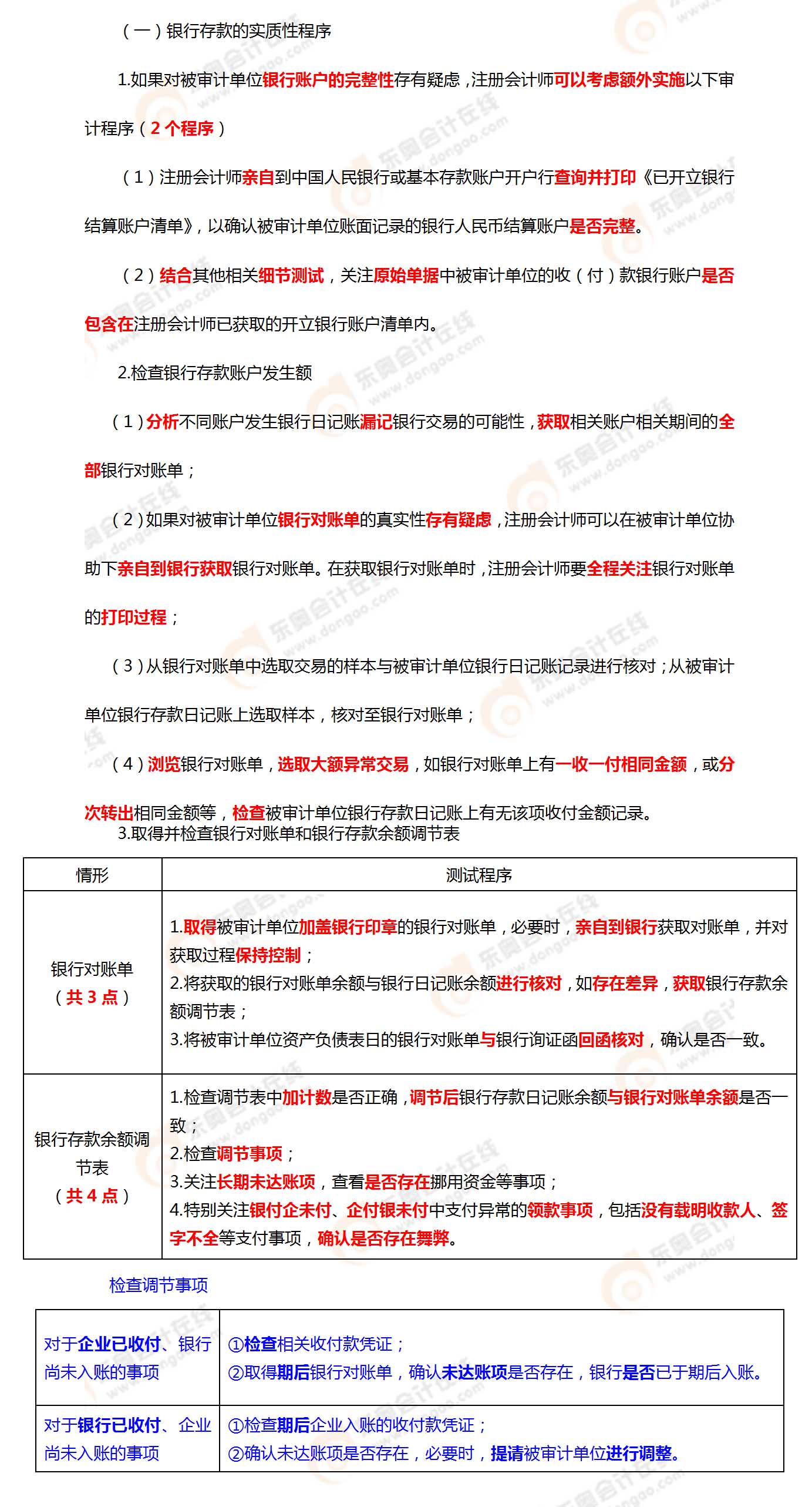
> > > > 知识点1 银行存款审计实质性程序
【2016年真题·单选题】
下列审计程序中,通常不能为定期存款的存在认定提供可靠的审计证据的是( )。
A.函证定期存款的相关信息
B.对于未质押的定期存款,检查开户证实书原件
C.对于已质押的定期存款,检查定期存单复印件
D.对于在资产负债表日后已到期的定期存款,核对兑付凭证
【2017年真题·简答题】
ABC会计师事务所的A注册会计师负责审计甲公司2016年度财务报表。与货币资金审计相关的部分事项如下:
(2)对于账面余额与银行对账单余额存在差异的银行账户,A注册会计师获取了银行存款余额调节表,检查了调节表中的加计数是否正确,并检查了调节后的银行存款日记账余额与银行对账单余额是否一致,据此认可了银行存款余额调节表。
(3)因对甲公司管理层提供的银行对账单的真实性存有疑虑,A注册会计师在出纳陪同下前往银行获取银行对账单。在银行柜台人员打印对账单时,A注册会计师前往该银行其他部门实施了银行函证。
(4)甲公司有一笔2015年10月存入的期限两年的大额定期存款。A注册会计师在2015年度财务报表审计中检查了开户证书原件并实施了函证,结果满意,因此,未在2016年度审计中实施审计程序。
(5)为测试银行账户交易入账的真实性,A注册会计师在验证银行对账单的真实性后,从银行存款日记账中选取样本与银行对账单进行核对,并检查了支持性文件,结果满意。(6)乙银行在银行询证函回函中注明:“接收人不能依赖函证中的信息。”A注册会计师认为该条款不影响回函的可靠性,认可了回函结果。
要求:
针对上述第(2)、(5)项,逐项指出A注册会计师的做法是否恰当。如不恰当,简要说明理由。
【2015年网络回忆真题·简答题】
ABC会计师事务所负责审计甲公司2014年度财务报表,审计项目组认为货币资金的存在和完整性认定存在舞弊导致的重大错报风险,审计工作底稿中与货币资金审计相关的部分内容摘录如下:
(2)因对甲公司管理层提供的银行账户清单的完整性存有疑虑,审计项目组前往当地中国人民银行查询并打印了甲公司已开立银行结算账户清单,结果满意。
(4)审计项目组未对年末余额小于10万元的银行账户实施函证,这些账户年末余额合计小于实际执行的重要性,审计项目组检查了银行对账单原件和银行存款余额调节表,结果满意。
(5)针对年末银行存款余额调节表中企业已开支票银行尚未扣款的调节项,审计项目组通过检查相关的支票存根和记账凭证予以确认。
要求:
针对上述第(5)项,指出审计项目组的做法是否恰当。如不恰当,提出改进建议。
乐学一刻-考点相关知识
可以上下滚动的图片
(一)函证
相关内容 | |
1.函证目的 | 证实资产负债表所列银行存款是否存在。 |
2.函证内容 | (1)注册会计师应当对银行存款(包括零余额账户和在本期内注销的账户)、借款及与金融机构往来的其他重要信息实施函证程序。 (2)除非有充分证据表明某一银行存款、借款及与金融机构往来的其他重要信息对财务报表不重要且与之相关的重大错报风险很低。 (3)如果不对这些项目实施函证程序,注册会计师应当在审计工作底稿中说明理由。 |
3.特殊说明 | 通过向往来银行函证,注册会计师不仅可了解企业资产的存在,还可了解企业账面反映所欠银行债务的情况,并有助于发现企业未入账的银行借款和未披露的或有负债。 |
4.函证方式 | 积极式函证。 |
——摘自刘圣妮老师基础精讲班
> > > > 知识点2 确定是否利用、在哪些领域利用以及在多大程度上利用内部审计人员提供直接协助
【2019年网络回忆真题·多选题】
下列情形中,注册会计师不得利用内部审计工作的有( )。
A.评估的认定层次的重大错报风险较高
B.计划和实施相关的审计程序涉及较多判断
C.内部审计没有采用系统、规范化的方法
D.内部审计的地位不足以支持内部审计人员的客观性
【2018年真题·单选题】
下列各项中,注册会计师通常可以利用内部审计人员工作的是( )。
A.评估会计政策的恰当性
B.确定财务报表整体的重要性
C.实施控制测试
D.确定细节测试的样本规模
乐学一刻-考点相关知识
可以上下滚动的图片
乐学一刻-解题小妙招

注会考试的备考时间越来越短,想要提高复习效率,考生们可以通过东奥资料中心快速找到所需的学习干货,海量真题+思维导图,来这里统统带走~
注:以上专业知识来自东奥教研团队
(本文为东奥会计在线原创文章,仅供考生学习使用禁止任何形式的转载)









津公网安备12010202000755号