2020年CPA-审计《题分宝典》-存货监盘(一)
注册会计师考试即将到来,把握住最后的冲刺时机,你就会收获更好的成绩。巩固考点多做真题,是当下阶段提高分数最有效的方法。审计《题分宝典》第七讲,将为大家解读存货监盘的相关学习内容,想要提高分数的伙伴们,不要错过哦!
听双名师交叉解读,CPA难点瞬间突破 丨题分宝典汇总丨全科思维导图

| 快捷导航→ 点击跳转→ | 存货监盘计划 |
热点推荐:2020年注册会计师-六科考情考点精解《题分宝典》汇总
> > > > 知识点1 存货监盘的作用
【2015年真题·单选题】
下列有关存货监盘的说法中,正确的是( )。
A.注册会计师在实施存货监盘过程中不应协助被审计单位的盘点工作
B.注册会计师实施存货监盘通常可以确定存货的所有权
C.由于不可预见的情况而导致无法在预定日期实施存货监盘,注册会计师可以实施替代审计程序
D.注册会计师主要采用观察程序实施存货监盘
【2018年真题•简答题】
ABC会计师事务所的A注册会计师负责审计多家被审计单位2017年度财务报表。与存货审计相关的部分事项如下:
(4)丁公司从事进口贸易,年末存货均于2017年12月购入,金额重大。A注册会计师通过获取并检查采购合同、发票、进口报关单、验收入库单等支持性文件,认为获取了有关存货存在和状况的充分、适当的审计证据。
(6)A注册会计师在己公司盘点结束后、存货未开始流动前抵达盘点现场,对存货进行检查并实施了抽盘,与己公司盘点数量核对无误,据此认可了盘点结果。
要求:
针对上述第(4)、(6)项,逐项指出A注册会计师的做法是否恰当。如不恰当,简要说明理由。
【2016年真题•简答题】
ABC会计师事务所的A注册会计师负责审计甲公司等多家被审计单位2015年度财务报表。与存货审计相关的事项如下:(1)在对甲公司存货实施监盘时,A注册会计师在存货盘点现场评价了管理层用以记录和控制存货盘点结果的程序,认为其设计有效。A注册会计师在检查存货并执行抽盘后结束了现场工作。
(2)因乙公司存货品种和数量均较少,A注册会计师仅将监盘程序用作实质性程序。
要求:
针对上述第(1)至(2)项,逐项指出A注册会计师的做法是否恰当。如不恰当,简要说明理由。
乐学一刻-考点相关知识

乐学一刻-解题小妙招

乐学一刻-考点相关知识
(一)存货监盘责任划分
责任双方 | 责任 |
注册会计师 | 实施存货监盘,获取有关期末存货数量和状况的充分、适当的审计证据 |
管理层 | 定期盘点存货,合理确定存货的数量和状况的责任 |
(二)审计目标
目标 | 相关认定 | 实施的程序 |
主要 目标 | ①存货监盘针对的主要是存货的“存在”认定 ②对存货的“完整性”(正查)认定和“准确性、计价和分摊”认定也能提供部分审计证据 | 实施存货监盘可以实现这一目标 |
次要 目标 | 注册会计师还可能在存货监盘中获取有关存货所有权的部分审计证据。(如:部分存货已被法院查封,需要考虑存货的所有权是否受到了限制?) | 存货监盘本身并不足以供注册会计师确定存货的所有权,注册会计师可能需要执行其他实质性审计程序以应对与“权利和义务”认定的相关风险 |
—— 摘自田明老师基础精讲班
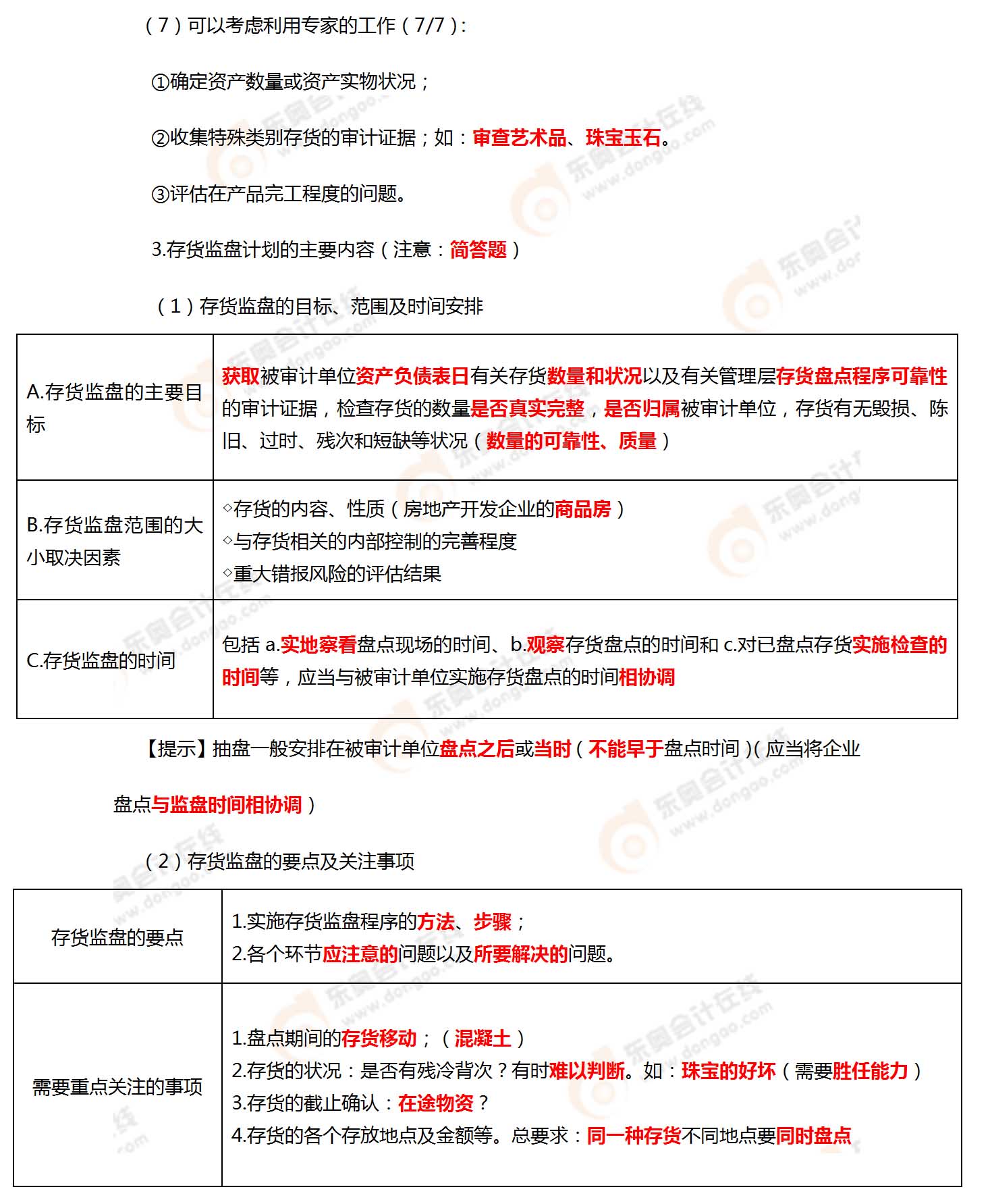
> > > > 知识点2 存货监盘计划
【2015年真题·单选题】
如果注册会计师认为存货数量存在舞弊导致的重大错报风险,下列做法中,通常不能应对该风险的是( )。
A.要求被审计单位在报告期末或邻近期末的时点实施存货盘点
B.在不预先通知的情况下对特定存放地点的存货实施监盘
C.利用专家的工作对特殊类型的存货实施更严格的检查
D.扩大与存货相关的内部控制测试的样本规模
(注:由于篇幅原因,大题部分请在答案中查看!)
乐学一刻-考点相关知识
可以上下滚动的图片
乐学一刻-解题小妙招

注会考试的备考时间越来越短,想要提高复习效率,考生们可以通过东奥资料中心快速找到所需的学习干货,海量真题+思维导图,来这里统统带走~
注:以上专业知识来自东奥教研团队
(本文为东奥会计在线原创文章,仅供考生学习使用禁止任何形式的转载)









津公网安备12010202000755号