2020年CPA-审计《题分宝典》-内部控制
懒惰会消磨人的斗志,让理想在虚度的时光中化为泡沫。参加注册会计师考试,我们不能为自己偷懒找理由,要一鼓作气向目标前进。审计《题分宝典》第四讲,将为大家解读内部控制的相关学习内容,赶快放下手机和游戏,集中精神学习吧!
听双名师交叉解读,CPA难点瞬间突破 丨题分宝典汇总丨全科思维导图

热点推荐:2020年注册会计师-六科考情考点精解《题分宝典》汇总
> > > > 知识点1 了解被审计单位的内部控制
【2019年真题·单选题】
下列有关注册会计师了解内部控制的说法中,错误的是( )。
A.注册会计师应当了解与特别风险相关的控制
B.注册会计师应当了解与超出被审计单位正常经营过程的重大关联方交易相关的控制
C.注册会计师应当了解与会计估计相关的控制
D.注册会计师应当了解与会计差错更正相关的控制
【2017年真题·多选题】
下列有关注册会计师了解内部控制的说法中,正确的有( )。
A.注册会计师在了解被审计单位内部控制时,应当确定其是否得到一贯执行
B.注册会计师不需要了解被审计单位所有的内部控制
C.注册会计师对内部控制的了解通常不足以测试控制运行的有效性
D.注册会计师询问被审计单位人员不足以评价内部控制设计的有效性
【2016年真题·单选题】
下列各项中,不属于控制环境要素的是( )。
A.对诚信和道德价值观念的沟通与落实
B.内部审计的职能范围
C.治理层的参与
D.人力资源政策与实务
乐学一刻-考点相关知识
(一)与审计相关的控制
与审计相关的控制 | 具体内容 |
(1)并非需要了解所有的内部控制 | 注册会计师审计的目标是对财务报表是否不存在重大错报发表审计意见,尽管要求注册会计师在财务报表审计中考虑与审计相关的内部控制,但目的并非对被审计单位内部控制的有效性发表意见。因此,注册会计师需要了解和评价的内部控制只是与财务报表审计相关的内部控制,并非被审计单位所有的内部控制 |
(2)考虑被审计单位内部生成的信息 | 如果在设计和实施进一步审计程序时拟利用被审计单位内部生成的信息,针对该信息完整性和准确性的控制可能与审计相关 |
(3)考虑与经营目标、合规目标相关的控制 | 如果与经营和合规目标相关的控制与注册会计师实施审计程序时评价或使用的数据相关,则这些控制也可能与审计相关 |
(4)与财务报告和经营目标相关的控制 | 用以防止未经授权购买、使用或处置资产的内部控制,可能包括与财务报告和经营目标相关的控制。注册会计师对这些控制的考虑通常仅限于与财务报告可靠性相关的控制 |
(5)与审计无关的控制 | 被审计单位通常有一些与目标相关但与审计无关的控制,注册会计师无须对其加以考虑 |
(二)控制环境
控制环境 | 具体内容 |
含义 | 控制环境包括治理职能和管理职能,以及治理层和管理层对内部控制及其重要性的态度、认识和措施。控制环境设定了被审计单位的内部控制基调,影响员工的内部控制意识 |
要求 | 在评价控制环境的设计和实施情况时,注册会计师应当了解管理层在治理层的监督下,是否营造并保持了诚实守信和合乎道德的文化,以及是否建立了防止或发现并纠正舞弊和错误的恰当控制 |
3.控制环境的影响要素 | (1)对诚信和道德价值观念的沟通与落实,这是影响控制的设计、执行和监督有效性的重要因素 (2)对胜任能力的重视,包括对特定工作所需的胜任能力水平的设定,以及对达到该水平所必需的知识和能力的要求 (3)治理层的参与程度 (4)管理层的理念和经营风格 (5)组织结构,即被审计单位为实现目标而计划、运作、控制及监督其经营活动的框架 (6)职权与责任的分配,包括如何分配经营活动的职权与责任,如何建立报告关系和职权等级 (7)人力资源政策与实务,包括与招聘、培训、考核、咨询、晋升、薪酬和补救措施等相关的政策与实务 |
4.控制环境对重大错报风险评估的影响 | (1)控制环境的某些要素对重大错报风险评估具有广泛影响 (2)控制环境有助于降低发生舞弊的风险,但是不能绝对防止舞弊 (3)控制环境本身并不能防止或发现并纠正认定层次的重大错报,注册会计师在评估重大错报风险时,应当将控制环境连同其他内部控制要素产生的影响一并考虑 |
—— 摘自刘圣妮老师基础精讲班
> > > > 知识点2 在业务层面了解内部控制
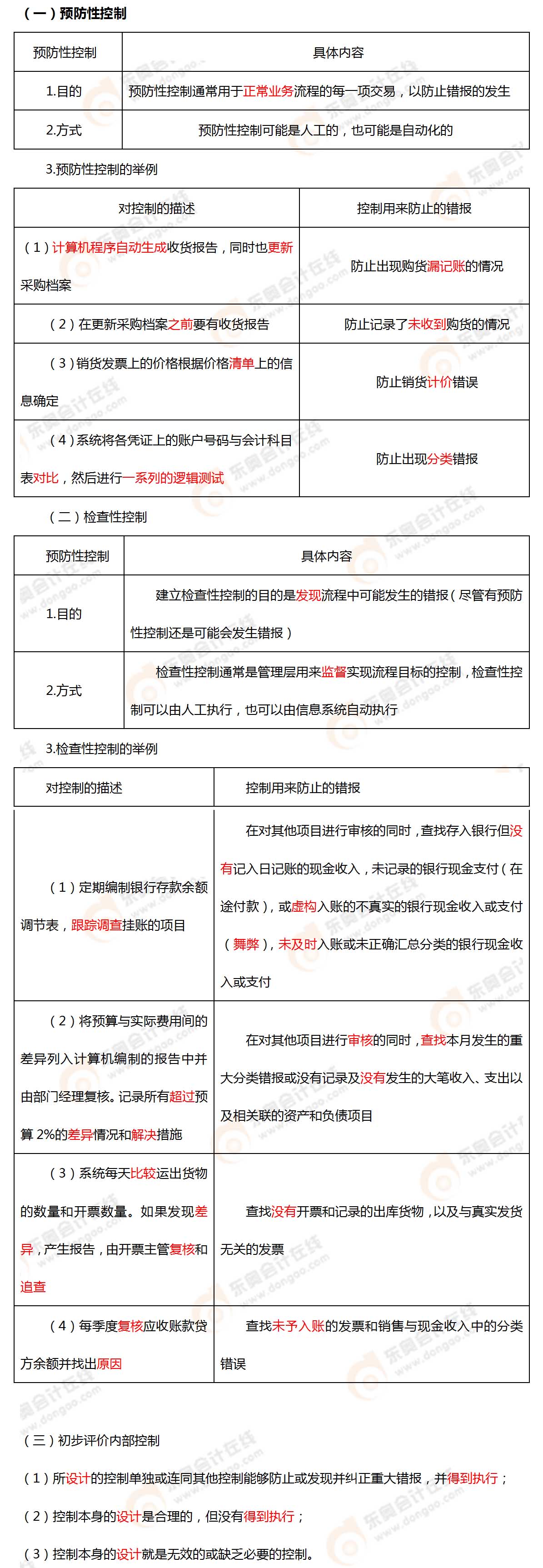
【2018年真题·单选题】
下列各项控制中,属于检查性控制的是( )。
A.出纳不能兼任收入或支出的记账工作
B.财务总监复核并批准财务经理提出的撤销银行账号的申请
C.财务经理根据其权限复核并批准相关付款
D.财务经理复核会计编制的银行存款余额调节表
【2017年真题·单选题】
下列各项中,属于预防性控制的是( )。
A.财务主管定期盘点现金和有价证券
B.管理层分析评价实际业绩与预算的差异,并针对超过规定金额的差异调查原因
C.董事会复核并批准由管理层编制的财务报表
D.由不同的员工负责职工薪酬档案的维护和职工薪酬的计算
乐学一刻-考点相关知识
可以上下滚动的图片
注会考试的备考时间越来越短,想要提高复习效率,考生们可以通过东奥资料中心快速找到所需的学习干货,海量真题+思维导图,来这里统统带走~
注:以上专业知识来自东奥教研团队
(本文为东奥会计在线原创文章,仅供考生学习使用,禁止任何形式的转载)







津公网安备12010202000755号