认定_2020年注会《审计》重要知识点
学习犹如登山,有的人则注重最终目标,有的人则注重前进的过程,不论哪种,都有其各自丰富的内涵,无孰优劣孰之分,只要你觉得适合即可。注册会计师审计重要知识点已更新,快来和小编一起学习一下吧!

【内容导航】
认定
【所属章节】
第一章 审计概述
【知识点】认定
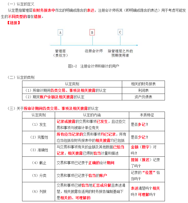
认定

查看更多知识点:2020年注册会计师《审计》重要知识点汇总,通关必看!
注:以上注会考试知识点选自刘圣妮老师《注册会计师审计》授课讲义
(本文为东奥会计在线原创文章,仅供考生学习使用,禁止任何形式的转载)




津公网安备12010202000755号