合理保证和有限保证的区别_2020年注会《审计》重要知识点
点滴的努力,终有一天会实现质的飞跃。只要坚持梦想,并且持之以恒,成功迟早都会到来。注册会计师审计重要知识点已更新,快来和小编一起来学习一下吧!

【内容导航】
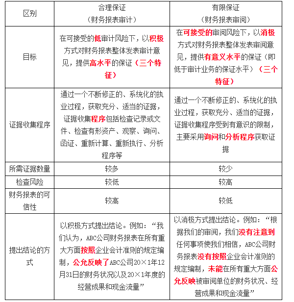
合理保证和有限保证的区别
【所属章节】
第一章 审计概述
【知识点】合理保证和有限保证的区别
合理保证和有限保证的区别

查看更多知识点:2020年注册会计师《审计》重要知识点汇总,通关必看!
注:以上注会考试知识点选自刘圣妮老师《注册会计师审计》授课讲义
(本文为东奥会计在线原创文章,仅供考生学习使用,禁止任何形式的转载)




津公网安备12010202000755号