2013注会综合阶段考试总复习——审计篇
第一部分 职业道德
第一节 职业道德概念框架
一、职业道德概念框架的内涵
职业道德概念框架是指解决职业道德问题的思路和方法
总结:识别 评估 应对
二、对遵循职业道德基本原则产生不利影响的因素及防范措施
(一)产生不利影响的因素
包括:自身利益、自我评价、过度推介、密切关系和外在压力。
(二)防范措施
具体业务层面的防范措施(7种)
①对已执行的非鉴证业务,由未参与该业务的注册会计师进行复核,或在必要时提供建议;
②对已执行的鉴证业务,由鉴证业务项目组以外的注册会计师进行复核,或在必要时提供建议;
③向客户审计委员会、监管机构或注册会计师协会咨询;
④与客户治理层讨论有关的职业道德问题;
⑤向客户治理层说明提供服务的性质和收费的范围;
⑥由其他会计师事务所执行或重新执行部分业务;
⑦轮换鉴证业务项目组合伙人和高级员工。
三、利益冲突
注册会计师应当根据可能产生利益冲突的具体情形,采取下列防范措施:
1.如果会计师事务所的商业利益或业务活动可能与客户存在利益冲突,注册会计师应当告知客户,并在征得其同意的情况下执行业务;
2.如果为存在利益冲突的两个以上客户服务,注册会计师应当告知所有已知相关方,并在征得他们同意的情况下执行业务;
3.如果为某一特定行业或领域中的两个以上客户提供服务,注册会计师应当告知客户,并在征得他们同意的情况下执行业务。
如果客户不同意注册会计师为存在利益冲突的其他客户提供服务,注册会计师应当终止为其中一方或多方提供服务。
◆除采取上述防范措施外,注册会计师还应当采取下列一种或多种防范措施:
1.分派不同的项目组为相关客户提供服务;
2.实施必要的保密程序,防止未经授权接触信息。例如,对不同的项目组实施严格的隔离程序,做好数据文档的安全保密工作;
3.向项目组成员提供有关安全和保密问题的指引;
4.要求会计师事务所的合伙人和员工签订保密协议;
5.由未参与执行相关业务的高级员工定期复核防范措施的执行情况。
四、应客户的要求提供第二次意见

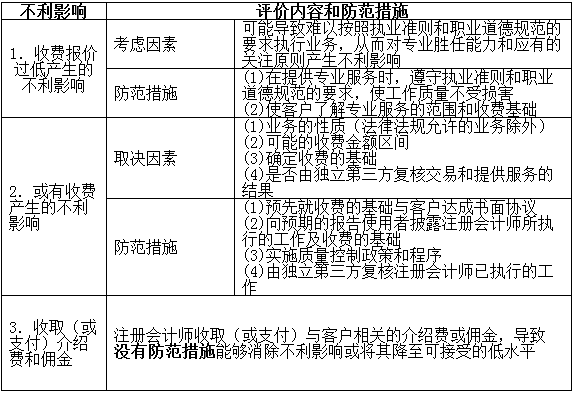
五、收费


东奥首页












津公网安备12010202000755号