2020年CPA-税法《题分宝典》-个人所得税应纳税所得额的确定
注册会计师考试即将到来,把握住最后的冲刺时机,你就会收获更好的成绩。巩固考点多做真题,是当下阶段提高分数最有效的方法。税法《题分宝典》第十讲,将为大家解读个税应纳税所得额的确定,想要提高分数的伙伴们,不要错过哦!
听双名师交叉解读,CPA难点瞬间突破 丨题分宝典汇总丨全科思维导图

热点推荐:2020年注册会计师-六科考情考点精解《题分宝典》汇总
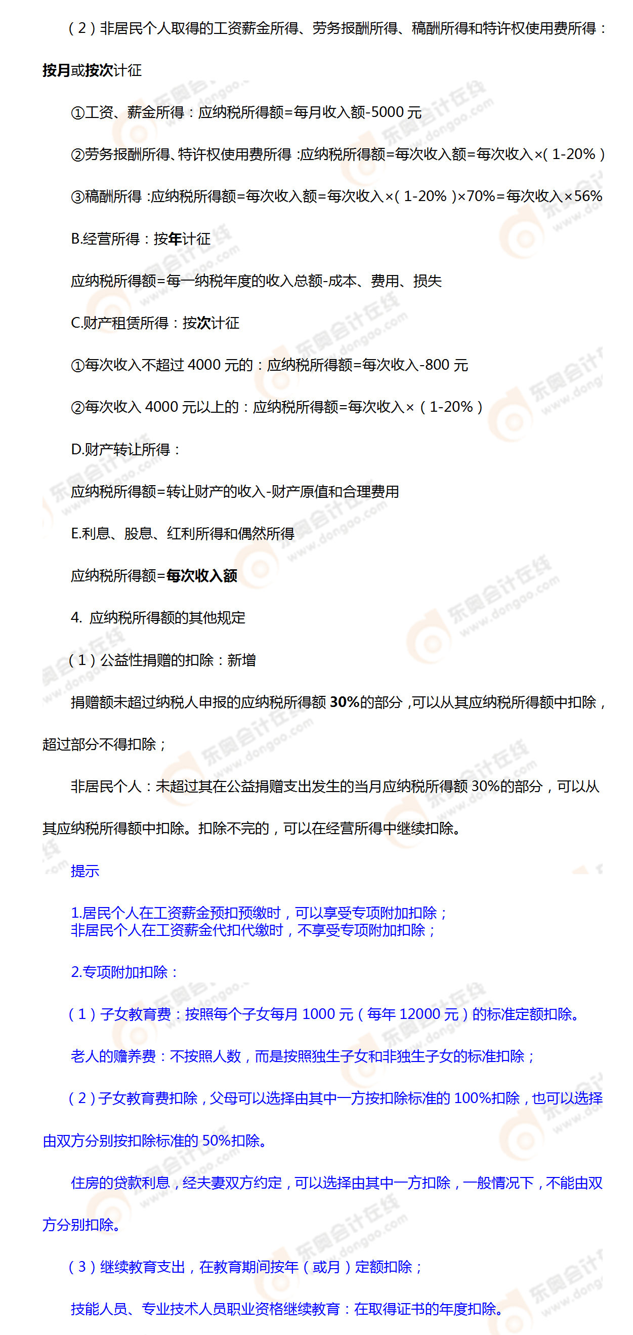
> > > >知识点1 个人所得税征税范围
【2019年真题 • 单选题】
下列关于个人所得税专项附加扣除时限的表述中,符合税法规定的是( )。
A.住房贷款利息,扣除时限最长不得超过180个月
B.子女教育,扣除时间为子女年满3周岁当月至全日制学历教育结束的次月
C.同一学历继续教育,扣除时限最长不得超过48个月
D.专业技术人员职业资格继续教育,扣除时间为取得相关证书的次年
【2017年真题 • 单选题】
某个体工商户发生的下列支出中,允许在个人所得税税前扣除的是( )。
A.家庭生活用电支出
B.直接向某灾区小学的捐赠
C.已缴纳的城市维护建设税及教育费附加
D.代公司员工负担的个人所得税税款
【2016年真题 • 单选题】
某作家的一部长篇小说从 2016 年 5 月 1 日起在某报纸副刊上连载,每日刊出一期,至
5 月 31 日结束,共刊出 31 期,每期稿酬 500 元,2016 年 2 月 10 日,该作家取得预付稿酬 3000 元,开始连载后报社每周支付一次稿酬。至 5 月 31 日已结束全部稿酬。下列关于报 社代扣代缴个人所得税的表述中,正确的是( )。
A.应以每周支付稿酬作为一次稿酬据以代扣代缴个人所得税
B.应以每月实际支付的稿酬作为一次稿酬据以代扣代缴个人所得税
C.应以预付稿酬作为一次稿酬据以代扣代缴个人所得税
D.应以实际支付的全部稿酬作为一次稿酬据以代扣代缴个人所得税
【2015年真题 • 单选题】
个体工商户发生的下列支出中,允许在个人所得税税前扣除的是( )。
A.用于家庭的支出
B.非广告性质赞助支出
C.已缴纳的增值税税款
D.生产经营过程中发生的财产转让损失
(注:由于篇幅原因,大题部分请在答案中查看!)
乐学一刻-考点相关知识
可以上下滚动的图片
—— 摘自马兆瑞老师基础精讲班
乐学一刻-解题小妙招
【提示】专项扣除、专项附加扣除和依法确定的其他扣除,以居民个人一个纳税年度的应纳税所得额为限额;一个纳税年度扣除不完的,不结转以后年度扣除。
乐学一刻-考点相关知识
可以上下滚动的图片
乐学一刻-解题小妙招

注会考试的备考时间越来越短,想要提高复习效率,考生们可以通过东奥资料中心快速找到所需的学习干货,海量真题+思维导图,来这里统统带走~
注:以上专业知识来自东奥教研团队
(本文为东奥会计在线原创文章,仅供考生学习使用,禁止任何形式的转载)








津公网安备12010202000755号