2020年CPA-税法《题分宝典》-个税的征税范围和优惠
努力不是为了超越谁,而是为了成为自己。在注册会计师的备考路上,唯有付诸行动,才能体会到成功的喜悦。税法《题分宝典 》第九讲,将为大家解读个税的征税范围和优惠,希望大家通过本节学习,能够对这部分考点掌握的更透彻哦!
听双名师交叉解读,CPA难点瞬间突破 丨题分宝典汇总丨全科思维导图

| 快捷导航→ 点击跳转→ | 个人所得税税收优惠 |
热点推荐:2020年注册会计师-六科考情考点精解《题分宝典》汇总
> > > >知识点1 个人所得税征税范围
【2019年真题 • 单选题】
居民个人取得的下列所得,应纳入综合所得计征个人所得税的是( )。
A.偶然所得
B.特许权使用费所得
C.股息红利所得
D.财产转让所得
【2019年真题 •多选题】
居民个人取得的下列收入中,按照劳务报酬项目预扣预缴个人所得税的有( )。
A.证券经纪人取得的佣金收入
B.企业对非雇员以免费旅游形式给予的营销业绩奖励
C.公司职工取得的用于购买企业国有股权的劳动分红
D.在本公司任职且同时担任董事的个人取得的董事费
【2018年真题 • 单选题】
个人取得的下列所得中,适用按年征收个人所得税的是( )。
A.经营家庭旅馆取得的所得
B.将房产以年租的方式取得的租金所得
C.转让房产取得的所得
D.转让持有期满一年的股票取得的所得
乐学一刻-考点相关知识
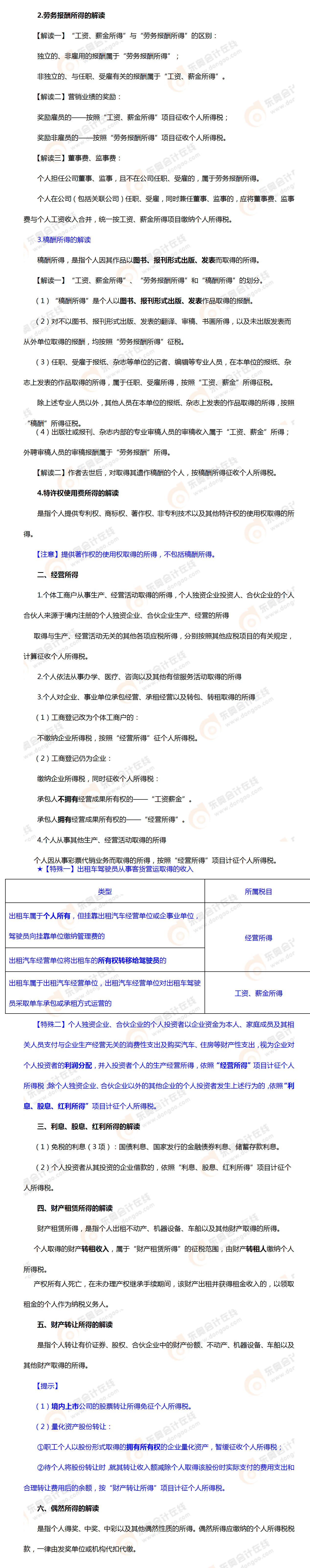
(一)综合所得
工资薪金所得的解读 | |
工资、薪金所得的判定 | 个人因任职或者受雇而取得 |
工资、薪金所得的内容 | 工资、薪金、奖金、年终加薪、劳动分红、津贴、补贴以及与任职或者受雇有关的其他所得 |
不属于工资、薪金所得的项目 | (1)独生子女补贴 (2)执行公务员工资制度未纳入基本工资总额的补贴、津贴差额和家属成员的副食品补贴 (3)托儿补助费 (4)差旅费津贴、误餐补助 (5)外国来华留学生,领取的生活津贴费、奖学金 (6)军队干部取得的补贴、津贴 ①政府特殊津贴、②福利补助、③夫妻分居补助费、④随军家属无工作生活困难补助、⑤独生子女保健费、⑥子女保教补助费、⑦机关在职军以上干部公勤费(保姆费)、⑧军粮差价补贴 (7)军队干部取得的暂不征税的补贴、津贴: ①军人职业津贴、②军队设立的艰苦地区补助、③专业性补助、④基层军官岗位津贴(营连排长岗位津贴)、⑤伙食补贴 |
乐学一刻-解题小妙招

乐学一刻-考点相关知识
可以上下滚动的图片
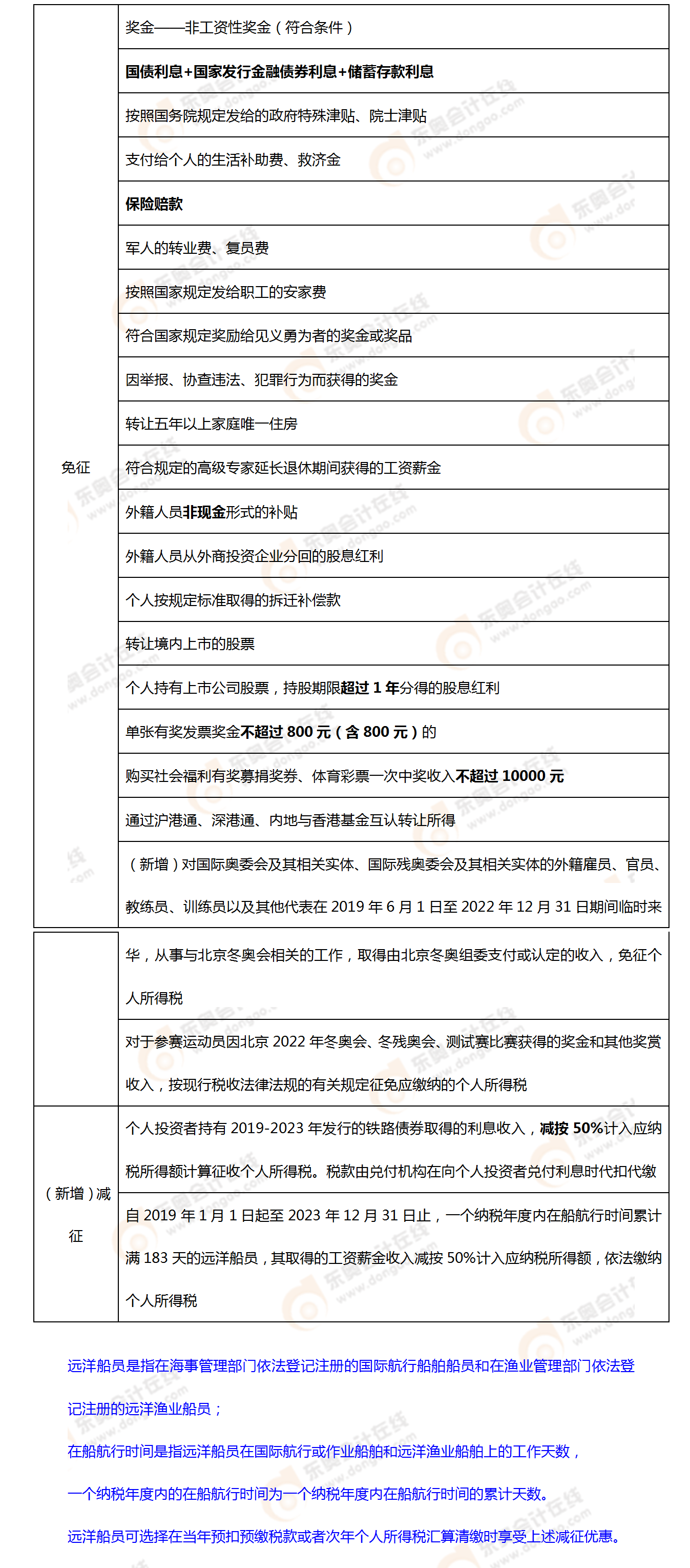
> > > >知识点2 个人所得税税收优惠
【2019年真题 • 单选题】
下列收入免征个人所得税的是( )。
A.退休人员再任职取得的收入
B.“长江学者奖励计划”特聘教授取得的岗位津贴
C.提前退休人员取得的一次性补贴收入
D.员工从破产企业取得的一次性安置费
【2017年真题 • 单选题】
国内某大学教授取得的下列所得中,免予征收个人所得税的是( )。
A.因任某高校兼职教授取得的课酬
B.按规定领取原提存的住房公积金
C.因拥有持有期不足1年的某上市公司股票取得的股息
D.被学校评为校级优秀教师获得的奖金
【2016年真题 • 单选题】
某内地个人投资者于 2015 年 6 月通过沪港通投资在香港联交所上市的 H 股股票,取得股票转让差价所得和股息红利所得。下列有关对该投资者股票投资所得计征个人所得税的表述中,正确的是( )。
A.股票转让差价所得按照 10%的税率征收个人所得税
B.股息红利所得由 H 股公司按照 10%的税率代扣代缴个人所得税
C.股票转让差价所得免予征收个人所得税
D.取得的股息红利由中国证券登记结算有限责任公司按照 20%的税率代扣代缴个人所得税
【2015年真题 • 单选题】
个人取得的下列所得中,免予征收个人所得税的是( )。
A.企业职工李某领取原提存的住房公积金
B.王某在单位任职表现突出获得 5 万元总裁特别奖金
C.徐某因持有某上市公司股票取得该上市公司年度分红
D.退休教授张某受聘任另一高校兼职教授每月取得 4000 元工资
乐学一刻-考点相关知识
可以上下滚动的图片
注会考试的备考时间越来越短,想要提高复习效率,考生们可以通过东奥资料中心快速找到所需的学习干货,海量真题+思维导图,来这里统统带走~
注:以上专业知识来自东奥教研团队
(本文为东奥会计在线原创文章,仅供考生学习使用,禁止任何形式的转载)









津公网安备12010202000755号