2013《税法》高频考点:我国税收立法及税法调整
【小编导言】我们一起来学习2013《税法》高频考点:我国税收立法及税法调整。本考点属于《税法》第一章税法总论第三节税收立法与税法的实施的内容。
【内容导航】:
1.税收立法机关
【考频分析】:
考频:★★
复习程度:熟悉本考点。在脑子里形成印象,不需背诵。
【高频考点】:我国税收立法及税法调整
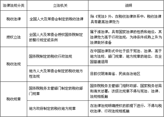
1.税收立法机关
我国制定税收法规的机关不同,其法律级次也不同:
(1)全国人大及常委会制定的税收法律。
(2)全国人大及常委会授权国务院制定的暂行规定或条例。
(3)国务院制定的税收行政法规。
(4)地方人大及常委会制定的税收地方性法规。
(5)国务院税务主管部门制定的税收部门规章。
(6)地方政府制定的税收地方规章。
2.【解释】具体归纳解释如下表:

【解释】
(1)在现行税法中,如《企业所得税法》、《个人所得税法》、《车船税法》、《税收征收管理法》以及1993年12月全国人大常委会通过的《关于外商投资企业和外国企业适用增值税、消费税、营业税等税收暂行条例的决定》都是税收法律。
(2)人大不止一次授权国务院立法。
注会频道相关推荐:

东奥首页












津公网安备12010202000755号