注册会计师

 东奥会计在线 >> 注册会计师 >> 名师指导 >> 正文

2016注册会计师教材变化对比:审计篇

分享: 2016/3/16 19:16:44东奥会计在线字体:

 2016年注册会计师报名时间为3月31日至4月29日,新版2016注册会计师教材全新上市!东奥各科老师们及时为广大注会考生整理了2016注会考试教材变化对比,以下是2016年注会《财务成本管理》科目教材变化情况。
 

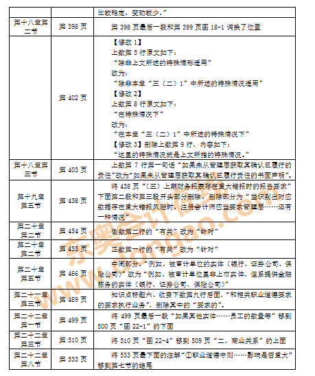
注会教材变化



注会教材变化



注会教材变化

    CPA的旅程注定能够绽放别样的色彩,一日一日的坚持,永不放弃的执着,成功,必然如约而至。

    相关链接:

   2016年注册会计师全国统一考试报名简章

   2016年注册会计师考试大纲(专业+综合)

 

 

上一页  [1] [2] [3] 

责任编辑:子鱼

注会网课

  • 名师编写权威专业
  • 针对性强覆盖面广
  • 解答详细质量可靠
  • 一书在手轻松过关
扫一扫 微信关注东奥