2025年注册会计师考试每日一练汇总9.7
注册会计师备考中,每日坚持做题至关重要。它能够帮考生把知识点牢牢“焊”在脑海里,还能在不断练习里提升答题技巧与应试能力,给考试成功添砖加瓦。所以,备考注会的伙伴们,一定要重视起来,坚持每日一练,持续进步。


【多选】
下列各项中,不应当按追溯调整会计处理的有( )。
A.将以现金结算的股份支付修改为以权益结算的股份支付
B.划分为持有待售的无形资产不再满足持有待售条件而不再继续划分为持有待售类别
C.债权投资重分类为交易性金融资产
D.划分为持有待售的对联营企业投资因不再满足持有待售条件而不再继续划分为持有待售类别
▼ ▼ ▼ ▼ ▼
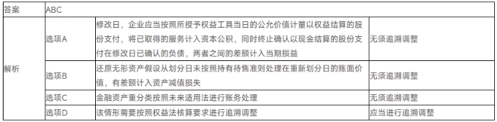
【正确答案】 A,B,C
【答案解析】


【多选】
下列各项中,属于在了解被审计单位及其环境等方面情况时,注册会计师实施的风险评估程序的有( )。
A.询问被审计单位营销人员
B.对被审计单位财务报表数据进行总体分析
C.对被审计单位应收账款余额实施函证
D.选择应收账款业务流程进行穿行测试
▼ ▼ ▼ ▼ ▼
【正确答案】 A,B,D
【答案解析】选项C错误,函证属于风险应对程序。

【多选】
下列税收收入中,属于地方政府固定收入的有( )。
A.烟叶税
B.契税
C.印花税
D.关税
▼ ▼ ▼ ▼ ▼
【正确答案】 A,B
【答案解析】选项C:属于中央政府与地方政府共享收入(“证券交易”印花税收入100%归中央政府,其他印花税收入归地方政府)。选项D:属于中央政府固定收入。

【多选】
《中华人民共和国民法典》第一百一十六条规定:“物权的种类和内容,由法律规定”。下列有关该条所称的“法律”的表述中,正确的有( )。
A.该条所称的“法律”,不限于《民法典》
B.该条所称的“法律”,包括一切由全国人大及其常务委员会制定的“法律”
C.该条所称的“法律”,不包括行政法规与地方性法规
D.该条所称的“法律”,不包括司法解释与司法判例
▼ ▼ ▼ ▼ ▼
【正确答案】 A,B,C,D

【单选】
某企业只生产和销售一种产品,销售单价为20元,单位变动成本为12元,年固定成本为50000元,销量为10000件,则下列各项中,会使利润变为0的是( )。
A.单价降低至18元
B.单位变动成本提高至16元
C.销量下降至6250件
D.年固定成本提高到70000元
▼ ▼ ▼ ▼ ▼
【正确答案】 C
【答案解析】目前利润=(20-12)×10000-50000=30000(元);单价降低至18元时,利润=(18-12)×10000-50000=10000(元);单位变动成本提高至16元时,利润=(20-16)×10000-50000=-10000(元);销量下降至6250件时,利润=(20-12)×6250-50000=0(元);年固定成本提高到70000元时,利润=(20-12)×10000-70000=10000(元)。

【多选】
佳安公司是一家视频安防产品生产企业。下列各项关于该公司使命的表述中,能够体现该公司经营哲学的有( )。(2023年)
A.没有完美的公司,只有上进的员工
B.成就员工,回报股东,奉献社会
C.引领绿色科技,开启平安生活
D.树安防品牌,创一流企业
▼ ▼ ▼ ▼ ▼
【正确答案】 A,B
【答案解析】选项C中的引领绿色科技、选项D中的树安防品牌,体现的都是公司宗旨中的具体产品和技术,从而可排除。
▏更多备考资料:
以上的2025年注册会计师考试每日一练习题,希望大家坚持每天练习,东奥预祝各位考生能够顺利通过注册会计师考试。
注:以上习题内容出自东奥教研团队
(本文为东奥会计在线原创文章,仅供考生学习使用,禁止任何形式的转载)







津公网安备12010202000755号