难度稳中有升?2023年注会战略考情考点分析请查收!
| 会计 | 审计 | 税法 | 经济法 | 财管 | 战略 |
2023年注会战略教材由六章变为八章,考查难度也是各位考生所期待的,根据考生反馈,今年的战略考试难度并不低,那么,今年的注会战略科目涉及了哪些考点?出题方式有变化吗?东奥教研团队整理了2023年注会战略考情分析及考点总结,感兴趣的话一起来看看吧!

2023年注会战略的考试,全书八章内容均有所涉及。秉持着“重点恒重”的原则,除了以往第二章、第三章的恒重点之外,今年教材新调整的第八章也同样“大放异彩”。
另外,值得注意的是第四章和第五章的考核范围与往年相比,仍然呈扩大趋势。
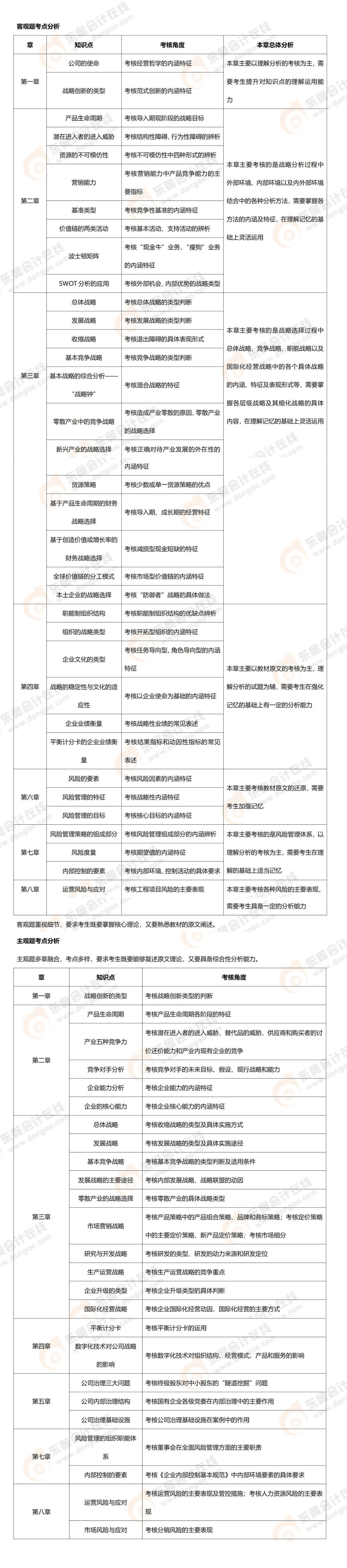
下图为2023年注会战略各章节分值占比情况。(数据以考生反馈的回忆版试题为依据,不分考试场次,仅供参考)
(点击可查看大图)
由上图可知,第三章的知识点仍然是重头戏,属于“第一梯队”;第二、四、七、八的分值比较稳定,与去年相比差别不大,属于“第二梯队”;其他章节的分值相差不多,仍属于“第三梯队”。
值得关注的是第五章,与往年相比有所提升,显现出从“第三梯队”过度至“第二梯队”的趋势。

整体来看,2023年《公司战略与风险管理》的考试难度稳中有升。接下来让我们一起来看注会战略客观题、主观题都涉及了哪些考点!
(点击可查看大图)
■ 客观题
注重基础、考查细致,涉及的知识点虽然都是课件和图书中的常规知识点,不偏不难,但细致程度仍在递增。如第三章收缩战略中“对企业或业务状况的判断”和“退出障碍”的辨析。
■ 主观题
多章融合、综合性强、考点呈现多样化。如第五章公司治理中“国有企业各党委组”此前并未出现过考题。另外“逢新必考”的原则仍在延续,如第八章“企业面对的主要风险与应对”中的“分销风险的主要表现”就在主观题中进行了考查。
纵观2023年注会战略考试,无论是客观题还是主观题,题目文字都非常精炼,但却需要考生深入分析,这说明战略科目更加偏向于“理解”,都体现出了战略科目应有的综合性。考点覆盖面的“广”和“细”,需要考生对全书进行更系统、更全面的学习。在学习《战略》的过程中,如果经验丰富的老师授课,帮助考生们梳理知识、教授答题技巧,对备考《战略》会有一定帮助。
这里不得不提到东奥田明老师,他是经济学博士、副教授,持有注册会计师、注册资产评估师、税务师、证券期货资格四大高含金量证书。田明老师执教多年,对注会《战略》科目每一章节内容如数家珍,有着自己的一套教学模式。

田明老师会会从考生角度出发,评定章节复习难度;梳理章节,总结知识点,为考生描绘备考蓝图。
在讲解每章概要时,他都会标注本章节历年分值,帮助考生对该章节有一个总体把握,能够合理安排自己的学习。
《战略》知识点常常以生涩难懂的形式出现,对于考生不够“友好”,给理解记忆造成阻碍。田明老师擅用举例,形象讲解生涩知识点,帮助学理解记忆各类知识。
例如,在SWOT理论的讲解中,田明老师为让考生掌握四种战略形式,就用黄豆种子的发育情况,进行排列组合举例,清晰阐述增长型战略(SO)、扭转型战略(WO)、防御型战略(WT)和多种经营战略(ST)。
注会《战略》知识不难学,但考试要求“灵活运用”这些知识。所以在日常教学中,田明老师会引导考生关注新旧知识点关联、科目之间关联、知识点与生活实际关联,养成多角度联想思维习惯,打造足以应对考试的《战略》逻辑思维体系。关注2024年注会新课,与田明老师一起探索攻克《战略》的新方法>>>
注会考试难度较大,既然决定报考,就要做好长期奋战的心理准备。2023年注会考试已结束,很多考生早早开始了2024年注会考试的预习,希望各位考生能够快速找到适合自己的授课老师和正确的学习方法,争取早日拿到注会证书!
(本文是东奥会计在线原创文章,转载请注明来自东奥会计在线)










津公网安备12010202000755号