2024年注会经济法考试大纲已经下发!快来下载!
2024年注册会计师考试大纲现已发布!经济法考试大纲划定了注会经济法科目的考试范围,同时对明确了不同考试知识点对考生们的能力等级要求,对考生们来说非常重要!考生可以阅读下文,下载经济法科目考试大纲!
推荐阅读:2024年注会专业阶段考试大纲汇总



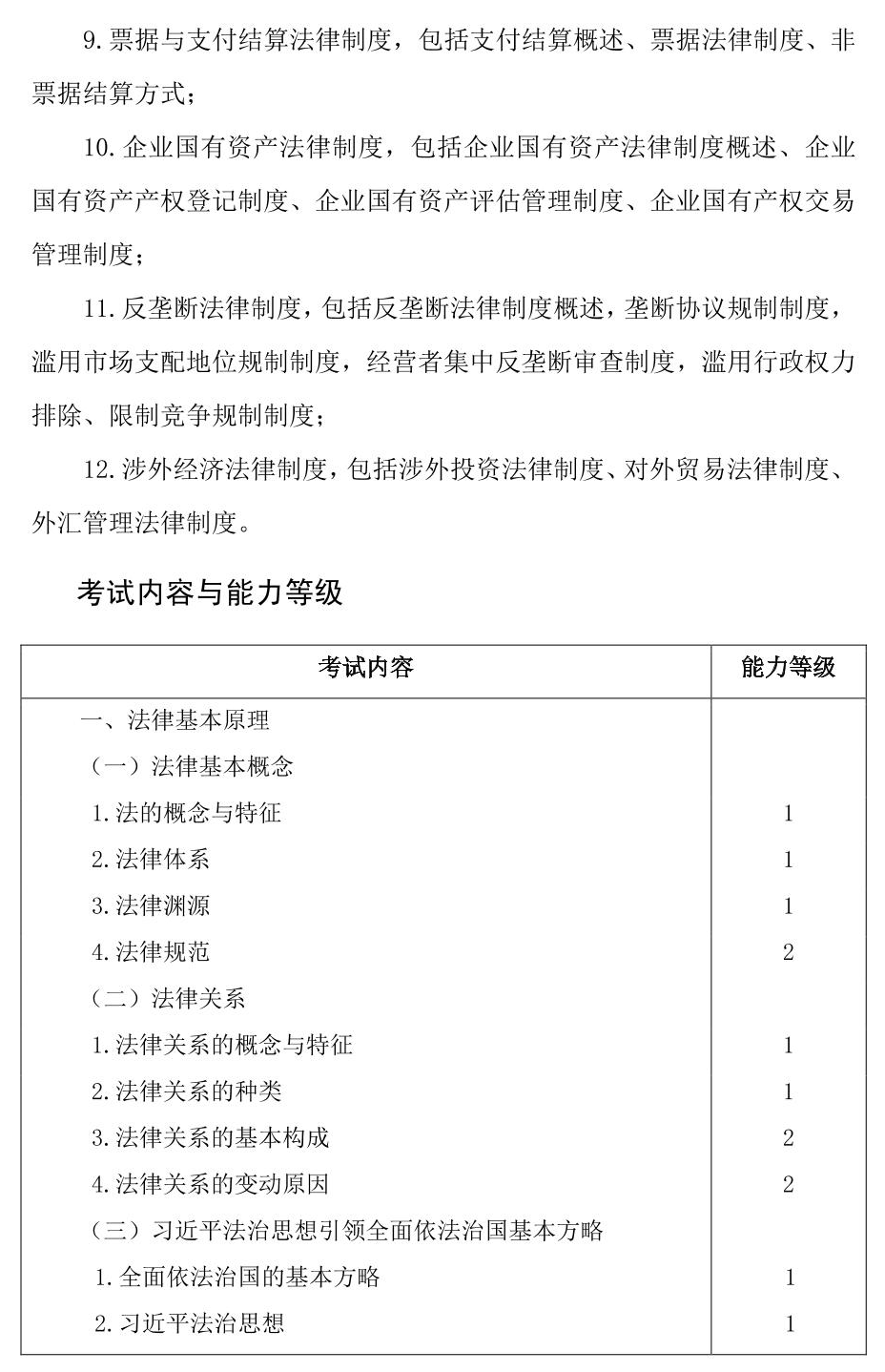
注会考试大纲已经下发,在考试大纲中,不同知识点对应着不同的能力等级要求,什么是“能力等级”?
能力等级是对考生专业知识掌握程度的划分,共分为三个级别,级别越高,要求考生对本知识点掌握的熟练程度越高。
同时,每个级别分别对应不同的考试题型。例如,能力等级3的知识点要按照综合题的水平进行掌握,但并不是说其他题型中不考这部分内容,部分知识点也会在选择题中考。
以上就是注会考试经济法科目的考试大纲!经济法科目相对来说重点还是比较突出的,重要考点主要集中在合同法、公司法、证券法、物权法、破产法、票据等章节,考生们只要认真对待相信通关不是难题!
(本文为东奥会计在线原创文章,仅供考生学习使用,禁止任何形式的转载)





津公网安备12010202000755号