2013《会计》高频考点:投资性房地产的范围
【小编导言】我们一起来学习2013《会计》高频考点:投资性房地产的范围。本考点属于《会计》第七章投资性房地产第一节投资性房地产的特征与范围的内容。
【内容导航】:
1.投资性房地产的范围
【考频分析】:
考频:★
复习程度:熟悉本考点,注意不属于投资性房地产的项目,容易出客观题。
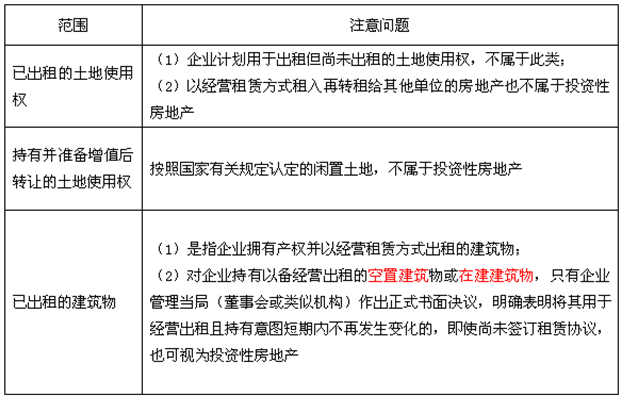
【高频考点】:投资性房地产的范围

【提示】下列各项不属于投资性房地产:
(1)自用房地产
即为生产商品、提供劳务或者经营管理而持有的房地产。例如:企业出租给本企业职工居住的房屋;企业拥有并自行经营的旅馆饭店;企业自用的办公楼、生产车间厂房等。
(2)作为存货的房地产
作为存货的房地产是指房地产开发企业在正常经营过程中销售的或为销售而正在开发的商品房和土地。这部分房地产属于房地产开发企业的存货,不属于投资性房地产。如果某项房地产,部分用于赚取租金或资本增值、部分用于生产商品、提供劳务或经营管理,能够单独计量和出售的、用于赚取租金或资本增值的部分,应当确认为投资性房地产;不能够单独计量和出售的、用于赚取租金或资本增值的部分,不确认为投资性房地产。
注会频道相关推荐:

东奥首页












津公网安备12010202000755号