第八章企业破产法律制度_25年注会经济法思维导图
注会经济法的考试重点在于法律条文的适用场景和逻辑推理,而非单纯记忆。思维导图通过层级关系和关键词提炼,能清晰呈现法律规则的构成要件,并揭示不同章节间的内在联系。以下是第八章企业破产法律制度思维导图,快来下载学习吧!
《经济法》各章思维导图汇总> | 《经济法》各章学习要点汇总> | 备考资料注册免费领取>

● ● ●
第八章学习重点是在准确、清晰理解的基础上,找准法条关键词、充分熟悉表达;对于考点的理解一定程度依赖前面几个章节考点的掌握,如果考生在本章节遇到巨大障碍,要思考是否是前面几个章节的学习不够扎实导致。
东奥会计在线已结合注会经济法《轻一》的著书作者——黄洁洵老师的课程讲义,为注会考生提炼成集,考生在使用导图巩固复盘时,可以使用下文考点地图,强化巩固第八章要点!
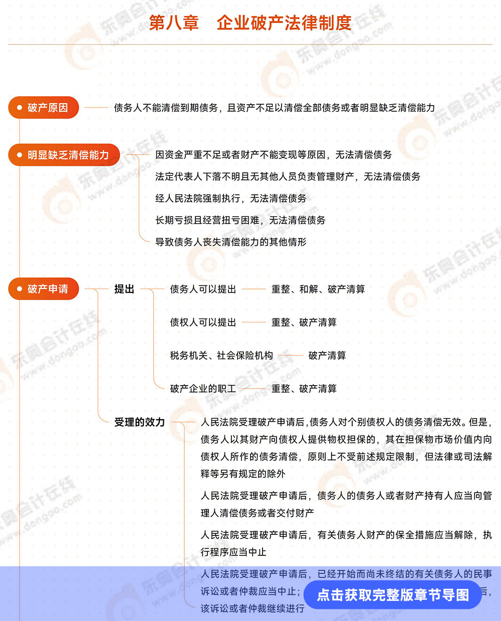
| 破产原因> | 破产申请的提出> |
| 破产申请的受理——程序性内容> | 破产申请的受理——受理裁定的法律效力> |
| 管理人的资格> | 管理人的指定> |
| 债务人财产的收回> | 破产撤销权> |
| 破产取回权——一般取回权> | 破产抵销权> |
| 破产债权申报的一般规则> | 破产债权申报的特别规定——涉及保证的债权申报规则> |
| 债权人会议的召集与职权> | 债权人委员会> |
| 重整期间> | 重整计划的制定与批准> |
| 和解协议的效力> | 破产财产的变价和分配> |
| 破产程序的终结> | —— |
● ● ●
思维导图这种结构化呈现方式符合人脑的认知规律,有助于考生从“死记硬背”转向“理解性记忆”,在答题时能快速调用相关知识,精准分析案例背景中的法律关系。最后,东奥预祝大家都能顺利通过2025年注会考试!
(本文为东奥会计在线原创文章,仅供考生学习使用,禁止任何形式的转载)





津公网安备12010202000755号