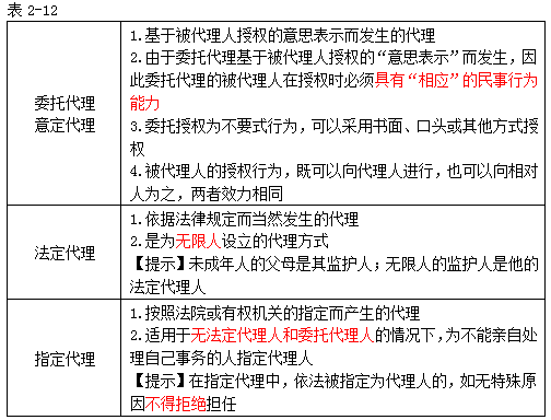
机会向来都是留给有准备的人,2016年注会考试备考复习扬帆起航。为了帮助大家提升备考效率,东奥小编根据2015年注会教材整理了2016年注册会计师考试知识点,祝大家备考愉快!下面是2016年注会考试《经济法》知识点:代理的种类。

距离2016年cpa考试越来越近了,东奥会计在线祝大家都能轻松过关!
精华推荐:
机会向来都是留给有准备的人,2016年注会考试备考复习扬帆起航。为了帮助大家提升备考效率,东奥小编根据2015年注会教材整理了2016年注册会计师考试知识点,祝大家备考愉快!下面是2016年注会考试《经济法》知识点:代理的种类。

距离2016年cpa考试越来越近了,东奥会计在线祝大家都能轻松过关!
精华推荐:
责任编辑:子鱼