第八章企业面对的主要风险与应对⑤_25年注册会计师战略抢学记忆树
| 战略风险与应对 | 市场风险与应对 | 财务风险与应对 | 运营风险与应对 | 法律风险和合规风险与应对 |
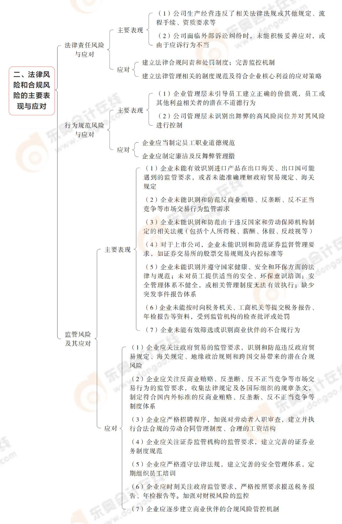
注册会计师战略科目的第八章逻辑复杂,五大风险各有讲解主线,建议考生们在学习时应先搭建起知识框架,按图索骥,回归教材,熟悉案例,逐一掌握。以下为第八章知识点法律风险和合规风险与应对的考点导图。考生也可点击下方抢学记忆树汇总,获取更多章节知识点导图。
✅ 战略各章抢学记忆树汇总> ✅ 「历年试题」免费领取!> ✅注册即可获取资料库权限>

| 法律风险和合规风险的含义及其影响因素 | 法律风险和合规风险的主要表现与应对 |
考点解读:
| 法律风险和合规风险的含义及其影响因素 | 点击查看> |
考点解读:
| 法律责任风险与应对 | 点击查看> |
| 行为规范风险与应对 | 点击查看> |
| 监管风险及其应对 | 点击查看> |
以上为东奥教研团队整理的注会考试战略科目第八章企业面对的主要风险与应对的考点导图。本章学习时,要注重学习技巧,逐渐摸索总结适合自身的记忆方法。在条件允许情况下,复习尽量全覆盖,力争做到应背尽背。
(本文为东奥会计在线原创文章,仅供考生学习使用,禁止任何形式的转载)






津公网安备12010202000755号