第八章企业面对的主要风险与应对①_25年注册会计师战略抢学记忆树
| 战略风险与应对 | 市场风险与应对 |
财务风险与应对 |
运营风险与应对 | 法律风险和合规风险与应对 |
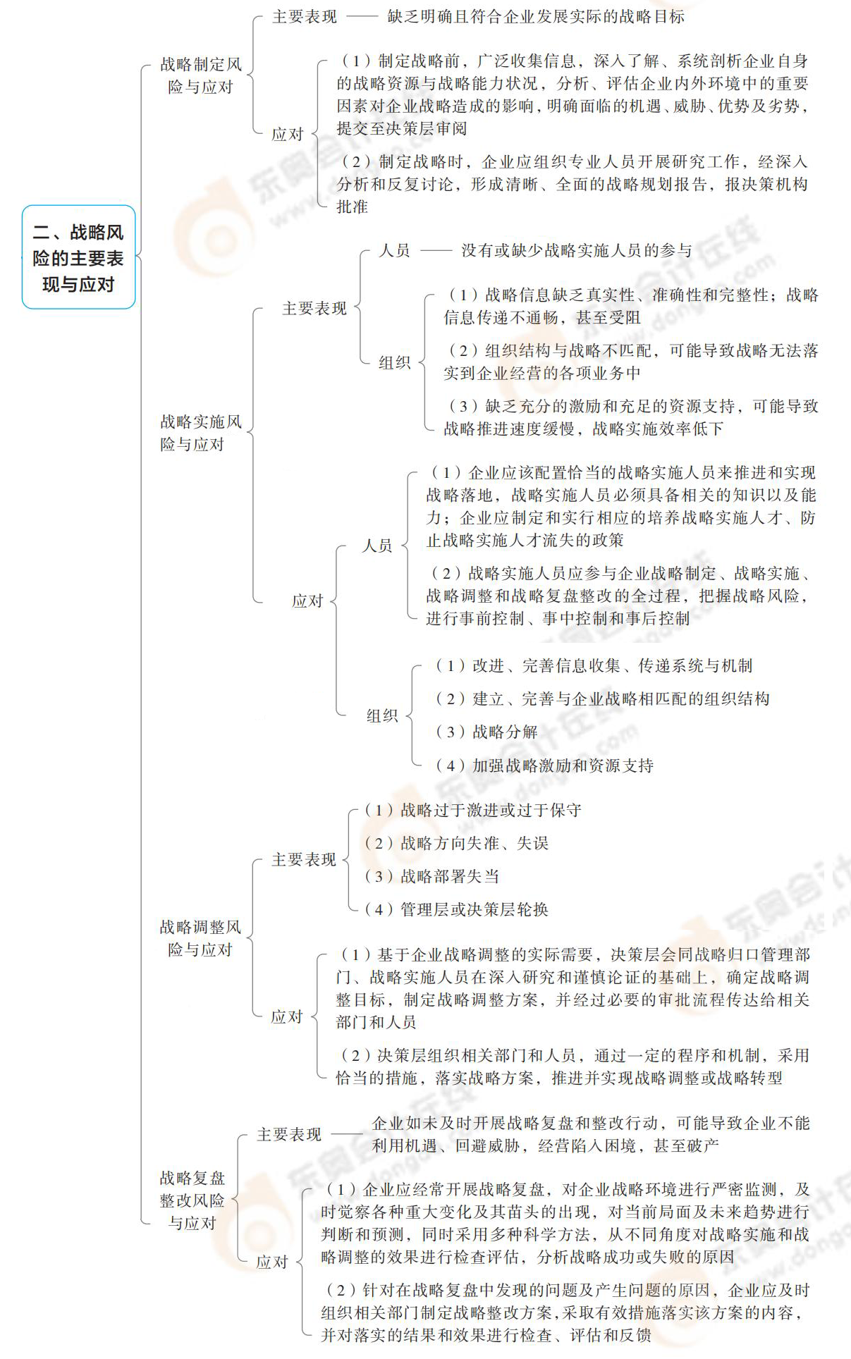
第八章企业面对的主要风险与应对是注册会计师战略科目的最后一章,完成本章内容的预习后,考生可以开启新轮次的预习。由于剩余的预习时间越来越少,考生们可以挑选考核频次较高的重点章节集中突破。以下为第八章知识点战略风险与应对的知识点导图,一起来看!
✅ 战略各章抢学记忆树汇总>✅ 「历年试题」免费领取!>✅注册即可获取资料库权限>
| 战略风险的含义及其影响因素 | 战略风险的主要表现与应对 |
考点解读:
| 战略风险的含义及其影响因素 | 点击查看> |
考点解读:
| 战略风险的主要表现与应对 | 点击查看> |
以上为东奥教研团队整理的注会考试战略科目第八章企业面对的主要风险与应对的考点导图。对于希望顺利通过注会考试的考生来说,大家需要的不仅是智商和运气,更需要学习策略和不懈的努力。所以考生在备考过程中,要多反思多总结,不断调整备考策略,探寻适合自己的学习方法。
(本文为东奥会计在线原创文章,仅供考生学习使用,禁止任何形式的转载)






津公网安备12010202000755号