2020年注册会计师《战略》百天学习计划!点击下载!
| 会计 | 审计 | 税法 | 经济法 | 财管 | 战略 |
执着的攀登者不必去与别人比较自己的形象是否高大,重要的是要多多思考自己前进的脚步是否扎实。注册会计师的学习已经进入关键时刻,聪明的考生已经找到适合自己的学习计划了,东奥教研团队为大家整理了《战略》的通关备考指导,助力各位轻松通关,快来一键下载!

注会战略百天学习方法指导
注:以上内容由东奥教研专家团队整理提供
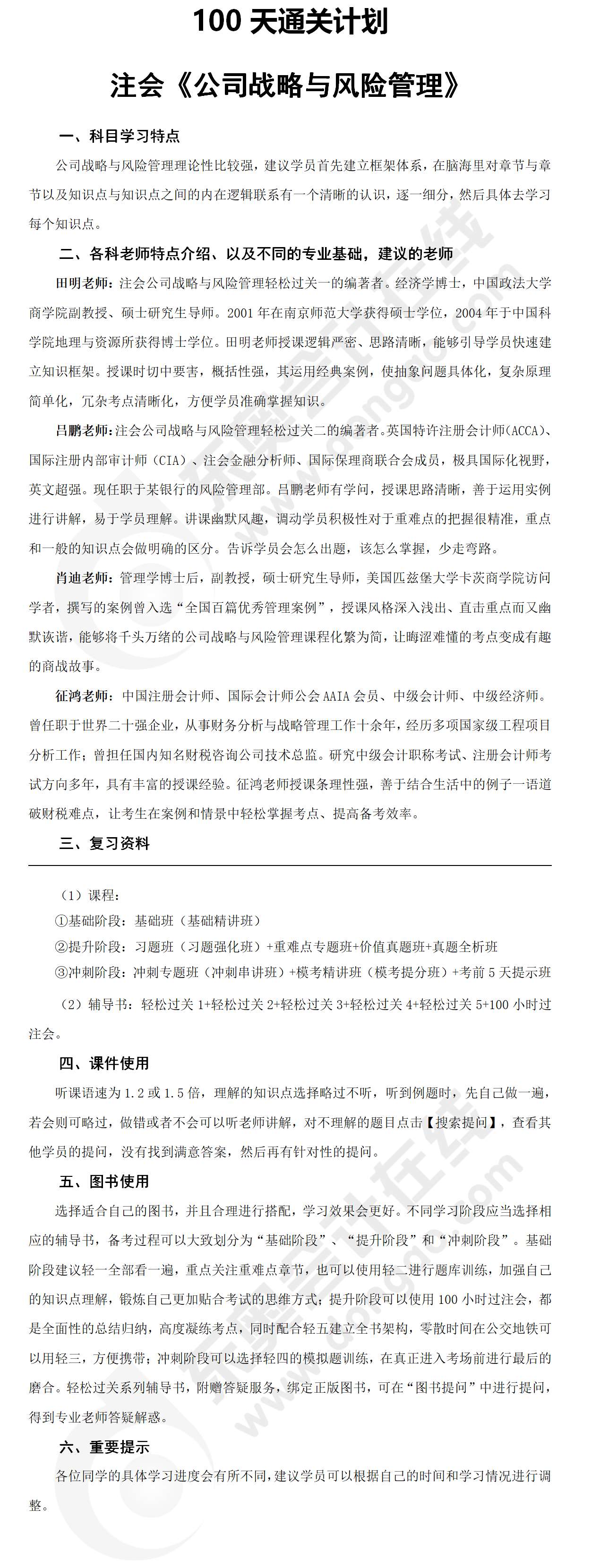
注会战略百天通关计划下载

注:以上内容由东奥教研专家团队整理提供
大家在备考注会考试的过程中,可以根据老师们整理的100天学习计划,结合自身的备考时间安排及报考科目,制定符合自身学习习惯且切实可行的学习计划,充分利用有限的时间,提分取证!
★建议大家按部就班的进行学习,不可贪多;
★每天学习结束后,可在计划上标注完成进度及完成状态,时刻提醒自己,以免掉以轻心。
注:以上内容由东奥教研专家团队整理提供
站在巨人的肩上是为了超过巨人。2020年的注册会计师考试时间为10月11日、17日、18日,各位考生一定要好好把握宝贵的时间,希望100天通关计划可以帮助你顺利通关!
说明:因考试政策、内容的不断变化与调整,东奥会计在线提供的相关信息仅供参考,如果有异议,请以权威部门公布的内容为准。
(本文为东奥会计在线原创文章,仅供考生学习使用,禁止任何形式的转载)






津公网安备12010202000755号