2020年注册会计师《财管》百天学习计划!轻松提分
来源:东奥会计在线责编:苏晓婷2020-06-29 17:46:19
| 会计 | 审计 | 税法 | 经济法 | 财管 | 战略 |
注册会计师考试财管的学习需要考生有很大的耐心以及恒心,相信绝大多数考生已经能够适应学习的强度,为了让各位考生更好地学习,东奥教研团队为大家整理了《财管》的通关备考指导,助力各位轻松通关,快来一键下载!

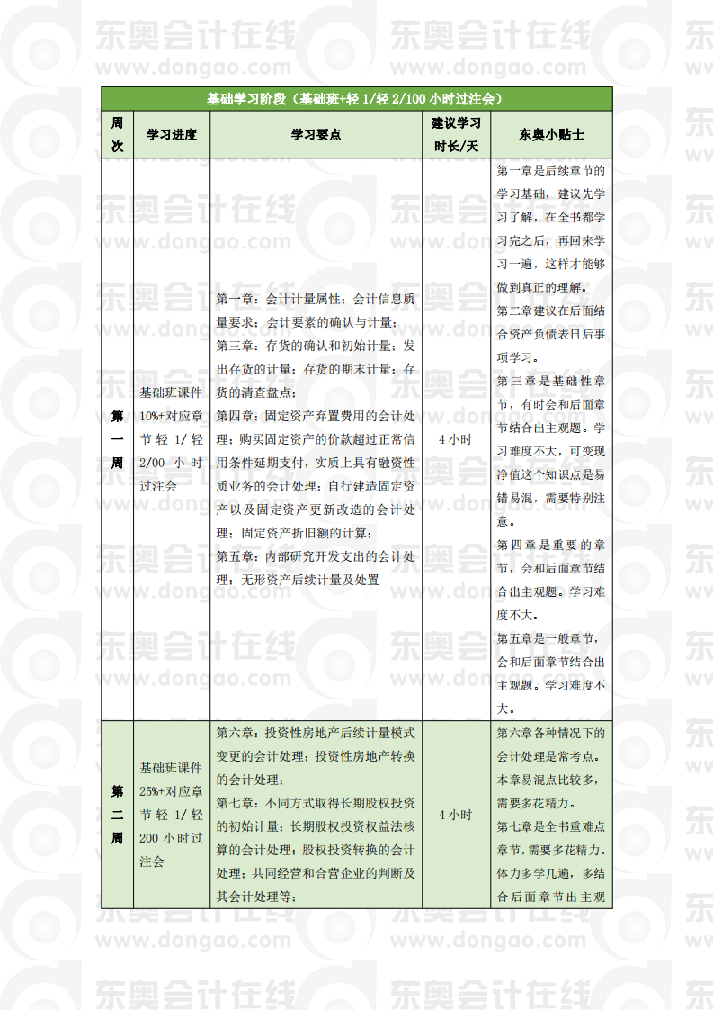
注会财管百天学习方法指导
注:以上内容由东奥教研专家团队整理提供
注会财管百天通关计划下载

注:以上内容由东奥教研专家团队整理提供
大家在备考注会考试的过程中,可以根据老师们整理的100天学习计划,结合自身的备考时间安排及报考科目,制定符合自身学习习惯且切实可行的学习计划,充分利用有限的时间,提分取证!
★建议大家按部就班的进行学习,不可贪多;
★每天学习结束后,可在计划上标注完成进度及完成状态,时刻提醒自己,以免掉以轻心。
注:以上内容由东奥教研专家团队整理提供
生活呆以是甜的,也可以是苦的,但不能是没味的。你可以胜利,也可以失败,但你不能屈服。2020年的注册会计师考试时间为10月11日、17日、18日,各位考生要再接再厉,把握剩下的几个月让自己顺利通关!
说明:因考试政策、内容的不断变化与调整,东奥会计在线提供的相关信息仅供参考,如果有异议,请以权威部门公布的内容为准。
(本文为东奥会计在线原创文章,仅供考生学习使用,禁止任何形式的转载)

































津公网安备12010202000755号