2013《公司战略与风险管理》高频考点:内部发展战略
【小编导言】我们一起来学习2013《公司战略与风险管理》高频考点:内部发展战略。本考点属于《公司战略与风险管理》第三章战略选择第一节总体战略的内容。
【内容导航】:
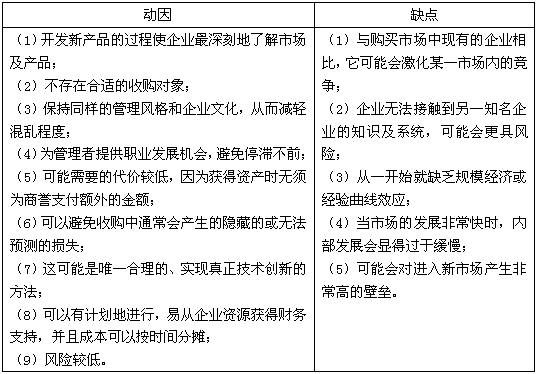
1.内部发展战略的动因及缺点
2.内部发展战略的应用条件
【考频分析】:
考频:★★
复习程度:熟悉本考点。
【高频考点】:内部发展战略
1.内部发展战略的动因及缺点

2.内部发展战略的应用条件
(1)产业处于不均衡状况,结构性障碍还没有完全建立起来。一般来说,新兴产业更具有这样的特点。在快速成长的新兴产业中,竞争结构常常建立得还不完善,尚没有企业封锁原材料渠道或建立了有效的品牌识别,此时进入成本可能会比较低。但是,对于是否进入某个新产业的决策不仅限于进入障碍的高低,还要考虑其他几方面的问题。
首先,最重要的问题是要判断这一产业是否存在足够长的时间内高于平均水平利润的预测。其次,判断何时进入该产业也是重要的战略构成部分。此外,考虑到其他进入者可能随时进入新兴行业,为了保持期望的髙利润,企业必须有一定经济基础以保证后进入者将面临比自己更高的进入成本。
(2)产业内现有企业的行为性障碍容易被制约。在一些产业中,现有企业所采取的报复性措施的成本超过了由此所获得的收益,使得这些企业不急于采取报复性措施,或者报复性措施效果不佳。例如,如果进入者能通过有效的战略承诺(如较大的投资)使现有企业相信它将永远不会放弃在该产业中求得一个合适的地位,现有企业不会再采用垄断限价手段,因为那只会使自己丧失更多的利润;又如,如果现有企业用进入对方领域的手段报复进入者,在它自身实力不足时,反而会缩减它在本行业的竞争优势。
(3)企业有能力克服结构性壁垒与行为性障碍,或者企业克服障碍的代价小于企业进入后的收益。在一个产业中,并非所有的企业都面临着同样的进入成本。如果某个企业能够比大多数其他潜在进入者以更小的代价克服结构性进入障碍,或者能够引起更少的报复,它便会从进入中获取高于平均水平的利润。企业也会在产业竞争中获得高于进入成本的收益。
注会频道相关推荐:

东奥首页












津公网安备12010202000755号