加权平均资本成本的计算方法_26年注会财管预习知识点
提前预习注会财管科目,能搭建起初步的知识框架。熟悉基本概念与原理,如同为后续深入学习筑牢地基。后续正式学习时,能更快理解复杂内容,使知识吸收更高效。东奥准备了注会《财务成本管理》预习考点讲解,快来一起学习吧!
✅注会《财管》预习知识点汇总> ✅ 备考资料,注册即可免费领取>

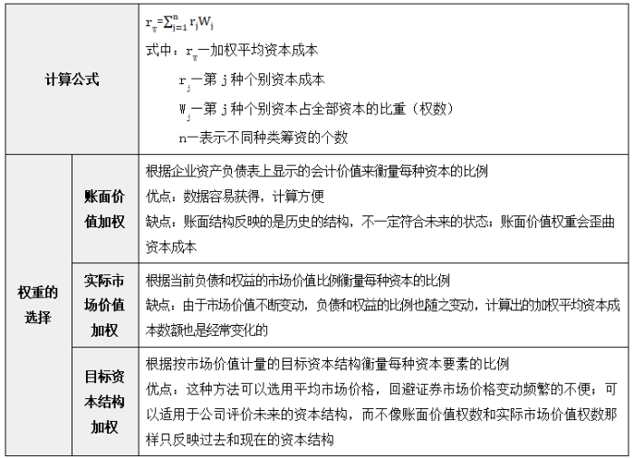
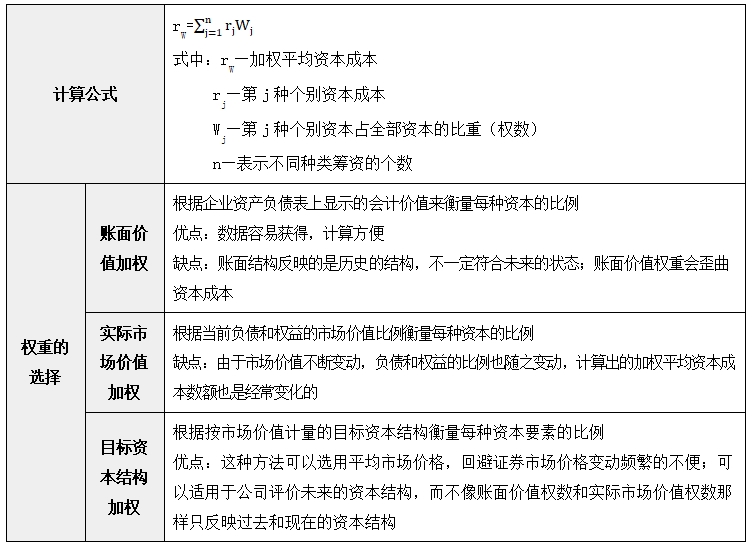
加权平均资本成本的计算方法
知识点来源:第四章 资本成本
● ● ●
注:以上内容选自闫华红老师《财管》科目基础班授课讲义
(本文为东奥会计在线原创文章,仅供考生学习使用,禁止任何形式的转载)





津公网安备12010202000755号